万碧玉:智慧城市建设要一城一策万碧玉:智慧城市建设要一城一策 俗话说,无规矩不成方圆。现如今,智慧城市建设如火如荼,对于标准体系的...
目 录第 一 章 总 论 ......................................................................... 1第 一 节 项 目 名 称 ...
一城一味观后感大全 《一城一味》是一部由傅琼导演的纪录片,记录了了不同地方的不同美食。网友们对这部片的评价并不高,一起来看看吧! ...
下载后可任意编辑一城秋韵盈思怀 不觉来这座城市已是六年的光阴,早就听人说,济南是没有春和秋的城市 ,可见对于济南城来说秋天甚是短促...
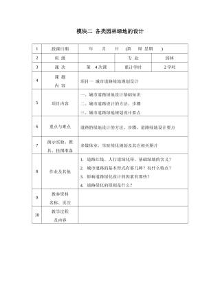
模块二 各类园林绿地的设计1授课日期年 月 日 (第 周 星期 )2班 级专 业园林3课 次第 4 次课累计学时2 学时4课 题内 容项目...
XX市一城五星规划(20XX年最新版)清华大学与邢台城乡规划局联合编XX市“一城五星”城乡总体规划(2014—2030)规划方案公示文字说明*规划目...
全区半年经济形势分析暨一城两翼发展动员大会发言稿全区半年经济形势分析暨“一城两翼”发展动员大会发言稿一、审时度势,提振精神,进一步...
下载后可任意编辑全省“一城一展一会”活动方案为贯彻落实省政府关于《xx省进一步激发商贸消费潜力促进商贸消费升级三年行动方案》的决策部...
供销社三区一城建设工作要点2014年是贯彻落实党的十八大和十八届三中全会精神的关键年,在县委、县政府和上级主管部门的领导下,坚持为农服...
一城一词一人生——《望海潮》赏析你觉得,谁最适合做杭州的代言人?公元1158年,一个著名的人物写下了非同一般的读后感:“提兵百万西湖上...
第1页共18页编号:时间:2021年x月x日书山有路勤为径,学海无涯苦作舟页码:第1页共18页模块二各类园林绿地的设计1授课日期年月日(第周星期...
一城一味观后感大全《一城一味》是一部由傅琼导演的纪录片,记录了了不同地方的不同美食。网友们对这部片的评价并不高,一起来看看吧。01挺...
一路平安打一城市名篇一:全国地名谜语1、东西丢了。(打一中国城市名)南浔(难寻~~)2、银河渡口。(打一中国城市名)天津3、船出长江口...
XX市一城五星规划(20XX年最新版)清华大学与邢台城乡规划局联合编XX市“一城五星”城乡总体规划(2014—2030)规划方案公示文字说明*规划目...
项目一城轨车辆电气控制系统构成课件•城轨车辆电气控制系统概述•城轨车辆电气控制系统的构成•城轨车辆电气控制系统的功能•城轨车辆电气...
马跑泉镇“一城两线三河”环境集中整治违章建筑整顿工作方案关于印发《马跑泉镇“一城两线三河”环境集中整治违章建筑整顿工作方案》的通知...
全省“一城一展一会”活动方案为贯彻落实省政府关于《xx省进一步激发商贸消费潜力促进商贸消费升级三年行动方案》的决策部署,做大会展经济...
马跑泉镇“一城两线三河”环境集中整治违章建筑整顿工作方案关于印发《马跑泉镇“一城两线三河”环境集中整治违章建筑整顿工作方案》的通知...
全省“一城一展一会”活动方案为贯彻落实省政府关于《xx省进一步激发商贸消费潜力促进商贸消费升级三年行动方案》的决策部署,做大会展经济...
推进一镇一城建设工作方案全县纠风工作,要以邓小平理论和“xxxx”重要思想为指导,深入贯彻落实科学发展观,全面贯彻党的xx届三中、四中、...

