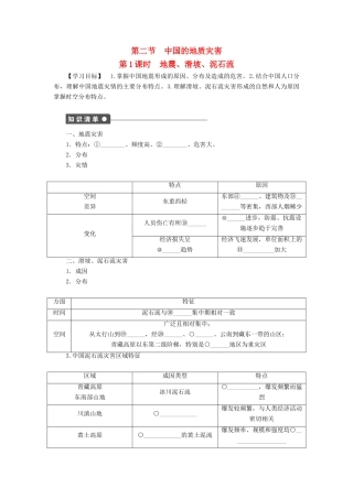
第二节 中国的地质灾害第 1 课时 地震、滑坡、泥石流【学习目标】 1.掌握中国地震形成的原因、分布及造成的危害。2.结合中国人口分布...
章末知识整合专题一. 城市功能区的合理布局城市功能区的合理规划是解决城市环境问题的关键,关系到整个城市能否有效地进行生产和生活活动...
第三节 国外名景欣赏学习目标学习本节内容后,你应能 运用资料,描述若干国外著名旅游景区的景观特点,并从地理角度说明其形成原因。掌握...
第二节 中国名景欣赏学习目标学习本节内容后,你应能1.运用资料,描述若干中国著名旅游景区的景观特点,并从地理角度说明其形成原因。2.在...
第一节 旅游景观欣赏方法学习目标学习本节内容后,你应能 举例说明旅游景观的观赏方法。掌握以下要点结合实例,掌握不同类型旅游景观的欣...
章末总结提升[知识网络]参考答案:①功能分区 ②规模 ③标志 ④地理环境 ⑤差异[触摸高考]1.(2019·天津卷)读 W 市主城区 2004 年...
第三节 地域文化与城市发展学习目标明目标、知重点理解地域文化的概念,了解地域文化的特点。运用案例,说明地域文化对城市的影响。根据资...
第三节 地域文化与城市发展一、对地域文化含义的认识1.文化是人类活动的产物,形成于一定的地域中,地理环境是文化形成的物质基础。2.地...
第二章第一节水污染及其成因【学习目标】1.通过案例学习,分析造成水体污染的污染源及其污染物,明确水污染成因。2.联系当地实际,学习分...
第二章《开发海水中的卤素资源》全章方程式汇总:w.w.w.k.s.5.u.c.o.m
化学反应速率与诺贝尔化学奖(一)1999 年度诺贝尔化学奖——“飞秒照相机快门”获得者:Ahmed H.Zewail在科学领域,追求化学反应更精微...
第二章《化学物质及其变化》教材分析一、本章教材的编排特点和主线1、主要内容(1)认识“分类”这一科学方法对化学研究的作用。(2)能根...
第二章《化学反应的方向、限度和速率》复习教学案[教学目标]1.知识目标巩固本章知识。2.能力和方法目标提高综合分析能力和知识的综合运用...
化学选修 3《第二章 分子结构与性质》知识点总结一.共价键1.共价键的本质及特征共价键的本质是在原子之间形成共用电子对,其特征是具有...
第二章 摄取益于健康的食物章末知识整合
高一化学必修 1 学案设计第二章 化学物质及其变化单元测试题一、选择题1.根据某种性质,可将 CaO、CuO 归为一类氧化物。下列物质中,...
第一节 化学能与热能学习目标核心素养1.理解化学反应中能量变化的主要原因—化学键的断裂和形成。2.了解吸热反应和放热反应的概念,熟知...
第三节 化学反应速率和限度(2 课时教学合案)学习目标:1.通过实验认识到任何化学反应的进程都有一定的限度,可以通过改变反应条件控制...
化学能与电能各位专家评委、各位老师,大家好,我今天说课的内容是高中化学人教版必修 2 第二章第二节《化学能与电能》。一 、说教材1、...
第二章 分子结构与性质 第一节 共价键【教学目标】1、复习化学键的概念,能用电子式表示常见物质的离子键或共价键的形成过程。2、知道共...

