下载后可任意编辑采购合同(专用条款) 合同编号:双方当事人 甲方(委托方): 地址:______________________________________________ 联...
下载后可任意编辑苗木联合经营协议甲方:抚顺市风景园林古建筑工程公司乙方:一、 合作范围:榆林苗圃东侧土地(见附图)二、 合作期限:十...
下载后可任意编辑苗木采购合同甲方: (简称:甲方)乙方: (简称:乙方)甲乙双方本着“自愿、平等”的原则,就普罗旺斯项目小区苗木(...
下载后可任意编辑苗木采购协议书发包人(全称):承包人(全称): 依照《中华人民共和国合同法》及其他有关法律、法规,遵循平等、自愿、...
下载后可任意编辑 甲方(盖章):乙方(签字盖章): 电话: 依照《中华人民共和国合同法》及其他有关法律行政法规之规定,遵循平等、自...
下载后可任意编辑苗木种植田土租赁合同甲方: (以下简称甲方)乙方: (以下简称乙方)为了仔细组织实施苗木产业进展,根据国家《合同法...
篇一:苗木采购合同苗木采购合同甲方 : (以下简称甲方)乙方 : (以下简称乙方)根据《中华人民共和国合同法》及有关法律、法规,甲...
下载后可任意编辑 合同编号: 二期绿化工程苗木栽植劳务合同 甲 方: 乙 方: 下载后可任意编辑签约日期:二〇一三年三月 绿化工程...
苗木种植标准合同范本使用说明1. 本合同文本为标准合同范本,适用集团及下属分、子公司作为委托方的苗木种植合同关系的订立。2.对合同文本...
下载后可任意编辑苗木种植合伙合同协议书甲方:乙方:双方合伙人本着公平、平等、互利的原则订立本协议如下:第一条:出资额、方式、期限:...
下载后可任意编辑苗木栽植合同甲方:乙方:本着平等、互利、自愿的原则,经甲乙双方共同协商,达成以下合同:一、工作内容:甲方将绿化栽植...
下载后可任意编辑苗木意向采购合同甲方: 乙方: 为了保证滨湖新区环城公园绿化工程所需的苗木能及时供应,甲、乙双方,在友好合作的基础...
下载后可任意编辑*******2024 年 5 月苗木定点采购补充协议甲方: 乙方:根据《长沙市*******政府采购协议供货合同》,根据甲乙双方实...
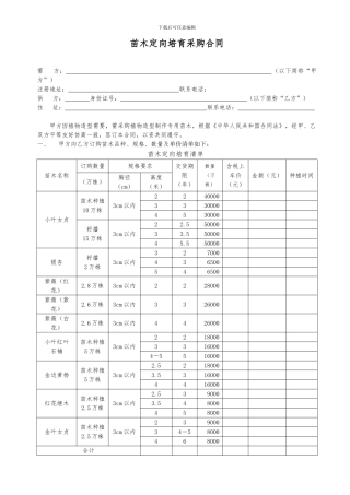
下载后可任意编辑苗木定向培育采购合同需 方: (以下简称“甲方”)注册地址: 联系电话: 供 方: 身份证号: (以下简称“乙方”...
下载后可任意编辑苗木嫁接劳务合同甲方(有苗方):乙方(嫁接服务队): 甲方有苗木承包给乙方嫁接,经甲乙双方友好协商,具体约定条款如...
土地租赁合同书出租方: (以下简称甲方)承租方: (以下简称乙方) 为了充分发挥土地用途,维护双方当事人的合法权益,根据相关法律法...
下载后可任意编辑苗木购销合同需方:重庆华宇园林股份有限公司 (以下简称甲方)供方: (以下简称乙方) 甲乙双方本着精诚合作、互惠互...
下载后可任意编辑苗木土地租赁合同甲方:__________________________(以下简称甲方)乙方:__________________________(以下简称乙方)为...
下载后可任意编辑签订苗木合同注意事项苗木合同的签订十分重要,最好熟读合同法的有关条款,然后再行签订。现将签订合同须注意的事项排列如...
下载后可任意编辑苗木合作社与成员之间代销合同 甲方: (以下简称甲方) 乙方: (以下简称乙方) 为了开拓双方产品销售市场,达成双...

