华电能源发电分公司招标公告华电能源发电分公司对本公司 2024 年#1、#2 炉煤粉管道可调缩孔与给煤机出口门改造项目进行国竞争性招标,现...
蓝山屯河能源热电装置潜在风险与预控措施文件编号:THSC-SC-NY-A001-023版本号:B发布日期:2024 年 2 月 1 日《热电装置潜在风险与预...
华电内蒙古能源有限公司包头发电分公司招标公告华电内蒙古能源有限公司包头发电分公司对本公司 2024 年#1、#2 炉煤粉管道可调缩孔与给煤...
危险点分析和预防控制措施票管理制度第一章 总 则第一条为贯彻“安全第一,预防为主”的方针,规盾安新能源进展(以下简称新能源公司)危...
Q/CSG-E南方电网综合能源有限公司企业管理制度Q/CSG-E213007-2024南方电网综合能源有限公司项目档案管理办法 2024 年 8 月 28 日 发...
焦煤能源公司演马庄矿掘一区班组安全管理基本规章制度 队长:王 伟 胡国旺 2024 年元月目 录一、区队班组建设领导小组示意图…………...
安徽省能源集团有限公司母子公司管理办法北大纵横管理咨询公司修 改 记 录版本:V1.0页数版本修改日期修改说明修改人审核人备注目 录第...
※ ※ ※ 有 限 公 司能 源 审 计 报 告※※※能源利用监测中心(公章)2024 年 X 月注 意 事 项1、报告无 XXX 能源利...
国家安全生产监督管理总局调查讨论第 16 期 (总 287 期) 2024 年 11 月 6 日━━━━━━━━━━━━━━━━━━━━━━━...
第二组 数理经济学及其他分支学科9000 字广东省最终需求结构变动对能源消耗强度的影响*袁建文(广东商学院 统计学系,广东 广州 51032...
智慧小区能源管理系统项目建议书目录一、智能配电网管理系统................................31.智能配电网管理系统的特点..................
新能源及可再生能源概念股: 太阳能 天威保变(600550) 形成太阳能原材料、电池组件的全产业布局 小天鹅 (000418) 大股东参股无锡尚德...
中国能源概况一、能源禀赋我国传统化石能源资源以煤为主,石油、天然气等优质化石能源相对不足。我国煤炭剩余储量居世界第 3 位。我国油...
广聚能源股份有限公司内部控制制度第一章 总 则第一条 为提高公司管理水平,保护投资者权益,保证公司战略目标的实现,控制公司战略制定...
广播电视台生产基地能源中心项目环境影响报告表----------------------- -----------------------日期:国工咨甲号国环评证乙字第 2731号...
职业生涯规划书目录一、自我认知 31、主观分析 32、客观评价 33、自我认知小结 3二、职业认知 41、社会整体就业形势 42、目标行业分...
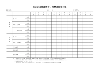
工业企业能源购进、消费及库存台帐能源名称: 20 年 计量单位:1月2月3月4月5月6月7月8月9月10月11月12月消费量总 计本月累计其中:生...
能源统计报表制度目 录一、总说明 ……………………………………………………………… (2) 二、报表目录 ………………………………...
东阳能源40 万 m3/d 煤制气工程5.5M 焦炉(1×55 孔)施工方案九冶建设东阳能源项目部2010-10-25目 录一、编制依据 6二、工程概况 61...
富 源 化 工 股 份能 源 审 计 报 告摘 要根 据 国 家 进 展 改 革 委 等 部 门 《 关 于 印 发 市60 家 重...

