目录1.编制依据........................................................................21.1编制依据...................................
高层建筑施工安全危险识别近年来,随着城市经济的不断发展和都市化进程的加快,高层建筑拔地而起.高层建筑的增多在给城市带来繁华的同时,...
第1页共105页编号:时间:2021年x月x日书山有路勤为径,学海无涯苦作舟页码:第1页共105页★讲师简介林正大☆香港光华管理学院、北京时代光...
高层住宅楼及商业消防工程投标文件投标人:xxxxx有限公司(盖单位章)法定代表人或其委托代理人:(签字)投标文件内容:技术部分目录(1)施...
第1页共2页编号:时间:2021年x月x日书山有路勤为径,学海无涯苦作舟页码:第1页共2页高层管理人员年度考核表被考核人姓名:职位:总建筑师...
一、编制依据1.1主要国家规范1.1.1《建筑装饰装修工程验收规范》(GB50210-2001)1.1.2《民用建筑工程室内环境污染控制规范》(GB50325-200...
第1页共2页编号:时间:2021年x月x日书山有路勤为径,学海无涯苦作舟页码:第1页共2页高层管理人员年度考核表被考核人姓名:职位:党委书记...
高层管理人员年度考核表被考核人姓名:职位:总建筑师考核期间:考核人:评分等级标准:S-卓越,非常优秀,被视为榜样E-好,满足理想要求...
黄石市商业银行高层管理人员考核激励方案(讨论稿)说明:本方案为讨论稿,其中方案中所涉及的所有数字为分析和讨论的便利性考虑,不具有任...
门窗安装施工方案1门窗工程概况****部办公楼维修改造及外立面翻新工程门窗种类主要包括木门(夹板装饰木门)、钢制防火门、钢制防火隔音门...
郑州市高层住宅整体市场分析2006年的高层住宅市场显得异常的兴旺繁荣。新年伊始,郑州市场上出现的一些新盘大多以高层为主,尤其是在市中心...
第1页共129页编号:时间:2021年x月x日书山有路勤为径,学海无涯苦作舟页码:第1页共129页高层写字楼与商业大厦物业管理研讨会会议实录(一...
第1页共2页编号:时间:2021年x月x日书山有路勤为径,学海无涯苦作舟页码:第1页共2页高层管理人员年度考核表被考核人姓名:职位:党委书记...
一、编制说明1、编制依据2、编制原则认真贯彻执行本公司的质量方针,以争创优质工程为目标,保证消防工程一次性通过消防部门验收。科学组织...
第1页共2页编号:时间:2021年x月x日书山有路勤为径,学海无涯苦作舟页码:第1页共2页高层管理人员考核统计表(年度)考核项上级评分下级评...
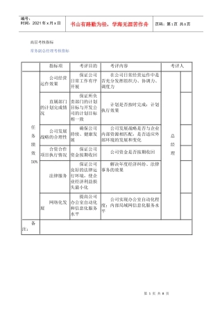
第1页共8页编号:时间:2021年x月x日书山有路勤为径,学海无涯苦作舟页码:第1页共8页高层考核指标常务副总经理考核指标指标项考评目的考评...
江苏南通三建集团有限公司JiangsuNantongNo.3ConstructionGroupCo.Ltd.外墙保温施工方案一、工程概况本工程位于青岛高新区,本工程南侧为广...
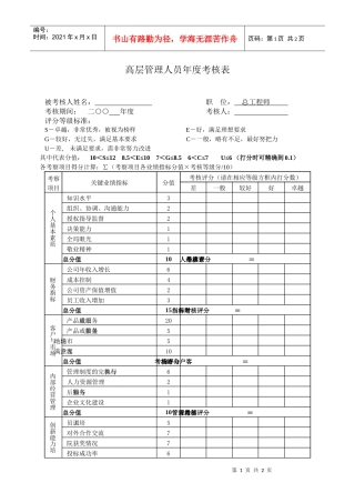
第1页共2页编号:时间:2021年x月x日书山有路勤为径,学海无涯苦作舟页码:第1页共2页高层管理人员年度考核表被考核人姓名:职位:总工程师...
高层领导培训手册第一篇理念篇第一章企业简介希波集团始建于是1993年,经过10年的建设,目前已发展成为拥有佳木斯市希波食品公司、佳木斯佳...
浅议地下、高层多产权建筑物火灾隐患随着中国经济的快速发展,城市建设步伐不断加快,高层、地下建筑如雨后春笋,为打造立体化城市提供了强...

