目录 目录...........................................................................................................................
精品文档---下载后可任意编辑ATRFTIR 在植物油理化指标检测方面的应用讨论的开题报告一、讨论背景和意义随着社会和科技的不断进展,在食品...
精品文档---下载后可任意编辑6 个粉葛品种主要内含物及生理化特性的比较讨论的开题报告题目:6 个粉葛品种主要内含物及生理化特性的比较...
精品文档---下载后可任意编辑5.12 汶川大地震对森林土壤理化性质的影响讨论的开题报告题目:5.12 汶川大地震对森林土壤理化性质的影响讨...
1 保 健 食 品 理 化 及 卫 生 指 标 检 验 与评价技术指 导原则(2020 年版) 2 目 录 第一部分 总则 ...............
下载后可任意编辑中学理化组 2024 年下半年工作总结王辉文教研组作为学校的基层___,它是学校教学讨论的基地,是讨论提高本学科教学质量...
精品文档法定计量单位和计量法1.国际单位制的基本单位量的名称长度质量时间电流热力学温度物质的量发光强度量的名称平面角立体角量的名称...
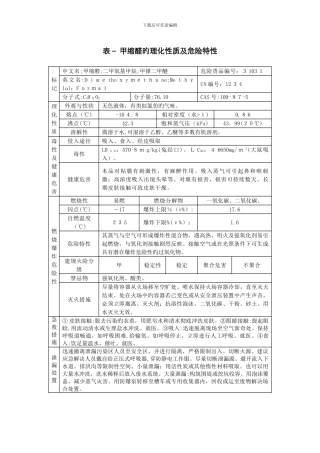
1 可发性聚苯乙烯珠体理化特性表 标 识 中文名:可发性聚苯乙烯珠体 英文名:Ex pandable poly sty rene beads,EPS 分子式:C6H...
下载后可任意编辑保健食品卫生学理化检验法律规范(征求意见稿)Standards for Hygienic Physical and Chemical Examination of He...
现行有效的食品理化指标检验标准目录 GBT 5009.1-2003 食品卫生检验方法 理化部分 总则 GBT 5009.2-2003 食品的相对密度的测定 GB...
下载后可任意编辑2024 年理化教研组工作总结范文本学期根据学校教务处工作计划,结合本学期教研组的工作计划,本组老师认真完成学校的各项...
下载后可任意编辑2024 年理化教研组工作总结根据学校教导处工作计划,结合本学期理化生教研组的工作计划,本组老师仔细完成学校的各项工作...
1 第一章 天然纺织纤维及其理化性能 内容提要:本章首先介绍了天然纺织纤维的种类及主要特征,并分别简要介绍了天然纤维如棉、麻、丝、...
理化试验指导书 1 目 录 前言 „„„„„„„„„„„„„„„„„„„„„„„„„„„„„„„„„„ 2页 第一节 范围 „„„„...
压 力 容 器 制 造 通 用 理 化 工 艺 编 写 王 鑫 审 核 占新红 批 准 魏宏忠 徐州马龙节能环保设备有限公司 一 ...
(一) 时 间 2 0 1 4 .3 .7 地 点 办公室 内容(主题) 提高学生学习兴趣 中心发言人 杨忠志 集 体 备 课 纪 实 一...
理化检验技术师模拟试卷2_ 相关专业知识 本试卷共有4 种题型 A1 型题-单选题 以下每一道考题下面有A、B、C、D、E 五个备选答案。请...
理化检验初级师试题整合版(600题)
Chapter1~ 2 绪论及基础知识复习题 一、填空题: 1.样品的采集分 随机抽样和代表性取样 两种方法。采样的程序分为三步即 检样 、 ...
理化检验技术/试题/基础知识100 题 1 食品卫生检验时,一般样品在检验结束后,应保留(1 个月) 2 农药六六六中以(γ -HCH)异构体...

