安全管理保证项目资料第二分册安全文明专项施工方案编制: 审核: 批准: **建工集团**建筑工程有限责任公司 ** 市 * * 片区供水...
目 录第一章 编制原则与编制依据— 3 —一、 编制原则 3 二、 编制依据 3 第二章 施工目标 3 第三章 总体概述 4 一、 工...
目录1 编制依据 ERROR: REFERENCE SOURCE NOT FOUND1.1、编制原则 ERROR: REFERENCE SOURCE NOT FOUND1.2、编制依据 ERROR: R...
全国统一市政工程预算定额第五册 给水工程第一章 管道工程1、承插铸铁管安装(青铅接口):检查及清扫管材、切管、管道安装、化铅、打麻、...
给水管道水压试验记录GB50242—2024 编号:001工程名称新塘路(新风路—新业路)综合整治工程景观绿化 I 标段分项工程名称给排水分项施工...
思维导图理解一下。理解一下一般要成环状布置这个地方的知识点准备选择题这个地方的知识点,准备多选题。500 两格,1000 两座3、4 准备...
目 录一、编制总说明 。.。。....。。。.。。。。.。..。。。.。。。。.。..。.。。。。。.。。。.。。。。2二、工程总述 ..。.。。。....
合同编号:室外给水管道施工合同工程名称:工程地点:甲方:乙方:年 月 日室外给水管道施工合同甲 方:乙 方:依据《中华人民共和国合同...
室外给水管道施工方案XX 工程公司年月日第一章 工程概况第二章 施工准备2。1 准备工作①施工全过程做到“六落实”即施工负责人、施工员...
目 录一、室外给水系统工程概况 21 。 1 市政给水管道简介 1 1 。 2 主要设备(或用水点)简介 1 1.3 管材及安装 2 二、编...
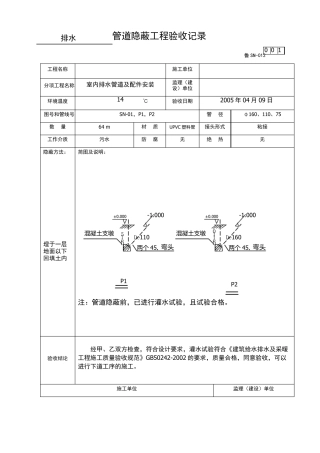
室外给水管道安装工程检验批质量验收记录表GB50242-2024050601□□单位(子单位)工程名称银龙花园 1#楼分部(子分部)工程名称建筑给水...
室外给水管道( PE 管)安装 分项工程质量技术交底GD2301003□□施工单位工程名称分部工程室外给水工程交底部位日 期年 月 日交底内...
室外给水管安装工程报检申请表工程名称:南明区五里冲片区危旧房、棚户区城中村改造项目 Q 区 Q 1 栋 编号:致:广州联嘉建设监理有限...
室外给水管道安装工程施工方案编制:审核:审批:北京盛普建设工程有限公司2024 年 4 月 10 日一、施工准备(一)作业条件1、地下管道铺...
表 B。0.1 施工组织设计或(专项)施工方案报审表工程名称:红岛街道沟角安置区市政配套工程编号:致:青岛光华工程监理有限公司(项目监...
施工组织设计施工组织设计目 录1 总体概述 461。1 施工组织设计总说明 461。2 编制依据 461。3 工程概况 462 施工进度计划和进度...
某职业教育园区室外排水工程施工方案1、总体工程概况 某市教育园区(一期)工程是某市市教育投资有限公司开发、某投资建设有限公司投资兴...
天津宝坻节能环保工业区西扩区给水、中水管网工程监理实施细则编 制 :审 批 :日 期 :天津市建研工程咨询有限公司目 录一、 工程概...
室外消防及给水管道施工方案消防管网:本工程消防给水管线总长度为 580 米,管线工作压力为 1.6MPa。管线采纳手工电弧焊焊接,并且管材要...
室外消防及给水管道施工方案消防管网:本工程消防给水管线总长度为 580 米,管线工作压力为 1。6MPa。管线采纳手工电弧焊焊接,并且管材...

