第1课西亚和北非的古代文明1.两河流域的________文明是世界最早产生的文明之一。2.苏美尔人创造了_______文字。3.约公元前1894面,来自叙利...
从“城”看中国古代城市起源发展和城郭之制分析目录CONTENTS•中国古代城市的起源•中国古代城市的发展•中国古代的城郭之制•中国古代城市...
第一课古代埃及这些文明产生的地理位置有何共同点?古巴比伦古印度古代中国古埃及四大文明古国都源于北纬30度左右的大河流域。这些大河流域...
初三语文古代寓言阅读1、穿井得人宋之丁氏,家无井,而出溉汲,常一人居外。及其家穿井,告人曰:“吾穿井得一人。”有闻而传之者曰:“丁...
课时达标-《东西方文化交流的使者》一、单项选择题(共6题,共12分)1.下列事件中不属于和平往来的是()①“阿拉伯数字”的传播②马可•波罗...
中国古代近代史一、选择题:1.小华了解到有一群距今约三万年的远古人,模样与现代人基本相同,已掌握磨光和钻孔技术,并已会人工取火。你...
重难点、易错点-《东西方文化交流的使者》一、单项选择题(共6题,共12分)1.在东西方文化交流中,起“桥梁”作用的是()A.罗马人B.中国人C...
第1课古代埃及1.它位于非州东北部,在埃菲尔铁塔建起之前,它有一座世界上最高的建筑物;它曾经因为强盛,成为地跨亚洲、非洲的军事帝国……...
漫谈中国古代关于月亮的诗篇古诗词中的“明月”一说到“明月”,我们心中总会涌起种种美好感情,想到许多美好的东西,“明月之诗,窈窕之章...
2010中考语文冲刺复习古代诗词阅读1.望岳(唐)杜甫①岱宗夫如何?齐鲁青未了。②造化钟神秀,阴阳割昏晓。③荡胸生层云,决眦入归鸟。④会当...
古代有机论自然观课件目录•古代有机论自然观概述•古代有机论自然观的基本观点•古代有机论自然观的主要代表人物及其思想•古代有机论自然...
考点11中国古代科技班级姓名一、中国古代的科学技术(1)古代的四大发明及西传名称发明及改进传播意义造纸术造纸术发明以前,书写材料主要...
课时提升作业十七古代商业的发展和古代的经济政策(45分钟100分)一、选择题(共12小题,48分)1.(2016·荆州模拟)春秋战国时期,商人频频交结王...
第一部分模块一中国古代篇第一步专题三古代中国主流思想的演变及科技文艺课时提升训练(时间:45分钟,满分:100分)一、选择题(本题共12小题...
一民主政治的摇篮——古代希腊课后篇巩固提升学业水平引导一、选择题1.马克思指出:在古希腊“周期性的殖民是社会制度的一个固定环节”,为了...
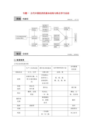
课时分层作业(一)古代中国的农业经济(建议用时:30分钟)[学业达标练]1.先秦时期,古代中国的农耕方式经历了从“刀耕火种”到“铁犁牛耕”...
四古代中国的经济政策一、选择题1.汉高祖“令贾人不得衣丝乘车,重租税以困辱之”;至文帝时,“法律贱商人,商人已富贵矣”,百姓“皆背本趋末...
第30讲古代中国的科学技术与文学艺术课时跟踪练一、选择题(共12小题,每小题4分,共48分)1.(2018·武汉模拟)据史书记载,明代“毗陵人用铜...
第11讲古代雅典、罗马的政治文明一、选择题(每小题4分,共48分)1.(2019届湖北华中师大一附中高三5月押题考试,31)在古希腊,一些最杰出的...
专题01古代中国的政治1.练高考1.(2018年全国新课标1卷24)周灭商之后,推行分封制,如封武王弟康叔于卫,都朝歌(今河南淇县);封周公长...

