通航水域岸线安全使用许可申请书申请人(印章) 申请时间项目名称岸线用途岸线范围提交材料已通过评审的通航安全评估报告 □ 设计单位资...
河道水域整治建设管理论文 水是人类生存进展的生命线,是基础性自然资源和战略性经济资源,河道是蓄输排水的通道。浙江省宁波市有各类河道...
《船舶操纵与避碰(二三副)》一、单项选择题(共 185 题) 1、 狭水道是指______,因而给通过该水域的船舶的操纵带来各种影响的水域。 (2...
曲靖市主要水源地水域面积时空变化及其响应机制研究摘 要 通过量化分析,揭示曲靖的湖泊或水库资源的分布状况及变化特征,找出曲靖的湖泊...
县管权限内水域滩涂养殖证的审核审查工作细则填报单位:县农委环节出具的文件及时限岗位审查内容审查要求审查方式推断标准注意事项材料名称...
曲靖市主要水源地水域面积时空变化及其响应机制研究摘 要 通过量化分析,揭示曲靖的湖泊或水库资源的分布状况及变化特征,找出曲靖的湖泊...
苏州公园水域景观的发展与革新 摘要:伴随我国改革开放进程不断发展和完善,我国国内各项产业越发完善,推动国内经济和社会环境发展。国内...
苏州公园水域景观的发展与革新 摘要:伴随我国改革开放进程不断发展和完善,我国国内各项产业越发完善,推动国内经济和社会环境发展。国内...
附 件 2 《 湛 江 徐 闻 港 区 水 域 船 舶 安 全 航 行 管 理 规 定 ( 送 审 稿 ) 》 起 草 说明近十几年...
抗洪抢险(水域)救援情景模拟安全员实操参加人员:13 人现场安全员 1 人、上游观察哨 2 人、下游安全员 3 人、现场指挥员 1 人、...
河流、湖泊、塘坝等水域安全防范措施的方案为进一步深化开展预防未成年人溺亡专项治理工作,有效预防和减少溺亡事故发生,特制定河流、湖泊...
乌鲁木齐天山大峡谷景区管理集团有限公司水域安全事故应急救援预案 一、总则 (一) 编制目的为保证及时、有效、快速的处理景区水域突发事...
何 店 镇 小 学 周 边 潜 在 危 险 水 域 排 查 登 记 表填 表 人 : 詹 斌 2024 年 5 月 3 日序号排 查项 ...
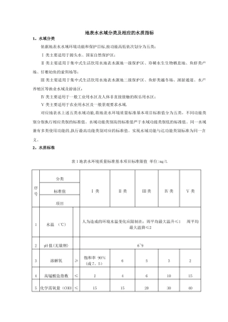
地表水水域分类及相应的水质指标1。水域分类依据地表水水域环境功能和保护目标,按功能高低依次划分为五类:Ⅰ 类主要适用于源头水、国家自...
台 州 市 旅 游 资 源 普 查水 域 风 光 类 专 题 报 告目 录前 言… … … … … … … … … … … … …...
莲都区水域调查项目招标文件 莲都区水域调查项目 招标文件 采购编号: 浙鼎峰招[2024]171 号 采 购 人: 丽水市莲都区水利局 采...
水域救援培训总结 水域救援培训总结 尊敬的各位领导、各位指战员 : 为期10 天的水域救援技术培训班圆满结束,XX 中队 12 名指战员经...
附 件 :学 校 周 边 潜 在 危 险 水 域 排 查 登 记 表单 位 : 好 义 镇 吉 田 小 学 填 表 人 : 黄 新...
台 州 市 旅 游 资 源 普 查水 域 风 光 类 专 题 报 告目 录前 言… … … … … … … … … … … … …...
在京杭运河某某段水域“三无”船舶专项整治部署会上的讲话范文(通用 17篇)篇 1 在京杭运河某某段水域“三无”船舶专项整治部署会上的讲...

