第1页共82页编号:时间:2021年x月x日书山有路勤为径,学海无涯苦作舟页码:第1页共82页一、压力容器筒体、封头、下料通用工艺一、下料人员...
中建三局第三建设工程有限责任公司管理体系文件(依据TSG特种设备安全技术规范编制)压力管道压力容器安装维修改造质量手册编制:茹萍审核...
第1页共33页编号:时间:2021年x月x日书山有路勤为径,学海无涯苦作舟页码:第1页共33页电梯操作设备操作规程1、在开启厅门进入轿厢之前,必...
第1页共9页编号:时间:2021年x月x日书山有路勤为径,学海无涯苦作舟页码:第1页共9页2011年压力容器设计审批人员考核答疑第一部分一、理...
南通职业大学压力容器制造工艺卡产品编号____________产品名称____________产品图号____________工艺编号_____________编制____________指...
第1页共35页编号:时间:2021年x月x日书山有路勤为径,学海无涯苦作舟页码:第1页共35页山东省承压类质保工程师培训学习班压力容器、管道相...
第1页共2页编号:时间:2021年x月x日书山有路勤为径,学海无涯苦作舟页码:第1页共2页颁发部门锅炉及压力容器管理规定接收部门生效日期管理...
第1页共74页编号:时间:2021年x月x日书山有路勤为径,学海无涯苦作舟页码:第1页共74页压力容器制造工艺规程(铆工篇)编制:周国梁审核:...
新乡豫新发电有限责任公司规章制度发布通知2008年第96号《新乡豫新发电有限责任公司锅炉压力容器监察制度》,已于2008年12月15日通过,现予...
特种设备安全技术规范TSGR7001-2013TSG特种设备安全技术规范TSGR7001-2013压力容器定期检验规则PressureVesselPeriodicalInspectionRegulat...
1压力容器制造通用工艺守则总则TYR1101-20121范围本守则规定了压力容器产品加工制造过程中主要专业工种应遵守的基本操作规则。本守则适用于...
第1页共50页编号:时间:2021年x月x日书山有路勤为径,学海无涯苦作舟页码:第1页共50页普通高等学校“十一五”国家级规划教材过程设备制造...
第一章压力容器的基础知识第一节概述1、压力容器的定义2、压力容器的分类3、压力容器的结构特征及常见破坏形式第二节常见物理量及量纲第三...
压力容器修理产品质量证明书产品名称:xxxxx立式分离器产品编号:xxxx质量保证工程师(印章):质量检验专用(公章):xxxxxxxxxxxxxx工程...
第1页共4页编号:时间:2021年x月x日书山有路勤为径,学海无涯苦作舟页码:第1页共4页压力容器安装施工方案1.工程概况维尔美纸业(重庆)有限...
第1页共27页编号:时间:2021年x月x日书山有路勤为径,学海无涯苦作舟页码:第1页共27页压力容器设计人员培训山东泰山恒信机械有限公司2012...
第1页共39页编号:时间:2021年x月x日书山有路勤为径,学海无涯苦作舟页码:第1页共39页压力容器安全技术监察规程目录第一章总则第二章材料...
第1页共7页编号:时间:2021年x月x日书山有路勤为径,学海无涯苦作舟页码:第1页共7页((一一))压力容器的受力分析压力容器的受力分析一、问...
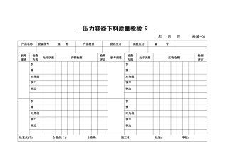
压力容器下料质量检验卡年月日检验-01产品名称设备图号规格产品材质设计压力试验压力编号板号规格检查内容允许误差实物检测检测评定板号规...
第1页共8页编号:时间:2021年x月x日书山有路勤为径,学海无涯苦作舟页码:第1页共8页2011年压力容器设计审批人员考核答疑第一部分一、理论...

