杭锦旗劳动监察大队关于开展拖欠农民工工资情况大排查工作总结为进一步做好保障农民工工资支付工作,我旗旗委、政府多次召开专题会议讨论部...
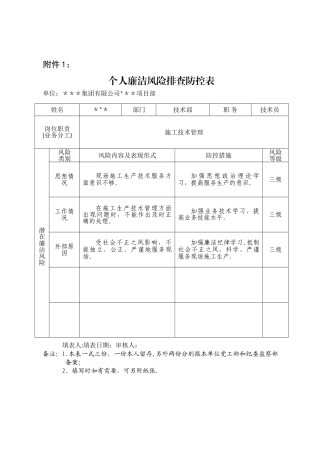
附件 1:个人廉洁风险排查防控表单位:***集团有限公司***项目部填表人:填表日期:审核人:备注:1.本表一式三份,一份本人留存,另外...
XX 镇村(社区)扫黑除恶专项斗争线索排查基础台账表填报单位(盖章):时间: 年 月 日举报人姓名性别政治面貌联系电话家庭住址身份证号...
心理健康状况排查问题学生登记表姓名性别系(班)联系电话关注原因排查出的主要问题目前状况已经实行的措施辅导员(班主任)紧急联系人及电话...
菏建集团开展建筑施工安全隐患大排查大整治百日攻坚专项行动工作总结 根据省、市开展安全隐患大排查大整治百日攻坚专项行动工作的安排部署...
五府山畈心小学开学初安全隐患排查方案安全工作事关每一个学生的身体健康与生命安全,事关每一个家庭和谐及社会的稳定,来不得半点松懈和麻...
建设工程安全隐患排查台帐建设工程安全隐患排查台帐工程名称: 序 号安全隐患内容检查情况1进入施工现场工作人员是否按要求佩戴好安全帽...
建工路桥北花园项目根据朝建发 2024 年〔2024〕21 号文件的要求、业主、监理和公司有关文件精神,我项目部立即开展节前安全隐患排查部署...
建筑施工现场隐患排查治理制度 一、治理目的 通过建筑施工安全生产隐患排查专项治理,排查建筑施工现场存在的安全隐患和安全管理中的薄弱...
XXXXXXXXXXXX施工现场隐患排查治理制度XXXXXXXXXXXXXXX建筑施工现场隐患排查治理制度一、治理目的通过建筑施工安全生产隐患排查专项治理,...
邻水县龙腾御锦新城 3 号楼工程 安全隐患及重大危险源 排 查 制 度 四川博欣建工集团有限公司 建筑施工安全隐患及重大危险(点)...
建筑施工安全隐患排查治理检查记录表项目名称施工单位监理单位项目负责人项目总监检查内容检查结果检查情况1建设工程各方主体特别是建设单...
建筑施工安全隐患排查汇总表检查组:填表时间:年月日序号项目名称工程地址整改责任单位及责任人工程进度存在的主要问题处理措施整改期限建设...
隐患排查制度第一章 总 则第一条 为仔细落实建筑工程安全生产事故隐患排查治理制度,进一步深化和法律规范安全生产隐患排查治理工作,根...
ICS 13。100P09DB37山东省地方标准DB 37/T3014—2024 建筑施工企业生产安全事故隐患排查治理体系细则Detailedruleforthesystemofscreeni...
企业安全生产事故隐患排查治理制度第一章 总 则第一条为仔细落实建筑工程安全生产事故隐患排查治理制度,进一步深化和法律规范安全生产隐...
事故隐患排查治理制度一、治理目的通过建筑施工安全生产隐患排查专项治理,排查建筑施工现场存在的安全隐患和安全管理中的薄弱环节,实行有...
安全生产隐患排查工作方案为切实加强安全生产施工管理,坚决遏止施工安全事故的发生,制定本方案。一、排查目的 通过排查,及时发现施工现...
建筑安全生产隐患排查制度 为进一步实践和树立科学进展观,确立安全进展的理念,严格落实建设部关于建筑安全隐患排查治理的工作部署,推动...
安全检查及隐患排查制度一、安全检查制度安全检查是搞好安全生产,保证安全目标实现的必要措施,是加强安全生产科学管理,促进施工现场标准...

