金 寨 县 槐 树 湾 乡 卫 生 院 附 属 工程协议书建 设 单 位 : 金 寨 县 槐 树 湾 乡 卫 生 院 施 工 单 ...
增补叶酸项目知识培训课件Companynumber:【WTUT-WT88Y-W8BBGB-BWYTT-19998】增补叶酸项目知识培训课件第一期目标人群:是指准备怀孕的农村...
附录四:紧急人员增补申请表申 请部门、分队增补职位增补人数申请人姓名申请人联系方式(长号或短号)学 院班 级学 号性别: □男 □...
2024 年广西体专校学生会干部增补大会演讲词尊敬的学校领导、老师、各位来宾、亲爱的朋友们:大家晚上好!我很荣幸参加本次校学生干部增补...
育龄妇女投服叶酸旳好处我国旳神经管畸形儿占世界旳1/4,每年出生8万-1 0万例,我国是神经管畸形旳高发区,据卫生部计生司199 9-...
侨联增补委员方案一、背景作为侨联组织的重要组成部分,委员会承担着为海外侨胞服务的重要职责。为了确保委员会的运转能够顺畅进行,侨联组...
附件 2《药品目录》儿童用药增补品种(中成药部分)分 类 编号药品名称备 注 1 内科用药 1.1 解表剂 1.1.2 辛凉解表剂 E01小儿...
产房管理制度1.产房实行二十四小时三班轮换制,值班人员中途不得离开岗位。2.产房应设有产程中所必需的物品、药品和急救设备,做到专人保...
新进人员甄选办法1. 总则1.1 制定目的为建立公平公正的人力资源甄选制度,保证公司能选得优秀人才,以利于公司进展,特制定本办法。1.2 ...
关于中共 XXX 市***局机关委员会换届选举的请示中共 XXX 市委市直机关工委:中共 XXX 市***局机关委员会上次换届选举时间为 201*年*...
关于庆华腾格里工业园各工会工会委员选举及人员增补的方案由于工业园部分人员离职或调岗,人事变动较大,园区工会联合会和各公司工会部分支...
增补叶酸预防神经管缺陷项目培训试卷姓名: 单位: 成绩:1。什么是神经管缺陷? ( )A 一组严重的影响大脑和脊髓发育的出生缺陷B 一...
增补叶酸知识培训试卷 姓名 分数一.推断题(每题 10 分,共 40 分)1。神经管畸形等出生缺陷是导致婴儿死亡和致残的主要原因。()2....
美容业管理制度规章典范文件名称员工增补异动管理方法类别人事管理制度与规章页次306员工增补异动管理方法壹、总那么第一条 为使本公司有...
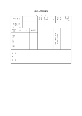
增补人员申请书年 月 日申 请 单 位编 定制 额职 员作业员 名现 人有 数职 员作业员 名拟增加(补充)人 员原报到日期月 日...
全面质量管理知识竞赛复习题增补一、单项选择题61. 头脑风暴法通常和以下(B)工具联合使用。A 直方图B 亲和图C 控制图D 运行图62. ...
党支部增补支委主持词 党支部增补支委主持词 各位党员: 今日,我们召开 XXX 党支部党员大会,主要议程是增补支部委员会委员 1 名。...
附表一:省增补非国家基本药物目录药品最高零售价化学药:序号 目录序号品名剂型规格单位最高零售价备注12阿洛西林注射剂1.5g瓶26.7注射剂1...
中 文英 文1氨苄西林舒巴坦Ampicillin and Sulbactam注射剂★(5) 阿莫西林Amoxicillin颗粒剂★(6) 阿莫西林克拉维酸钾Amoxicillin a...
中 文英 文1氨苄西林舒巴坦 Ampicillin and Sulbactam注射剂★(5)阿莫西林Amoxicillin颗粒剂★(6)阿莫西林克拉维酸钾Amoxicillin and...

