2013 年普通高考数学科一轮复习精品学案第 36 讲 空间向量及其应用一.课标要求:(1)空间向量及其运算① 经历向量及其运算由平面向...
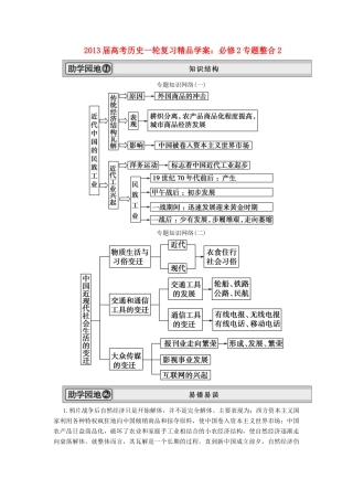
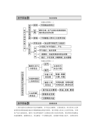
专题知识网络(一)专题知识网络(二)1.鸦片战争后自然经济只是开始解体,并不是完全解体。主要表现为:西方资本主义国家利用各种特权疯狂地向...
2013 年普通高考数学科一轮复习精品学案第 35 讲 曲线方程及圆锥曲线的综合问题一.课标要求:1.由方程研究曲线,特别是圆锥曲线的几...
专题知识网络1.中英《南京条约》开上海为通商口岸,而没有南京;《天津条约》开南京为通商口岸,而没有天津,但通商口岸已经开到了海南岛和...
2013 年普通高考数学科一轮复习精品学案第 34 讲 直线与圆锥曲线的位置关系一.课标要求:1.通过圆锥曲线与方程的学习,进一步体会数...
2013 届高考历史一轮复习精品学案:必修 3 专题整合 2专题知识网络历史纵横中国古代的科技长期领先世界的原因1.中国古代封建制生产关...
2013 届高考历史一轮复习精品学案:必修 2 专题整合 2专题知识网络(一)专题知识网络(二)1.鸦片战争后自然经济只是开始解体,并不是完全...
2013 年普通高考数学科一轮复习精品学案第 33 讲 圆锥曲线方程及性质一.课标要求:1.了解圆锥曲线的实际背景,感受圆锥曲线在刻画现...
2013 届高考历史一轮复习精品学案:必修 1 专题整合 2专题知识网络1.中英《南京条约》开上海为通商口岸,而没有南京;《天津条约》开南...
2013 年普通高考数学科一轮复习精品学案第 32 讲 不等式解法及应用一.课标要求:1.不等关系通过具体情境,感受在现实世界和日常生活...
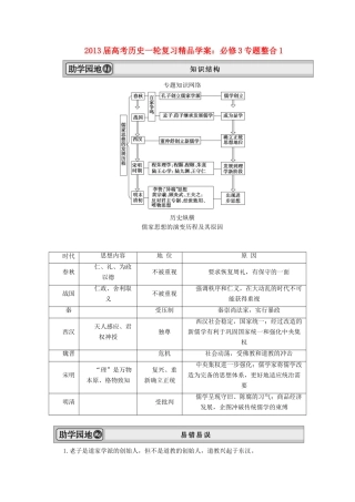
2013 届高考历史一轮复习精品学案:必修 3 专题整合 1专题知识网络历史纵横儒家思想的演变历程及其原因时代思想内容地 位原 因春秋仁...
2013 年普通高考数学科一轮复习精品学案第 31 讲 不等式性质及证明一.课标要求:1.不等关系通过具体情境,感受在现实世界和日常生活...
2013 年普通高考数学科一轮复习精品学案第 30 讲 数列求和及数列实际问题一.课标要求:1.探索并掌握一些基本的数列求前 n 项和的方...
专题 20 中国重大思想理论(教学案)【基础考点整理】考点一:孙中山的三民主义A.新人教版——20 世纪以来中国重大思想理论成果(一)...
2013 年普通高考数学科一轮复习精品学案第 29 讲 等比数列一.课标要求:1.通过实例,理解等比数列的概念;2.探索并掌握等差数列的通...
2013 年普通高考数学科一轮复习精品学案第 28 讲 数列概念及等差数列一.课标要求:1.数列的概念和简单表示法;通过日常生活中的实例...
专题九 当今世界政治格局的多极化趋势一 美苏争锋【课标要求】了解美苏两极对峙格局的形成,认识美苏“冷战”对第二次世界大战后国际关系...
2013 年普通高考数学科一轮复习精品学案第 9 讲 空间几何体的表面积和体积一.课标要求:了解球、棱柱、棱锥、台的表面积和体积的计算...
专题八 解放人类的阳光大道一 马克思主义的诞生【课标要求】简述《共产党宣言》的主要内容,认识马克思主义产生的重大意义。【基础知识梳...
2013 年普通高考数学科一轮复习精品学案第 8 讲 空间几何体一.课标要求:1.利用实物模型、计算机软件观察大量空间图形,认识柱、锥、...

