第 1 页 共 10 页 《塔式起重机安全规程》 GB 5144—2006 1 范围 本标准规定了塔式起重机(以下简称塔机)在设计、制造、安装、使...
塔式起重机安全规程(GB 5144-94) 1主题内容与适用范围 本标准规定了建筑用塔式起重机在设计、制造、安装使用、维修、检验等方面的安全...
塔式起重机安全规程GB5144-2022 目次 1 范围 2 规范性引用文件 3 整机 4 结构4.1 材料4.2 连接4.3 梯子、扶手和护圈 4.4 平...
塔式起重机安全规程GB5144-2019 塔式起重机安全规程GB5144-2006 目录 1 范围 2 规范性引用文件 3 整机 4 结构 4.1 材料 4.2 ...
塔式起重机安全规程GB5144-2006 目录 1 范围 2 规范性引用文件 3 整机 4 结构 4.1 材料 4.2 连接 4.3 梯子、扶手和护圈 4....
塔式起重机安全规程 GB 5144-94 主题内容与适用范围本标准规定了建筑用塔式起重机在设计、制造、安装使用、维修、检验等方面的安全技术...
塔 式 起 重 机 安 全 规 程 GB 5144-2006 目 次 1 范 围 2 规 范 性 引 用 文 件 3 整 机 4 结 构 4.1 材...
塔式起重机安全装置图片: 力矩限位器 重量限位器 回转限位器 回转限位器 高度限位器 钢丝绳端固定 “卷筒保险” 钢丝绳防跳槽装置...
中华人民共和国国家标准 塔式起重机安全规程 (GB5144—94,代替 GB5144—85) 1 主题内容与适用范围 本标准规定了建筑用塔式起重机在...
茅洲河流域(宝安片区)水环境综合整治项目九标段 塔式起重机安全管理制度 审 批: 审 核: 编 制: 中国水利水电第六工程局有限公...
施工升降机安全生产管理 维修保养制度规定 工程名称:百合家园(A 3-A 4 型及地下车库)商住楼工程 使用单位:汕头市达濠建筑总公司...
1 塔式起重机安全生产 事 故 应 急 救 援 预 案 工程地点: 宜宾市临港经济开发区 工程名称:宜宾志成家园建设工程一标段 施工...
1 塔式起重机安全使用管理办法 一、塔吊操作人员必须经过系统培训,考试合格取得省、市地级主管部门颁发的操作证后,方可独立操作,发证...
建筑起重机械发展概述 前言 塔式起重机是一种塔身竖立起重臂回转的起重机械在工业与民用建筑施工中是完成预制构件及其他建筑材料与工具等...
塔式起重机使用说明书
塔式起重机加节验收记录 工程名称:常州大名城 使用单位:中建海峡建设发展有限公司 起重机型号 QTZ63(5610) 设备编号 验收日期 安...
塔式起重机分类、技术性能及用电安全 第一节、塔式起重机的类型和特点 一、按有无行走机构可分为移动式塔式起重机和固定式起重机。 移动...
塔式起重机使用安全管理措施 1 .资料管理 施工企业或塔机机主应将塔机的生产许可证、产品合格证、拆装许可证、使用说明书、电气原理图、...
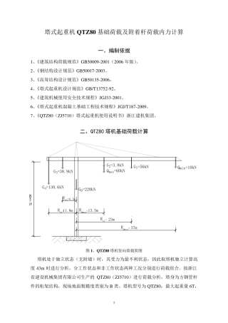
1 塔式起重机QTZ80 基础荷载及附着杆荷载内力计算 一、编制依据 1、《建筑结构荷载规范》GB50009-2001(2006 年版)。 2、《钢结构设...
附录B 塔式起重机安装验收记录表 表B 塔式起重机安装验收记录表 工程名称 塔式 起重机 型号 设备编号 起升高度 m 幅度 m 起重...

