水务局六重事项推进计划 为贯彻落实县委县政府决策部署,根据《县 2020 年度“六重”事项推进计划》文件精神,结合实际,特制定水务局 ...
水务局政风行风建设会议讲话 内容提要。今天的会议主要是回顾总结,树典型,找差距,再努力,防滑坡。刚才,同志对前阶段工作作了很好的较...
水务局年终总结计划 20**年,水务局在县委、县政府的正确领导下,在上级主管部门的大力支持下,紧紧围绕全县经济发展这个大局,解放思想,...
水务局政策落实年安排意见 根据《市人民政府关于印发全市开展政策落实年活动实施意见的通知》精神,结合全市水利改革发展实际,现提出市水...
水务局 XX 年工作总结及 XX 年工作计划 一、主要经济指标完成情况 (一)固定资产投资 截止 2019 年 x 月,完成水务固定资产投...
环境保护和水务局工作计划 在做好“考核”这个大文章的前提下,以新《中华人民共和国环境保护法》实施为契机,重新调整科室职能,提高队伍...
水务局党总支 XX 年工作计划 2017 年,区水务局党总支贯彻落实区直机关工委的工作部署和要求,以建设学习型、服务型、创新型党组织为工...
水务局普法工作年度计划 机关各股室,机关各事业单位: 为继续深化推进“六五”普法工作,根据《xx 区水务局法制宣传教育第六个五年规划...
水务局“十三五”工作规划暨 XX 年计划 一、“十三五”工作规划 (一)指导思想 深入贯彻党的十八届五中全会和省委十届七次全会精神,...
水务局工作总结与 XX 年工作计划 2014 年是开展“群众路线教育实践活动”重要的一年,我局在县委县人民政府的领导及上级主管部门的大力...
市水务局工作计划 年全市水务工作的指导思想是。认真贯彻党的十八大精神,坚持以科学发展观为指导,紧紧围绕市委、市政府工作部署,以水务...
环保水务局年度工作总结和工作计划 今年,我局按照区委区政府“双年”工作部署,围绕建设天蓝、地绿、水净美丽宝安的目标,坚持以生态文明...
水务局建设学习型党组织工作计划 建设学习型党组织的指导思想。坚持以中国特色社会主义理论为指导,深入学习实践科学发展观,以“争先创优...
市水务局年终总结及工作计划及安排 一、20xx 年水务工作回顾 20xx 年以来,我们按照党的 x 届 x 中全会关于生态文明建设的总部署,...
水务局人才工作总结和人才工作计划 水务局人才工作总结和 20xx 年人才工作计划 人才问题是关系党和国家事业发展的关键问题,现今人才资...
水务局党支部工作计划 2019 年是实施十一五发展规划的重要二年,我局党建工作按照农林水系统党委的部署和要求,认真学习邓小平理论和三个...
关于县水务局局长就职演说稿 尊敬的主任、副主任、各位常委: 感谢组织上对我的关怀和信任,推荐我为县水务局局长人选。我从事基层工作已...
水务局创先争优动员会致辞 同志们: 一、充分认识开展创先争优活动的重大意义 4 月 6 日下午,中央召开专题会议,对创先争优活动进行...
水务局行政的工作计划 水务局行政工作计划范文为深入贯彻落实市、区政府关于行政效能建设工作的总体要求和《xxxx 区行政效能建设七项制度...
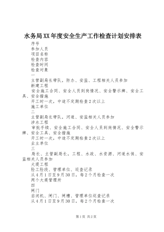
水务局 XX 年度安全生产工作检查计划安排表 序号 参加人员 项目名称 检查内容 检查时间 检查对象 一 主管副局长带队,防办、安监...

