宁波方太厨具有限公司合同审批单FTZD(行政)532-01业务部门签约对方单位业务经办人合同金额经合同编号履行期限办□营业执照□组织机构代码...
高速公路施工审批流程所有路面施工的车辆在上高速公路施工前,由施工路段所属路政科负责对施工车辆标志进行初检,初检合格后在施工车辆标志...
合同审批以及归档流程一、主要部门运营业务部门、法务、财务部、综合管理部、总裁办二、部门分工运营业务部门:合同起草,申报法务:负责审...
第1页共13页编号:时间:2021年x月x日书山有路勤为径,学海无涯苦作舟页码:第1页共13页流程1:大陆企业申请境外上市流程(H股直接上市)1...
竭诚为您提供优质文档/双击可除劳动合同审批流程篇一:劳动合同管理流程劳动合同管理流程一、业务目标规范公司劳动用工行为,加强劳动合同...
合同变更/终止审批单合同名称签订时间合同编码合同对方/经办人合同履行状况附:合同对方关于合同变更的申请及相关证明材料合同变更原因请"...
合同审核审批流程一、总则流程目的:规范合同的签订、履行和付款程序,并最大限度的避免风险。适用范围:适用于公司签署的所有经济类合同的...
合同审核、审批、用印及归档流程的规定为了加强对公司协议合同管理的规范化、制度化,降低经营成本,减少可能产生的法律纠纷,要严格逐级审...
合同审批流程图文概述2.1合同审批流程概述合同是企业经济活动的准则,既可以维护企业的利益,也明确规定了企业的责任和义务,是企业经济活...
用友软件实施/开发外包项目合同审批会签单送签部门/送签人联系方式客户经营机构项目监理项目名称客户名称外包合作伙伴公司伙伴公司法人代表...
对外签订的合同审批单合同编号:合同名称:合同单位:合同主要内容:合同金额:起草部门意见:根据招投标文件相关内容拟定合同初稿。起草人...
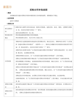
家居尔采购合同审批流程1概述为明确家居乐超市采购合同的审批要求以及审批的流程,现特做如下规定。2适用范围适用于采购部3流程主体填写采...
合同审批程序与权限管理流程一.审批程序1.1管理公司合同应按以下所列顺序,依次逐级审批:a)经办人员签字;b)律师审阅;c)经办部门经理...
第1页共7页本文格式为Word版下载后可任意编辑和复制中外合资合作企业设立审批申报材料(一)合营企业i.jointenterprises1.设立合营企业的...
资金使用审批管理制度LOGO资金使用审批管理制度编号:XXX版号:XXX1总则1.1目的本制度的目的是规范资金使用报批程序,保证资金安全,提高资...
第1页共5页青岛三木水产有限公司文件201604011.目的和适用范围:为加强有限空间作业安全管理,预防、控制中毒窒息等生产安全事故发生,切实...
一、设计审批设计审批表项目名称项目编号建设单位项目规模设计单位建设规模编制单位项目负责人编制说明:编制人(签字):编制时间:年月日...
十堰市外国语学校财务报销审批制度(讨论稿)第一章总则第一条为规范学校的各项财务行为,加强财务收支管理,本着勤俭、务实、高效的原则,...
项目办理流程图房地产开发项目审批流程图 ̄ ̄↓↓↓市政府确定国有土地出让计划规划局提出拟出让地块的规划设计条件国土局委托规划设计单位...
浅议财务收支审批制度的设计当前一些单位内部管理松弛、控制薄弱,从源头上给舞弊,腐败行为予可乘之机。同时造成了单位资产的流失,影响了...

