2020 最新离婚协议书范文三篇 离婚协议书(范文一) 男方:______,男,汉族,___年___月___日生,现住浙江省乐清市清江镇西沿村,身份...
2 0 2 0 房 屋 装 修 合 同 范 本 免 费 下载 业 主 (以 下 简 称 甲 方 ): 联 系 电 话 : 施 工 队 (...
下载后可任意编辑三年级下册数学计算题 50 道一.(共 50 题,共 367 分)1.算一算。28×7=( ) 596÷2=( )213÷5=( )……( ...
下载后可任意编辑一年级下册数学解决问题 60 道一.解答题(共 60 题,共 332 分)1.一(5)班参加课外兴趣小组人数如下:足球小组:15...
目 录一、编制依据...................................................................................................................
下载后可任意编辑聚乙烯 PE 给水管施工技术方案 (一)、工程概况九曲湾水利枢纽工程位于江西省寻乌县县城北部,距县城 9km,坝址位于...
2014 年 甲午年 一月 一 二 三 四 五 六 日 30 31 1 2 3 4 5 腊月初一 初二 初三 初四 初五 元旦 6 7 8 9 10...
2013考研数二真题及解析(免费下载)
英语六级词汇 - 1 - 主题: 六级核心词汇 一.名词 hospitality n.友好好客 pastime n. 消遣,娱乐 revenue n. 税收,岁入 r...
下载后可任意编辑根据自己的实际需要修改下载后可任意编辑摘要本工程位于江西省南昌市经济技术开发区的帝泊湾小区的商业会所,根据毕业设计...
有丝分裂与减数分裂的比较练习题1.仅在减数分裂过程中出现,而有丝分裂过程中不出现的选项是()A.分裂间期DNA复制与有关蛋白质合成 B ...
某某大学城市建设学院道路勘测设计课程设计 第 1 页 共 11 页 一、设计标准与原则 本项目线路处于平原微丘上,地势基本平坦、视野...
下载后可任意编辑建设工程施工管理过关必做 1000 题免费下载2024 年二级建造师考试真题、模拟题尽收其中,诸多业界权威名师精心解析,精...
下载后可任意编辑施工现场管理制度 一、施工现场考勤制度 1、工程现场全体工作人员必须每天准时出勤。指纹打卡。工程开工后,工作时间为...
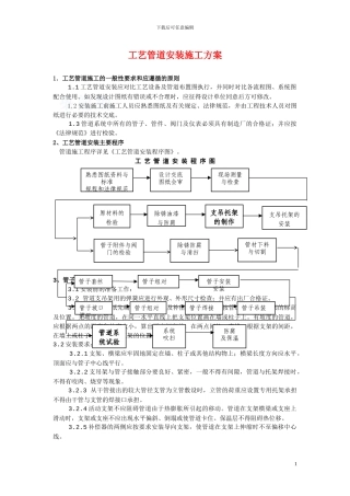
下载后可任意编辑工艺管道安装施工方案1.工艺管道施工的一般性要求和应遵循的原则 1.1 工艺管道安装应对比工艺设备及管道布置图执行,并...
下载后可任意编辑建筑工程质量安全施工责任书甲方: 乙方: 为维护甲乙双方的共同利益,保证施工质量和安全生产,保持良好的工作秩序和施...
下载后可任意编辑假如复制在浏览器里不能下载,则复制下面迅雷种子在迅雷里新建下载: 迅雷种子: thunder://QUFodHRwOi8vYmlhb3hpYW44Lj...
下载后可任意编辑***市海德景苑 B 标段 02、03 幢高层住宅施工组织设计广州市河南***东路商住楼工程施工组织设计广西***高层住宅楼工程...
经典老歌500 首怀旧 最浪漫的事(赵咏华) 你怎么舍得我难过(黄品源) 大海(张雨生) 女人花(梅艳芳) 宝贝,对不起(草蜢) 再回首(姜育恒)...
经典老歌500 首怀旧 最浪漫的事(赵咏华) 你怎么舍得我难过(黄品源) 大海(张雨生) 女人花(梅艳芳) 飘雪(陈慧娴) 舞女泪(韩宝仪) 一...

