2022六一儿童主持词六一儿童主持词3篇主持词是各种演出活动和集会中主持人串联节目的串联词。在当下的社会中,越来越多的场合都须要用到主...
2022六一联欢会的发言稿关于六一联欢会的发言稿在现在的社会生活中,发言稿的运用频率越来越高,发言稿在写作上具有肯定的格式要求。那么,...
活动名称:快乐的六一活动目标:通过活动,幼儿知道六月一日是国际儿童节,是小朋友自己的节日,体验节日的快乐。材料准备:小红花、鹌鹑蛋...
六一活动感想(家长篇)快乐的“六一”六一”的歌是甜甜的,“六一”的花是香香的,“六一”的孩子个个都是美美的。快乐的六一儿童节过去了...
“六一”晚会背景幕
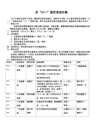
庆“六一”游艺活动方案为了丰富学生的学习生活,提高学生的活动能力,活跃学习气氛,以丰富多彩的形式喜迎“六一”,学校决定在“六一”来...
2022六一儿童节庆祝词六一儿童节庆祝词六一儿童节庆祝词一1.少一些苦恼,不论钞票多少,只要快乐就好,累了就睡觉,醒了就微笑,童心到老,...
2022六一校长讲话稿六一校长讲话稿随着社会一步步向前发展,须要运用讲话稿的状况越来越多,讲话稿是领导人在开会前所作的讲话的稿件。怎样...
2022六一文艺汇演邀请函六一文艺汇演邀请函邀请函写作要简要精练、语意连贯、首尾呼应,符合礼仪文书的行文要求。在充溢活力,日益开放的今...
2022六一晚会主持词六一晚会主持词合集7篇活动对象的不同,主持词的写作风格也会大不一样。随着中国在不断地进步,主持人的需求越来越高,...
2022六一文艺晚会主持词串词六一文艺晚会主持词串词六一儿童节到了,孩子团聚在一起庆祝节日,欢欣鼓舞迎六一。以下是由应届毕业生网PQ我为...
2022六一活动方案精选六一活动方案四篇为了保障事情或工作顺当、圆满进行,通常会被要求事先制定方案,方案的内容多是上级对下级或涉及面比...
2022六一儿童节日的教案六一儿童节日的教案(精选5篇)作为一位兢兢业业的人民老师,通常须要用到教案来协助教学,教案有利于教学水平的提...
2022六一活动方案六一活动方案合集八篇为了确保工作或事情能有条不紊地开展,就须要我们事先制定方案,方案是书面安排,具有内容条理清晰、...
2022六一活动方案有关六一活动方案范文锦集八篇为了确保工作或事情能高效地开展,我们须要事先制定方案,一份好的方案肯定会注意受众的参加...
2022六一的演讲稿六一的演讲稿范文(通用5篇)演讲稿是作为在特定的情境中供口语表达运用的文稿。在社会一步步向前发展的今日,须要运用演...
2022六一节目主持词六一节目主持词3篇主持词是各种演出活动和集会中主持人串联节目的串联词。在一步步向前发展的社会中,主持人参加的事情...
2022六一文艺汇演主持词六一文艺汇演主持词锦集五篇主持词要尽量增加文化内涵、寓教于乐,不断提高观众的文化学问和素养。在人们主动参加各...
2022六一发言稿六一发言稿15篇在充溢活力,日益开放的今日,越来越多人会去运用发言稿,发言稿要求内容充溢,条理清晰,重点突出。大家知道...
2022六年级六一作文好用的六年级六一作文汇编6篇在日复一日的学习、工作或生活中,大家对作文都再熟识不过了吧,借助作文可以宣泄心中的情...

