电脑桌面
添加小米粒文库到电脑桌面
安装后可以在桌面快捷访问

庆六一活动方案VIP免费

庆六一活动方案_第1页
1/3
庆六一活动方案_第2页
2/3
庆六一活动方案_第3页
3/3
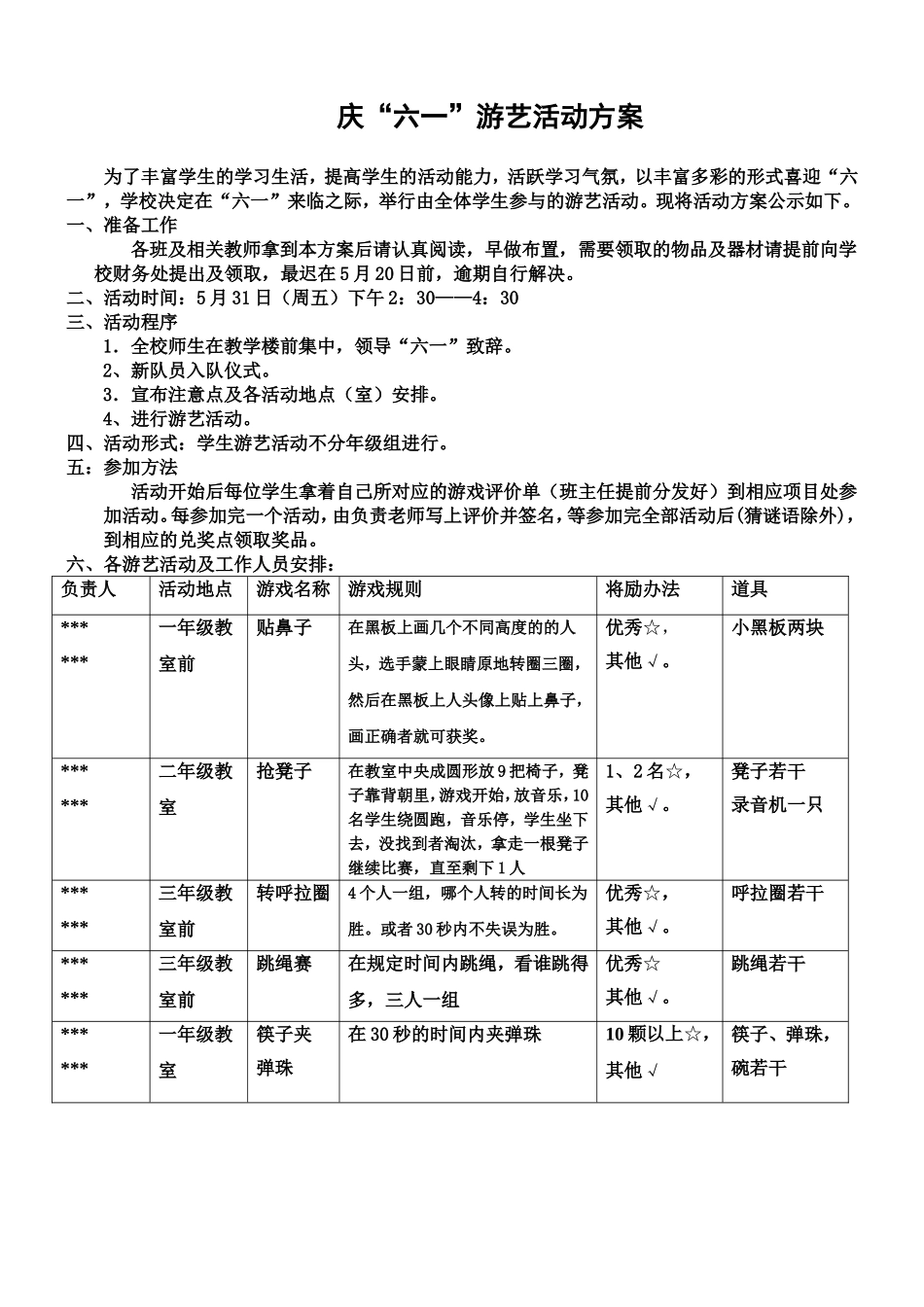
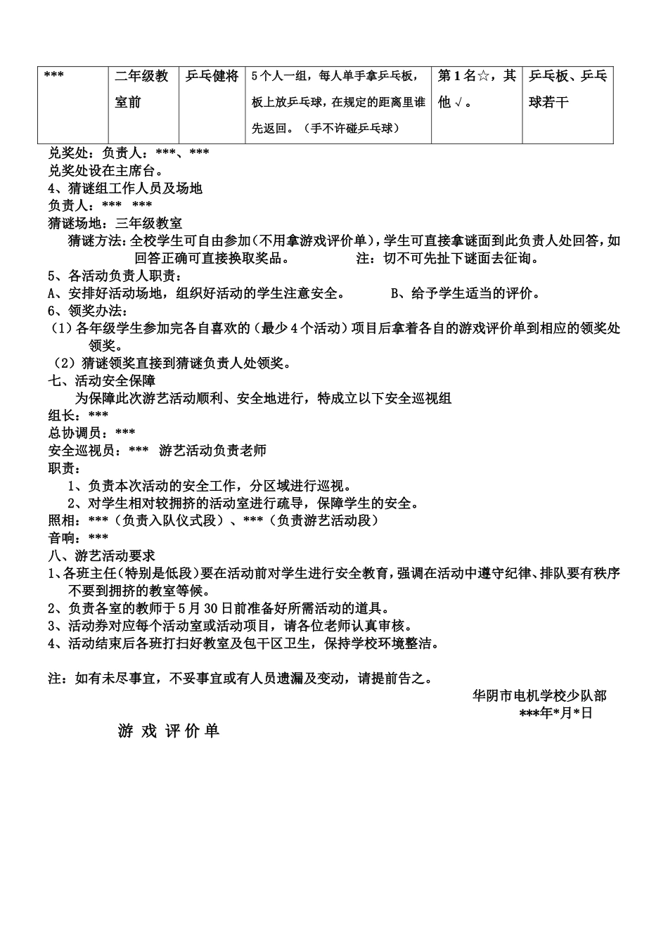
庆“六一”游艺活动方案为了丰富学生的学习生活,提高学生的活动能力,活跃学习气氛,以丰富多彩的形式喜迎“六一”,学校决定在“六一”来临之际,举行由全体学生参与的游艺活动。现将活动方案公示如下。一、准备工作各班及相关教师拿到本方案后请认真阅读,早做布置,需要领取的物品及器材请提前向学校财务处提出及领取,最迟在5月20日前,逾期自行解决。二、活动时间:5月31日(周五)下午2:30——4:30三、活动程序1.全校师生在教学楼前集中,领导“六一”致辞。2、新队员入队仪式。3.宣布注意点及各活动地点(室)安排。4、进行游艺活动。四、活动形式:学生游艺活动不分年级组进行。五:参加方法活动开始后每位学生拿着自己所对应的游戏评价单(班主任提前分发好)到相应项目处参加活动。每参加完一个活动,由负责老师写上评价并签名,等参加完全部活动后(猜谜语除外),到相应的兑奖点领取奖品。六、各游艺活动及工作人员安排:负责人活动地点游戏名称游戏规则将励办法道具******一年级教室前贴鼻子在黑板上画几个不同高度的的人头,选手蒙上眼睛原地转圈三圈,然后在黑板上人头像上贴上鼻子,画正确者就可获奖。优秀☆,其他√。小黑板两块******二年级教室抢凳子在教室中央成圆形放9把椅子,凳子靠背朝里,游戏开始,放音乐,10名学生绕圆跑,音乐停,学生坐下去,没找到者淘汰,拿走一根凳子继续比赛,直至剩下1人1、2名☆,其他√。凳子若干录音机一只******三年级教室前转呼拉圈4个人一组,哪个人转的时间长为胜。或者30秒内不失误为胜。优秀☆,其他√。呼拉圈若干******三年级教室前跳绳赛在规定时间内跳绳,看谁跳得多,三人一组优秀☆其他√。跳绳若干******一年级教室筷子夹弹珠在30秒的时间内夹弹珠10颗以上☆,其他√筷子、弹珠,碗若干***二年级教室前乒乓健将5个人一组,每人单手拿乒乓板,板上放乒乓球,在规定的距离里谁先返回。(手不许碰乒乓球)第1名☆,其他√。乒乓板、乒乓球若干兑奖处:负责人:***、***兑奖处设在主席台。4、猜谜组工作人员及场地负责人:******猜谜场地:三年级教室猜谜方法:全校学生可自由参加(不用拿游戏评价单),学生可直接拿谜面到此负责人处回答,如回答正确可直接换取奖品。注:切不可先扯下谜面去征询。5、各活动负责人职责:A、安排好活动场地,组织好活动的学生注意安全。B、给予学生适当的评价。6、领奖办法:(1)各年级学生参加完各自喜欢的(最少4个活动)项目后拿着各自的游戏评价单到相应的领奖处领奖。(2)猜谜领奖直接到猜谜负责人处领奖。七、活动安全保障为保障此次游艺活动顺利、安全地进行,特成立以下安全巡视组组长:***总协调员:***安全巡视员:***游艺活动负责老师职责:1、负责本次活动的安全工作,分区域进行巡视。2、对学生相对较拥挤的活动室进行疏导,保障学生的安全。照相:***(负责入队仪式段)、***(负责游艺活动段)音响:***八、游艺活动要求1、各班主任(特别是低段)要在活动前对学生进行安全教育,强调在活动中遵守纪律、排队要有秩序不要到拥挤的教室等候。2、负责各室的教师于5月30日前准备好所需活动的道具。3、活动券对应每个活动室或活动项目,请各位老师认真审核。4、活动结束后各班打扫好教室及包干区卫生,保持学校环境整洁。注:如有未尽事宜,不妥事宜或有人员遗漏及变动,请提前告之。华阴市电机学校少队部***年*月*日游戏评价单每名学生人手一张,凭些单在主席台领奖。活动要求及注意事项:首先提前祝大家节日快乐!今天我们全体老师精心为大家准备了贴鼻子、抢凳子、转呼拉圈、跳绳赛、筷子夹弹珠、乒乓健将和猜谜语这七项活动。这些活动不分班级、年级,可以自由选择。但活动时,哪个活动点人较多,同学们可以先到人少的项目去,以免拥挤或冷场。活动时,我们大队员要主动教、让小队员。活动时,我们要以文明、礼让安全为重。其次每位同学至少要参加四项活动后方可拿着游戏评价单到主席台兑奖处领取奖品。最后,希望我们的高段队员们能够起模范带头作用,带领我们的小队员、新队员共同游戏,希望我们的队干部们积极组织大家,以最高的热情、最文明的举止、最友好的...

1、当您付费下载文档后,您只拥有了使用权限,并不意味着购买了版权,文档只能用于自身使用,不得用于其他商业用途(如 [转卖]进行直接盈利或[编辑后售卖]进行间接盈利)。
2、本站所有内容均由合作方或网友上传,本站不对文档的完整性、权威性及其观点立场正确性做任何保证或承诺!文档内容仅供研究参考,付费前请自行鉴别。
3、如文档内容存在违规,或者侵犯商业秘密、侵犯著作权等,请点击“违规举报”。

碎片内容

庆六一活动方案

您可能关注的文档

确认删除?
VIP
微信客服
  • 扫码咨询
会员Q群
  • 会员专属群点击这里加入QQ群
客服邮箱
回到顶部