预算执行情况分析课件目录•预算执行概述•预算执行情况分析方法•预算执行情况分析内容•预算执行情况分析案例•预算执行情况分析结论PART...
第1页共9页编号:时间:2021年x月x日书山有路勤为径,学海无涯苦作舟页码:第1页共9页合肥市1-5月份财政预算执行情况分析一、5月份财政收支...
廉政准则贯彻执行情况报告县纪委:为了推动《中国共产党党员领导干部廉洁从政若干准则》的深入贯彻执行,进一步规范领导干部从政行为,着力...
第1页共4页编号:_____财经纪律执行情况自查工作报告学校:_________教师:_____________年___月___日(此文内容仅供参考,可自行修改)财...
全县2018年1-9月国民经济社会开展计划执行情况报告主任、各位副主任、各位委员:受县人民政府委托,现向县十七届人大常委会第十六次会议报...
第1页共7页编号:时间:2021年x月x日书山有路勤为径,学海无涯苦作舟页码:第1页共7页房地产调控政策执行情况监督检查汇总报(二)填报单位...
林业局《行政许可法》贯彻执行情况的报告县监察局:根据--发〔2005〕-号文件的要求,我局于2005年6月下旬至7月--日对全县林业行业贯彻执行...
第1页共15页编号:时间:2021年x月x日书山有路勤为径,学海无涯苦作舟页码:第1页共15页四川省2005年国民经济和社会发展计划执行情况及2006...
开展政府采购执行情况的自查自纠报告根据《关于转发州财政局监察局审计局的通知》精神(西财采[2008]1号),**县地方志编纂委员会办公室...
廉政准则贯彻执行情况自查报告为贯彻落实《廉政准则》,扎实推进州销社党风廉政及反腐败工作建设,根据州纪委《关于认真学习贯彻lt;中国共...
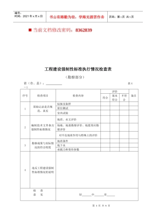
第1页共5页编号:时间:2021年x月x日书山有路勤为径,学海无涯苦作舟页码:第1页共5页当前文档修改密码:8362839工程建设强制性标准执行...
2012年第32号公告(上):中央部门单位2011年度预算执行情况和其他财政收支情况审计结果外交部2011年度预算执行情况和其他财政收支情况审计...
行政中心执行情况自查报告一、基本情况1、领导高度重视。市委、市政府、市纪委对行政审批改革工作高度重视,根据《省人民政府关于进一步精...
当前文档修改密码:8362839附件1-1:工程建设强制性标准执行情况检查建设行政主管部门工作评分用表部门名称:序号检查内容满分得分评分...
国土资源政务信息网上公开执行情况自查报告根据省厅《__国土资办发[**]**号》,市局《商政国土发[*]*号》文件精神,将对我局两年来的信息化...
家电下乡政策执行情况工作汇报自2013年2月1日我区家电下乡工作启动以来,区家电下乡工作领导小组认真贯彻落实党中央、国务院关于扩大农村消...
第4页共12页编号:时间:2021年x月x日书山有路勤为径,学海无涯苦作舟页码:第4页共12页工程建设强制性标准执行情况检查评定表(施工资料部...
开展两项法规贯彻执行情况自查自纠报告自接到《关于开展两项法规贯彻执行情况专项检查工作的通知》后,我局严格按照通知规定,于近期开展了...
《工程建设强制性标准执行情况检查表》填表说明目录一、工程资料.........................................................................
第1页共5页编号:_____财务预算与预算执行情况分析总结报告学校:_________教师:_____________年___月___日(此文内容仅供参考,可自行修...

