浸没式膜-生物反应器(SMBR) 系列产品设计指导手册 杭州凯宏膜技术有限公司 第一节 膜-生物反应器(SMBR)技术介绍第二节 聚丙烯(PP...
球罐、发送器、反应器喷砂除锈工程施工方案河南省宏新防腐安装有限公司2012 年 8 月 29 日一、工程概况1、项目名称:郑州煤碳工业集团...
反应器设计水污染治理—三相流化床光催化反应器设计2015 年 12 月 6 日班级:化工材料2 班:学号: 3012 指导老师:王富民学习文档...
第 1 页, 共 5 页国外热壁加氢反应器堆焊层氢剥离试验方法简介大连东北核工业设备无损检测有限公司摘要本文简要介绍了国外基于ASTM ...
动科院 2008 年聘请外国专家项目评审结果2008 年聘请外国专家项目已经通过评审, 我院 2008 年将有 27 位外国专家获得学校资助来访...
销售 NBS 公司发酵罐和生物反应器(细胞罐)的耗材及配件1. 玻璃接头2. 轴封,轴承。Celligen 310,Celligen Plus 生物反应器(细胞...
生化反应器动植物细胞培养动力学课件CATALOGUE目录• 引言• 生化反应器基础知识• 动植物细胞培养技术• 生化反应器中动植物细胞培养...
第第 44 章 章 酶反应器酶反应器刘立丽浙江理工大学生命科学学院生物化学研究所E-mail: llliu@zstu.edu.cn11生物反应器生物反应器一、...
SBR、PAC-SBR 反应器处理制药废水对比研究李湘凌1 周元祥 周 娟(合肥工业大学资源与环境工程学院,合肥 230009)摘要 盐酸林可霉素原...
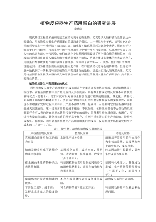
植物反应器生产药用蛋白的研究进展李世成现代基因工程技术最初是建立在结构简单的微生物,尤其是以大肠杆菌为受体表达外源蛋白,用植物反应...
理想流动反应器课件目录•理想流动反应器概述•理想流动反应器的原理•理想流动反应器的类型•理想流动反应器的操作与优化•理想流动反应器...
1光学反应器和BD-GHX-Ⅱ光化学反应仪价格标题:光化学反应仪器和QF-GHX系列光化学反应仪参数库号:JX137697价格:百度搜【润联网】查询主要...
狂犬病疫苗反映器车间落地式磁力搅拌器URS起草、审核及同意部门负责人签名日期起草狂犬病疫苗室朱祥审核狂犬病疫苗室梁婧审核工程技术部冯...
流动床生物膜反应器(MBBR)在污水处理中的应用一、前言随着现代城市的发展,工业废水量和生活污水量逐年增长,城市水污染问题日益突出,治...
气液反应器分解课件目录CONTENTS•气液反应器概述•气液反应器的工作原理•气液反应器的种类与特点•气液反应器的设计与优化•气液反应器的...
摘要乙酸乙酯是一类重要的有机溶剂和有机化工基本原料,其用途非常广泛,目前我国采用传统的方法制备即乙酸和乙醇为原料,浓硫酸为催化剂直...
青海大学《化工过程设备设计Ⅱ》设计说明书设计题目:年产×103t乙酸乙酯反应器设计班级:2013级化工2班姓名:邬天贵学号:30前言乙酸乙酯...
气固相催化固定床反应器课件CATALOGUE目录•气固相催化固定床反应器概述•气固相催化固定床反应器的工作原理•气固相催化固定床反应器的操...
气液固三相反应器课件目录CATALOGUE•三相反应器概述•三相反应器的工作原理•三相反应器的应用场景•三相反应器的实验研究与模拟•三相反...
IC厌氧反应器调试总结此次调试的污水处理工艺采用厌氧—好氧组合方式处理来去除污水中COD、SS以及N、P等富营养化物质,经过半年的调试运行...

