中小企业经营风险及防范对策在现代市场经济中,中小企业不仅是市场经济的主体,也是市场经济活力的源泉,从各国经济的发展表明,中小企业在...
摘要负债经营是财务杠杆存在的基础,负债是一把“双刃剑”。负债过多,会增大财务风险;若负债过少,会损失负债可能给企业带来的好处。在...
第1页共3页编号:时间:2021年x月x日书山有路勤为径,学海无涯苦作舟页码:第1页共3页附件:内资融资租赁试点企业经营情况统计表企业名称(...
企业运营的经营管理报表(一)一、经营信息快报预算累计项目数量金额一、收入1.2.3.其他收入数量金额数量金额占(%)数量金额数量金额上...
企业经营战略一、名词解释1、企业经营力:就是企业对包托内部条件及其发展潜力在内的经营战略与计划的决策能力,以及企业上下各种生产经营活...
大连海事大学毕业论文二○一三年六月I┊┊┊┊┊┊┊装┊┊┊┊┊┊┊订┊┊┊┊┊┊┊线┊┊┊┊┊┊┊企业经营失败的财务因素探析专业班...
进口废旧物资企业主要经营业务会计核算操作规程为规范本公司的会计核算及业务操作,根据《企业会计制度》及国家有关法律、法规规定,特制定...
企业经营模式有哪些根据在产业链中的位置、企业的业务范围、企业实现价值的不同方式,我们可以区分出不同的经营模式,下面从经营模式的内涵...
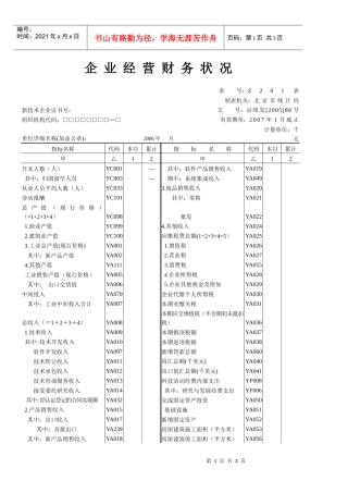
第1页共3页编号:时间:2021年x月x日书山有路勤为径,学海无涯苦作舟页码:第1页共3页企业经营财务状况表号:Z201表制表机关:北京市统计局...
2017--2020年度公司经营计划书一家企业在纷繁复杂的商业社会中,寻求自己的发展方向与目标,就需要企业管理与经营决策层面高级管理人员汇同...
•物流企业概述•物流企业经营战略基础•物流企业市场定位与竞争策略•物流企业运营管理策略•物流企业信息管理策略•物流企业风险管理策略...
第1页共4页编号:时间:2021年x月x日书山有路勤为径,学海无涯苦作舟页码:第1页共4页跨国企业经营的避税问题探讨一、什么是国际税收筹划国...
第1页共20页编号:时间:2021年x月x日书山有路勤为径,学海无涯苦作舟页码:第1页共20页商品是零售企业经营的物质基础和保证,是获利的主要...
异地物业管理企业经营备案表南房异地[200]YD号企业名称:.填报时间:.南宁市房产管理局制说明一、由异地已获得国家一、二、三级资质的驻邕...
第1页共16页编号:时间:2021年x月x日书山有路勤为径,学海无涯苦作舟页码:第1页共16页国际金融危机背景下农村中小企业经营绩效及其影响因...
第1页共3页编号:时间:2021年x月x日书山有路勤为径,学海无涯苦作舟页码:第1页共3页经营副厂长职务说明书岗位名称第二工厂经营副厂长岗岗...
异地物业管理企业经营备案表南房异地[200]YD号企业名称:.填报时间:.南宁市房产管理局制说明一、由异地已获得国家一、二、三级资质的驻邕...
企业经营能力简介企业素质的强弱,是通过企业的经营力集中表现出来的。企业经营力是一个系统的概念。它包括本身的内外部条件及其发展在内的...
第1页共23页编号:时间:2021年x月x日书山有路勤为径,学海无涯苦作舟页码:第1页共23页对铁路运输企业经营战略的对策思考1铁路运输企业经...
第1页共16页编号:时间:2021年x月x日书山有路勤为径,学海无涯苦作舟页码:第1页共16页当前文档修改密码:8362839国际金融危机背景下农...


