全县文物巡查方案前言随着社会的进展和经济的增长,各地的文物保护工作愈发重要。为了保护和传承我县的文物,我们制定了全县文物巡查方案,...
文物 文物是人类在历史进展过程中遗留下来的遗物、遗迹。各类文物从不同的侧面反映了各个历史时期人类的社会活动、社会关系、意识形态以及...
“文物调查与数据库管理系统建设”项目工作概述朱晓东一、项目概况(一)项目背景我国文物保护工作取得了较大成绩,但总体而言,还不能适应...
七、2024 年工作目标、重点和计划。工作目标:1、继续巩固保持共产党员先进行教育活动成果,仔细学习十六届五中全会精神和科学进展观,提...
丫髻山文物建筑修缮修复工程开工仪式主持词 各位领导,各位嘉宾,同志们,朋友们: 一、首先,我向大家介绍出席今日开工仪式的各位领导。...
基于 Unity3D 的中国古代文物科普类游戏的设计和实现 Design and implementation of Chinese ancient cultural relic science ...
文物保护工程专业人员资格考试大纲中国古迹遗址保护协会2024 年 4 月目 录法律法规与工程管理 3 勘察设计通论 5 施工通论 10 监...
第一章 编制依据及修缮原则1.1 编制依据1。1。1 修缮设计方案及做法要求1.1。2 北京北方古建工程施工操作做规程1.1。3《中华人民共和国...
附件:可移动文物修复资质申 请 表申 请 单 位(盖章)法 定 代 表 人(签章)填 报 日 期 年 月 日目 录一、填表说明二、声...
建筑工程项目地下文物勘探申请书宜阳县文物保护管理局:我单位拟在宜阳县城北区锦屏路东侧、纬二路北侧进行香泰花园二、三期工程建设.根据...
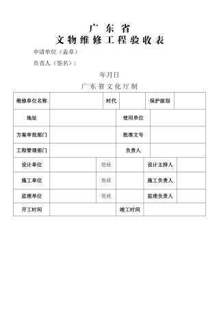
广 东 省文 物 维 修 工 程 验 收 表申请单位(盖章)负责人(签名):年月日广 东 省 文 化 厅 制维修单位名称时代保护级...
基于物联网技术的智慧文物管控系统概述:利用 RFID 技术,对博物馆内的文物进行标签式管理,通过加装 RFID 电子标签,在出入口及博物馆...
全市文物系统治庸问责暨文物知识竞赛活动方案 为深入推进治庸问责工作,提高文物系统干部职工素质,举行“全市文物系统治庸问责暨文物知识...
中国社会科学院文物与博物馆 348 文博综合考研真题回忆版348 文博综合一、名词解释(10*6)1、桃花坞年画2、建川博物馆3、前朝后寝4、西...
乌兰察布市文物征集工作管理办法(试行草案)为切实加强乌兰察布地区流散文物的保护与利用,逐步扩大乌兰察布市博物馆的馆藏,有效打击盗掘...
防文物盗窃应急预案 防文物盗窃应急预案 在平凡的学习、工作、生活中,有时会有一些突发事件出现,为降低事故造成的损失,就有必要提前进...
文物建筑修复工程开工仪式主持词 文物建筑修复工程开工仪式主持词第 1 篇 各位领导,各位嘉宾,同志们,朋友们: 一、首先,我向大家...
文物建筑保护措施XX 乡文物建筑的抢救维修工程,必须遵照“保护为主,抢救第一,加强管理,合理利用”的文物保护方针,遵循文化遗产保护的...
文物消防安全专项整治工作方案 文物消防安全专项整治工作方案 为深化贯彻习近平总书记关于安全生产和文物安全工作的重要指示精神,仔细落...
文物赠与合同范本 3 篇 文物赠与合同范本 1 甲方(赠与方):_________(名称) 法定代表人或负责人:_________ 乙方(受赠人):________...

