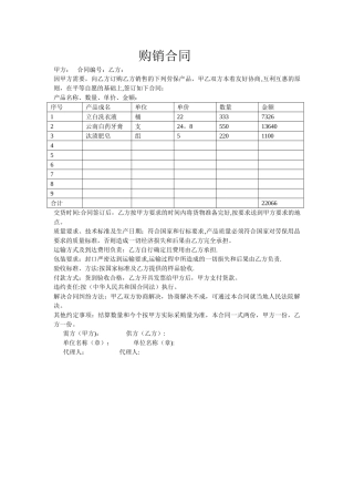
购销合同甲方: 合同编号:乙方:因甲方需要,向乙方订购乙方销售的下列劳保产品,甲乙双方本着友好协商,互利互惠的原则,在平等自愿的基...
中国日化行业发展调查报告外资在中国日化行业并购有望再下一城。 有市场传言称,世界 500 强、德国日化巨头拜尔斯道夫欲 20 亿元人民...
第 0.0 章 目 录章节内容页码0.0目录10.1批准令0.2主题内容和适用范围0.3手册删减说明0.4质量手册的管理1.0公司概况2.0质量方针和质量...
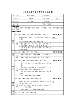
日化企业综合信息管理岗位说明书岗位名称综合信息管理岗位编号所在部门财务部岗位定员1 人直接上级财务总监所辖人员直接下级岗位分析日期...
日化企业市场二部文员岗位说明书岗位名称文员岗位编号所在部门市场二部岗位定员1 人直接上级总监所辖人员直接下级无岗位分析日期关键职责...
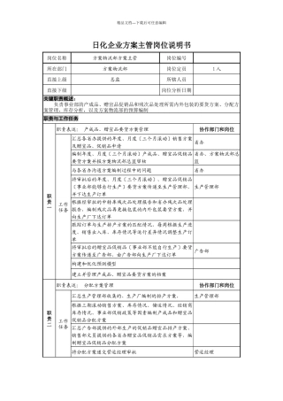
日化企业市场二部产品经理岗位说明书岗位名称产品经理/新产品工程经理岗位编号所在部门市场二部岗位定员1 人直接上级总监所辖人员直接下级...
日化企业出纳关键绩效考核指标表被考核人姓名:所在部门:财务部考核人姓名:被考核人岗位:出纳考核期间:考核人岗位:关键绩效指标考核评...
日化企业业务代表关键绩效考核指标表被考核人姓名:所在部门:城市联络处考核人姓名:被考核人岗位:业务代表考核期间:考核人岗位:关键绩...
四川 XX 日化股份有限公司商业计划书(摘要)一 、公司基本情况(一)、公司介绍四川 XX 日化股份有限公司是一家以从事绿色环保高科技洗...
四川春飞日化股份有限公司商业计划书(摘要)一 、公司基本情况(一)、公司介绍四川春飞日化股份有限公司是一家以从事绿色环保高科技洗化产...
行业人才动态分析(快速消费品(食品·饮料·日化·烟酒))目 录一、行业概况.............................................................
九鑫日化股份有限公司薪酬激励方案北大纵横管理咨询公司二零零五年一月九鑫日化薪酬激励方案目 录第一章 总则.............................
精品文档---下载后可任意编辑日化企业市场一部客户效劳岗关键绩效考核指标表被考核人姓名:所在部门:市场一部考核人姓名:被考核人岗位:...
精品文档---下载后可任意编辑日化企业销售分析岗职务说明书岗位名称销售分析岗岗位编号所在部门重点客户部岗位定员2 人直接上级总监所辖人...
第 3 页精品文档---下载后可任意编辑日化店 2024 七夕活动方案 5 篇 七夕节又被称为七夕情人节,在这一天会有很多布满浪漫的活动方...
精品文档---下载后可任意编辑日化企业方案物流部文员岗位说明书岗位名称方案物流部文员岗位编号所在部门方案物流部岗位定员1 人直接上级总...
精品文档---下载后可任意编辑日化企业材料会计关键绩效考核指标表被考核人姓名:所在部门:财务部考核人姓名:被考核人岗位:材料会计考核...
精品文档---下载后可任意编辑日化企业方案主管岗位说明书岗位名称方案物流部方案主管岗位编号所在部门方案物流部岗位定员1 人直接上级总监...
精品文档---下载后可任意编辑日化企业市场二部总监岗位说明书岗位名称总监岗位编号所在部门市场二部岗位定员1 人直接上级营销副总裁所辖人...
精品文档---下载后可任意编辑中国日化企业的品牌战略讨论的开题报告一、选题背景及讨论意义随着中国经济的快速进展,人们的生活水平不断提...

