下载后可任意编辑张掖论文网职称论文发表网-钢结构|施工技术|超高层建筑论文选题题目张掖论文网职称论文发表网-以下是钢结构|施工技术|超高...
下载后可任意编辑技 术 交 底 记 录编号( ) 沈建施技-20--1 表工程名称甘南路工程分部(分项)工 程盖梁交底项目张拉,灌浆图纸名...
下载后可任意编辑施工技术方案报审表(承包[] 技案 01 号)合同名称:宿州市埇桥区 2024 年小型农田水利重点县工程施工Ⅲ标 合同编...
下载后可任意编辑开封县职称论文发表网-混凝土结构|施工技术论文选题题目开封县职称论文发表网-以下是混凝土结构|施工技术职称论文发表选题...
下载后可任意编辑目 录主要设备进场验收记录..............................................................................4安装工程...
下载后可任意编辑建筑设备工程施工技术与管理管道及其附件通用标准:公称直径、公称压力、管螺纹标准公称直径:公称直径为了设计、制造、安...
下载后可任意编辑1.抹灰工程(1)施工环境要求:环境温度不应低于 5℃。否则实行有效措施。(2)水泥强度等级不小于 32.5;砂为中砂,可...
下载后可任意编辑课 程 论 文 的 基 本 格 式 与 要 求一 、 论 文 写 作 基 本 要 求1 、 按 选 题 要 求 :...
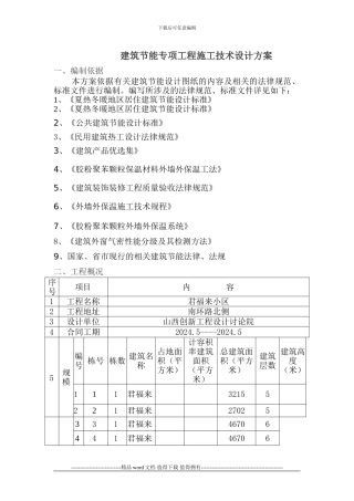
下载后可任意编辑目 录一、 编制依据.................................................................................................
下载后可任意编辑建筑节能技术论文节能施工技术论文浅析房屋建筑中节能施工技术要点 【摘要】在我国国民经济高速进展的同时,也造成了严重...
下载后可任意编辑建筑节能专项工程施工技术设计方案一、编制依据本方案依据有关建筑节能设计图纸的内容及相关的法律规范、标准文件进行编制...
下载后可任意编辑施工技术题填 空 题1 常见的土方工程的种类: 、 、 、 、 和回填土等。2 零线即 和 的分界线,也就是不挖不填...
下载后可任意编辑技术质量安全管理部职责一、技术质量职责:1、仔细贯彻执行国家有关建筑工程技术质量方面的法律、法规及公司的技术质量管...
下载后可任意编辑江南大学现代远程教育 第三阶段测试卷考试科目:《建筑施工技术》第 6 章至第 8 章(总分 100 分)时间:90 分钟 ...
{"code":"SignatureDoesNotMatch","message":"The request signature we calculated does not match the signature you provide...
下载后可任意编辑建筑施工技术方案设计作业 1一、 名词解释:1.土的可松性: 自然状态下的土,经开挖后,其体积因松散而增加,以后虽回...
下载后可任意编辑本 页 为 作 品 封 面 , 下 载 后 可 以 自 由 编 辑 删 除 , 欢迎 下 载 ! ! ! 精 品文...
下载后可任意编辑建筑施工技术方案设计试题 一、单项选择题(2×20=40 分) 1、常温下水泥砂浆必须在拌后(B)内使用完毕。A、2h B、3hC...
西安广播电视大学开放教育建筑施工与管理专业《建筑施工技术方案设计》课程实施细则西安广播电视大学理工教学部编制《建筑施工技术方案设计...
下载后可任意编辑渭南职业技术学院教案首页授课老师 王伟芳 NO. 1 授课题目绪论授课形式讲授授课时间2012-8-27授课学时2教学目的与 要...

