目录第一章工程总体概述及部署第二章施工组织机构管理第一节项目管理机构的建立第二节项目管理机制第三节管理机构职责划分第四节项目管理规...
目录一、工程情况说明1、工程概况2、施工总平面布置3、施工组织机构二、施工组织设计或施工方案1、各分部分项工程的主要施工方法;2、工程...
第1页施工组织设计方案编制:审核:批准:第2页第1页目录第一章编制依据、原则及范围-----------------------------------------------2第...
[河道生态环境综合治理方案]河道环境治理方案河道生态环境综合治理方案一、指导思想以科学发展观为指导,牢固树立科学治污、绿色生态和可持...
第1页共32页编号:时间:2021年x月x日书山有路勤为径,学海无涯苦作舟页码:第1页共32页河道开挖护坡施工方案第一章工程概况一、工程概况1....
第页共110页编号:时间:2021年x月x日书山有路勤为径,学海无涯苦作舟页码:第页共110页施工组织设计7.1工程概况一、工程概况1.工程概况(...
第1页共55页编号:时间:2021年x月x日书山有路勤为径,学海无涯苦作舟页码:第1页共55页河南某河道治理工程施工组织设计第一章综合说明一、...
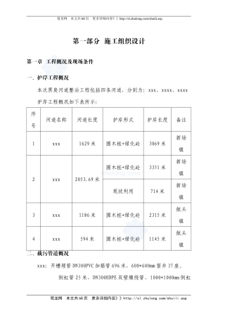
白水塘至丘海大道延长线河道整治工程白水塘至丘海大道延长线河道整治工程施工组织设计项目负责人:邢向阳编制:符文审核:吴孝祥单位:海南...
龙兴工业园区航空产业园片区河道综合治理工程(一)期——聋儿河、双河下段工程深基坑专项施工方案编制:审核:批准:绵阳佳诚建筑工程有限...
第1页共23页编号:时间:2021年x月x日书山有路勤为径,学海无涯苦作舟页码:第1页共23页星塘街南延路桥、河道工程标段三粉喷桩工程施工组织...
1目录第一章工期、质量、安全、优先使用自主创新产品的承诺书.........................................11.1工期承诺.......................
第1页共73页编号:时间:2021年x月x日书山有路勤为径,学海无涯苦作舟页码:第1页共73页目录技术标特征值表错误!未定义书签。授权委托书--...
韩城市涺河芝川镇段防洪工程Ⅱ标段施工组织设计施工单位:陕西富源水电工程有限公司二O一四年六月二十日第2页共55页编号:时间:2021年x月x...
第1页共61页编号:时间:2021年x月x日书山有路勤为径,学海无涯苦作舟页码:第1页共61页汤河及上游整治工程-河道疏浚及堤防工程施工施工组...
第1页共120页编号:时间:2021年x月x日书山有路勤为径,学海无涯苦作舟页码:第1页共120页表7针对招标人特殊要求的技术措施表目录第一篇分...
浙江省舟山市定海区干览镇环境保护和整治修复项目————河道整治及疏浚工程Ⅱ标段监理规划批准:审核:总监:浙江荣庆工程管理有限公司舟...
[金华]乡镇河道两岸绿化景观工程施工组织设计第一章编制总说明一、编制依据依照ISO9000:2000版标准和公司相关程序,依照工程所涉及的相关...
目录第一章、编制说明………………………………………………………………001第二章、工程项目简介…………………………………………………...
目录前言第一节编制说明第二节编制依据第三节工程概况第一章项目组织管理第一节管理组织第二节管理机制第三节施工组织机构第二章施工方案与...
第1页共88页编号:时间:2021年x月x日书山有路勤为径,学海无涯苦作舟页码:第1页共88页第一章工程概况及特点1.1编制依据1、国家及行业现行...

