MBA661TitlePlanforexpansionmarketingofnewproductofETimesBody-buildingClubDate2010.12.25TeamCB10ThesecondteamName:LiGaoxuID21391...
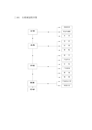
三A01行销规划程序图三A02新产品开发程序图三A03市场调查计划表调查人调查区域调查日期调查客商行时间活动项目对象备注程表准备事项经费预...
星巴克市场经济营销管理只用了短短几年时间,星巴克在中国就成了一个时尚的代名词。它所标志的已经不只是一杯咖啡,而是一个品牌和一种文化...
竞标牌:年公司:市场M1M2M3产品aaAB促销费单渠道:价格质量星级无单位产品服务费无竞标牌:年公司:市场M1M2M3产品aaAB促销费单渠道:价格...
沿海绿色家园集团营销管理总则1、总则1.1概述为了加强集团各项目的销售管理工作,提高系统能力,完善营销管理,确保各项目保质保量的完成集...
三D01每周访问客户计划表姓名:职务:填表日期:星期日期客户名称接洽人地点电话访问目的备注星期一日星期二日星期三日星期四日星期五日星...
整合营销管理提升企业竞争力——关于国内国营仪表企业营销管理的咨询分析随着中国市场经济进程的加快,面对中国加入WTO的市场环境,中小型...
更多企业学院:《中小企业管理全能版》183套讲座+89700份资料《总经理、高层管理》49套讲座+16388份资料《中层管理学院》46套讲座+6020份...
目录1前言............................................................................................................................
三H02每月对账单:(1)谢谢惠顾!(2)贵公司月份惠购货品详列为本对账单,本货款请核对后,依贵我公司所定之付款条件办理付款事宜。谢谢...
营销环境分析相关概念:宏观环境:宏观环境包括那些影响公司微观环境中所有行动者的较大的社会力量,即人口的、经济的、物质的、技术的、政...
〖营销管理〗摘要连载之一营销管理——分析、计划、执行和控制第一篇认识营销管理1、评价营销在组织行为中的关键作用题记市场营销是如此基...
《营销管理表格》第一节市场分析一、市场调查计划表二、市场调查计划表三、同业产品市场价格调查表四、各地区某种产品批发市场调查表五、竞...
三D01每周访问客户计划表姓名:职务:填表日期:星期日期客户名称接洽人地点电话访问目的备注星期一日星期二日星期三日星期四日星期五日星...
价格策略PricingStrategy学习目的与要求1、认识价格决策在营销组合中的作用;2、了解不同类型的定价目标;3、了解成本导向、需求导向和竞争...
更多企业学院:《中小企业管理全能版》183套讲座+89700份资料《总经理、高层管理》49套讲座+16388份资料《中层管理学院》46套讲座+6020份...
《现代市场营销管理》教学案例库【案例1】“蓝猫”开拓中国卡通市场近日,一个卡通形象吸引了不少眼球,而这个卡通形象是在中国本土诞生的...
三A01行销规划程序图三A02新产品开发程序图三A03市场调查计划表调查人调查区域调查日期调查客商行程表时间活动项目对象备注准备事项经费预...
战略营销管理(SMM)的几个基本问题从战略的角度对企业的营销活动进行管理是现代市场营销的一个重要特征,由此形成了战略营销管理(StrategicMa...
《现代市场营销管理》教学案例库【案例1】“蓝猫”开拓中国卡通市场近日,一个卡通形象吸引了不少眼球,而这个卡通形象是在中国本土诞生的...

