酒店前台工作总结 10 篇酒店前台工作总结 1 20__年过去了,回顾自己的工作,在酒店以及前厅部领班和主管的指导下,在不同的方面取得了...
酒店前台年度个人工作总结 酒店前台年度个人工作总结 总结是对某一特定时间段内的学习和工作生活等表现状况加以回忆和分析的一种书面材料...
酒店前台工作计划模板格式精选 前厅部的每一位成员都是酒店的形象窗口,不仅整体形象要能接受考验,业务知识与服务技巧更是体现一个酒店的...
酒店前台工作方案 7 篇 时间就犹如白驹过隙般的消逝,很快就要开展新的工作了,写一份方案,为接下来的工作做预备吧!好的方案是什么样...
酒店前台工作总结最新模板 5 篇酒店前台工作总结最新模板 1 前台作为酒店的第一接待部门,是最先对客人产生影响并做出服务的部门。一家...
酒店前台工作总结三篇篇一 一年来,在机关事务管理局的指导下,在接待中心李主任的具体领导下,围绕工作中心,切实履行服务职责,制造性地...
酒店前台工作总结汇总 7 篇 酒店前台工作总结汇总 7 篇 总结是对取得的成果、存在的问题及得到的阅历和教训等方面状况进展评价与描述...
酒店前台工作总结集合 11 篇 一年的时间转瞬即逝,转眼间 20xx 年的时间又这样过去了,反思过去的一年,自己过去的真的非常曲折。因为...
酒店前台工作月总结 6 篇 酒店前台工作月总结 6 篇 总结是指对某一阶段的工作、学习或思想中的阅历或状况进展分析商量 ,做出带有规...
酒店前台工作年终总结 酒店前台工作年终总结 总结是事后对某一时期、某一工程或某些工作进展回忆和分析,从而做出带有规律性的结论,它可...
酒店前台工作总结(集锦 15 篇) 酒店前台工作总结(集锦 15 篇) 总结是对某一阶段的工作、学习或思想中的阅历或状况进展分析商量 的书...
酒店前台工作总结【三篇】篇一 一、前台接待方面。 接待人员是展现公司形象的第一人,在工作中,我严格根据公司要求,工装上岗,热情对待...
酒店前台实习总结 5 篇 酒店前台实习总结 1 把每一次的改变当成一次新的挑战,要想在这个挑战中做的好,必须要我们全力以赴地去努力学...
酒店前台工作总结 4 篇 精选酒店前台工作总结 4 篇 时间过得真快,一段时间的工作已经告一段落了,回忆这段时间的工作,在取得成果的...
酒店前台实习体会及收获 酒店前台实习体会及收获(一) 以前我总想着自己把工作做到极致,坚持着付出极大的努力,通过自己来影响身边的人...
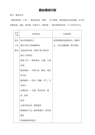
前台培训计划前言:服务宗旨 顾客是谁是‘上帝’,我们真正的‘老板’。没了顾客,我们的薪金会成问题。什么奖金都免谈。因此,我们要‘宾...
酒店前台工作总结 3 篇 精选酒店前台工作总结 3 篇 时间飞速,一段时间的工作已经完毕了,这段时间以来的工作,收获了不少成果,这也...
酒店前台工作总结 2024 总结是一个分析过程,总结并非只是把工作简单地一一排列,而是要将工作过程做一个比较具体和全面的剖析这个过程就...
住宿旅客登记上传管理制度一、坚持先登记、后住宿的接待基本原则,实行实名登记制度;登记时,前台接待人员必须仔细核对、填写住宿登记表并...
酒店前台岗位 2024 顶岗实习总结篇一律、周而复始的,可是,由于接待的客人大多都是从全国各地前来观光旅游的,因而,能够感受不一样的地...

