第二单元 探索世界与追求真理第二十八课时 探究世界的本质【分析考情 扫描考向】考试大纲说考点四年考卷析命题考点展示学习目标真题分布...
第二讲 全球气候变化 地表形态与交通线路、聚落[考试说明] 1.全球气候变化对人类生存和发展的影响;2.地表形态对聚落分布的影响;3.地...
第二讲 地理环境的整体性[考试说明] 1.自然地理环境的组成要素;2.自然地理要素在地理环境形成和演变中的作用;3.地理环境各要素的相互...
编号:_________________离婚协议书范本(2025 版)甲 方:________________________________________________乙 方:___________________...
选修 4 中外历史人物评说 [知识整合·厘清史实]一、古代中国的政治家人物时代主要贡献局限评价秦始皇秦朝:封建社会初期① 完成统一大...
选修 1 历史上重大改革回眸[知识整合·厘清史实]一、古代中国的改革 1.商鞅变法(1)时间:公元前 356 年。(2)背景:战国时期,秦国落...
选修 3 20 世纪的战争与和平(对应学生用书第 234 页)[知识整合·厘清史实]一、第一次世界大战1.背景(1)20 世纪初的世界已形成一个整...
第 14 单元 近代以来中外科技与文艺的发展历程(对应学生用书第 222 页)[纵向梳理]一、近代自然科学发展的四个阶段1.近代自然科学的产...
第 32 讲 19 世纪以来的世界文学艺术(对应学生用书第 212 页)考点 1 激荡心灵的呼唤——世界文学的繁荣[知识整合·厘清史实]一、浪...
第 3 单元 近代中国反侵略、求民主的潮流(对应学生用书第 50 页)[纵向梳理]一、19 世纪 40 年代至 20 世纪三四十年代列强侵华的...
第 8 讲 抗日战争和解放战争(对应学生用书第 45 页)考点 1 一寸山河一寸血——抗日战争[知识整合·厘清史实]一、九一八事变与抗日救...
第 6 讲 太平天国运动和辛亥革命(对应学生用书第 34 页)考点 1 中国式农民理想的“天国梦”——太平天国运动[知识整合·厘清史实]一...
第三单元 近代中国反侵略、求民主的潮流————————————[框图概览·线索归纳]————————————【认读导引】 两大线索:...
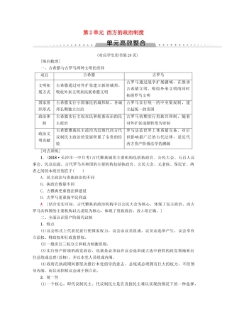
第 2 单元 西方的政治制度(对应学生用书第 28 页)[纵向梳理]一、古希腊与古罗马两种文明的差异项目古希腊古罗马文明拓展方式古希腊通...
第 1 单元 古代中国的政治制度(对应学生用书第 14 页)[纵向梳理]一、全面理解中国古代专制主义中央集权制度1.形成原因(1)经济:封建...
第一单元 古代中国的政治制度————————————[框图概览·线索归纳]————————————【认读导引】 一个制度:中国古代政...
学习 2014 版《义务教育数学课程标准》心得体会(精选多篇)第一篇:学习《义务教育数学课程标准(2020 年版)》心得体会学习《义务教育...
1房地产行业(开发企业)信用评价指标体系2020 年 3 月修订一级指标二级指标三级指标分值指标说明评价标准1・企业客观信用能力21 分1.1...
2020 版“反三违”手册目录:第一部分“三违”的识别和预防1)违章指挥的识别与预防2)识别和预防违章操作行为3)违反劳动纪律第二部分习...
2020 版煤矿安全生产标准化管理体系基本要求及评分办法考试题库(采煤部分)一、填空题(10 题,每题 2 分)1、管理和技术人员掌握相关...

