下载后可任意编辑化学式与化合价知识点归纳化学式与化合价知识点归纳1一、化学式1、概念:用元素符号和数字表示物质组成的式子2、含义(考点...
教学目标知识与技能:1、熟练掌握常用的元素符号、离子符号、原子和离子结构示意图、化学式、化学方程式等化学用语的书写,并能够理解其意...
课题4化学式与化合价水二氧化碳氧气氯酸钾五氧化二磷氮气H2OCO2O2KClO3P2O5N2请同学们写出下列物质的元素符号:氢、碳、氧、硫、钡、锰、氯...
课题课题44化学式与化合价化学式与化合价猜一猜这款化妆品最有可能属于下列哪种类型的产品:()A.祛皱型B.美白型C.保湿型C一、化学式如:水的...
化学用语之物质的组成上肖初中--白晓勇教学目标1、系统掌握元素、元素符号、元素周期表、原子结构示意图、离子结构示意图,离子符号,化合...
化学式与化合价习题精选(一)一、选择题,每小题有1个正确答案,将正确答案填在题后的括号里1.下列含硫物质中,硫元素的化合价为+4价的...
课题4化学式与化合价(第一课时)学习目标:1.了解化学式的涵义。2.熟记常见元素及原子团的化合价。3.能用化学式表示物质的组成,并能利...
第四单元化合价自我测评1、下面是对“2”的含义的解释,其中错误的是()A.Fe2+:一个带2个单位正电荷的亚铁离子B.Ba(OH)2:氢氧化钡的化学...
初中化学化合价的应用一、化合价在化学式中的应用1.根据化合价书写化学式例如:在化合物中,己知铝显+3价,氧显-2价,则其化学式为Al2O3...
现代社会人们之间的交往愈来愈频繁。人们第一次见面,相互认识最简便快捷的方式是什么?自然是交换一下各自的名片。我们已经知道,世界是由...
《化学用语及化合价书》习题课一、请默写出元素周期表中前20号元素的名称及符号二、请写出下列元素的元素符号溴碘锰钡三、请标出下列元素的...
课题4化合价与化学式【中考考点透视】1、了解化学式的涵义。能用化学式表示物质的组成2、熟记常见元素及原子团的化合价,并能利用化合价推...
化学式和化合价专题训练1、填写相应的化学式。(1)氧气____(2)氢气____(3)氖气____(4)铁_____(5)硫_____(6)氯气_____(7)铜___...
九年级化学第六章§3化合价人教四年制【同步教育信息】一.本周教学内容:第六章§3化合价二.教学重点、难点:1.理解化合价的意义,并会将其...
各元素的质量比相对原子质量相对分子质量化学式原子个数某元素的质量分数之和÷相对分子质量x100%之比x关键要素2Hl)(2016年中考)(3分)1...
第一课时化学式你认识吗?水WaterH2OKMnOKMnO44HH22OO22元素符号数字H2O化学式的定义:用元素符号和数字组合表示物质组成的式子。一一..化学...
第三讲认识化合价化学式意义简单计算[知识要点](1)常见元素的化合价口诀(2)常见单质及化合物的化学式的写法(3)化学式的意义:表示一...
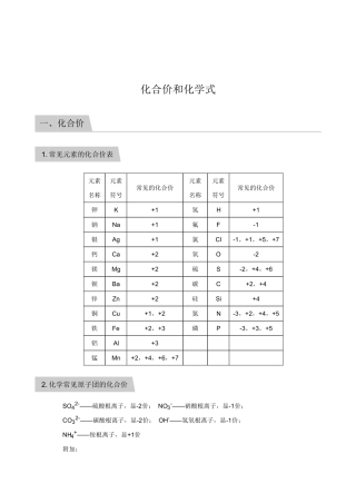
化合价和化学式元素名称元素符号常见的化合价元素名称元素符号常见的化合价钾K+1氢H+1钠Na+1氟F-1银Ag+1氯Cl-1,+1,+5,+7钙Ca+2氧O-2镁Mg...
28化合价与化学式(A组)1.下列有关化合价的说法中,正确的是()A.在NaCl和HCl里,氯元素均为-1价B.在H2中,氢元素显+1价C.一种元素在同...
课题4、化学式与化合价(2)姓名:___________班级:___________学号:__________等第1.“醉驾”将受到刑事处罚。警察检查“醉驾”使用的酒...

