电脑桌面
添加小米粒文库到电脑桌面
安装后可以在桌面快捷访问

建筑分项工程监理内部交底VIP免费

建筑分项工程监理内部交底_第1页
1/7
建筑分项工程监理内部交底_第2页
2/7
建筑分项工程监理内部交底_第3页
3/7
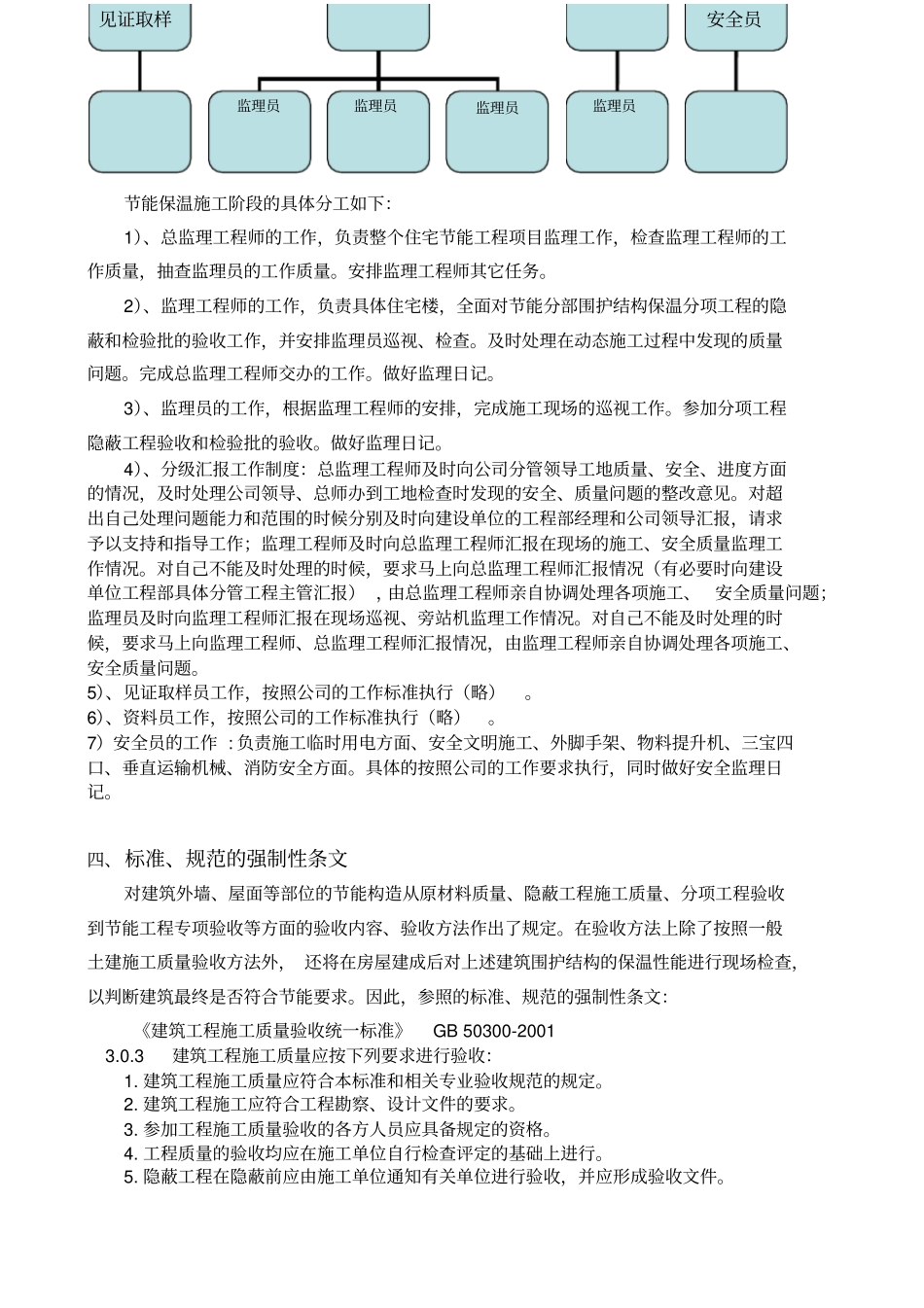
建筑节能分部墙体及屋面节能分项工程监理内部交底一、工程概况:建设单位:杭州XX置业有限公司设计单位: XXXX建筑设计研究院施工总承包: XX建设集团有限公司建设地点:杭州市XXX区建设面积:约 160190.2 平方米。二、结构形式及保温设计具体要求本工程由 5 幢高层( 18 层)住宅楼、 9 幢多层住宅( 5 层)和沿街商铺组成。高层采用钢筋混凝土剪力墙体系,多层采用框架结构体系,楼面、屋面采用全现浇钢筋混凝土结构。高层楼面层高为 2.90 米;多层楼面层高为2.80 米。砖砌体:多层采用采用页岩空心砌块。高层内外墙、楼梯间:采用蒸压砂加气混凝土砌块(B06) ,专用砂浆砌筑;保温设计具体要求:多层住宅:平屋面120 厚憎水矿棉板;坡屋面:40 厚和 80 厚憎水矿棉板(二种厚度);商铺平屋面: 80 厚憎水矿棉板。外墙及混凝土梁柱(围护结构)采用自保温系统。高层住宅:屋面80 厚憎水矿棉板;外墙:混凝土梁、柱、墙外侧:25 厚无机保温砂浆;外露混楼板(架空层)60 厚憎水矿棉板;架空层楼板底60 厚憎水矿棉板;加气混凝土砌块外墙采用自保温系统。所有保温材料防火等级均为A 级。三、监理项目部组织机构与分工:节能保温施工阶段的具体分工如下:1)、总监理工程师的工作,负责整个住宅节能工程项目监理工作,检查监理工程师的工作质量,抽查监理员的工作质量。安排监理工程师其它任务。2)、监理工程师的工作,负责具体住宅楼,全面对节能分部围护结构保温分项工程的隐蔽和检验批的验收工作,并安排监理员巡视、检查。及时处理在动态施工过程中发现的质量问题。完成总监理工程师交办的工作。做好监理日记。3)、监理员的工作,根据监理工程师的安排,完成施工现场的巡视工作。参加分项工程隐蔽工程验收和检验批的验收。做好监理日记。4)、分级汇报工作制度:总监理工程师及时向公司分管领导工地质量、安全、进度方面的情况,及时处理公司领导、总师办到工地检查时发现的安全、质量问题的整改意见。对超出自己处理问题能力和范围的时候分别及时向建设单位的工程部经理和公司领导汇报,请求予以支持和指导工作;监理工程师及时向总监理工程师汇报在现场的施工、安全质量监理工作情况。对自己不能及时处理的时候,要求马上向总监理工程师汇报情况(有必要时向建设单位工程部具体分管工程主管汇报) ,由总监理工程师亲自协调处理各项施工、安全质量问题;监理员及时向监理工程师汇报在现场巡视、旁站机监理工作情...

1、当您付费下载文档后,您只拥有了使用权限,并不意味着购买了版权,文档只能用于自身使用,不得用于其他商业用途(如 [转卖]进行直接盈利或[编辑后售卖]进行间接盈利)。
2、本站所有内容均由合作方或网友上传,本站不对文档的完整性、权威性及其观点立场正确性做任何保证或承诺!文档内容仅供研究参考,付费前请自行鉴别。
3、如文档内容存在违规,或者侵犯商业秘密、侵犯著作权等,请点击“违规举报”。

碎片内容

建筑分项工程监理内部交底

您可能关注的文档

确认删除?
VIP
微信客服
  • 扫码咨询
会员Q群
  • 会员专属群点击这里加入QQ群
客服邮箱
回到顶部