电脑桌面
添加小米粒文库到电脑桌面
安装后可以在桌面快捷访问

建筑劳务公司管理规定规定VIP免费

建筑劳务公司管理规定规定_第1页
1/7
建筑劳务公司管理规定规定_第2页
2/7
建筑劳务公司管理规定规定_第3页
3/7
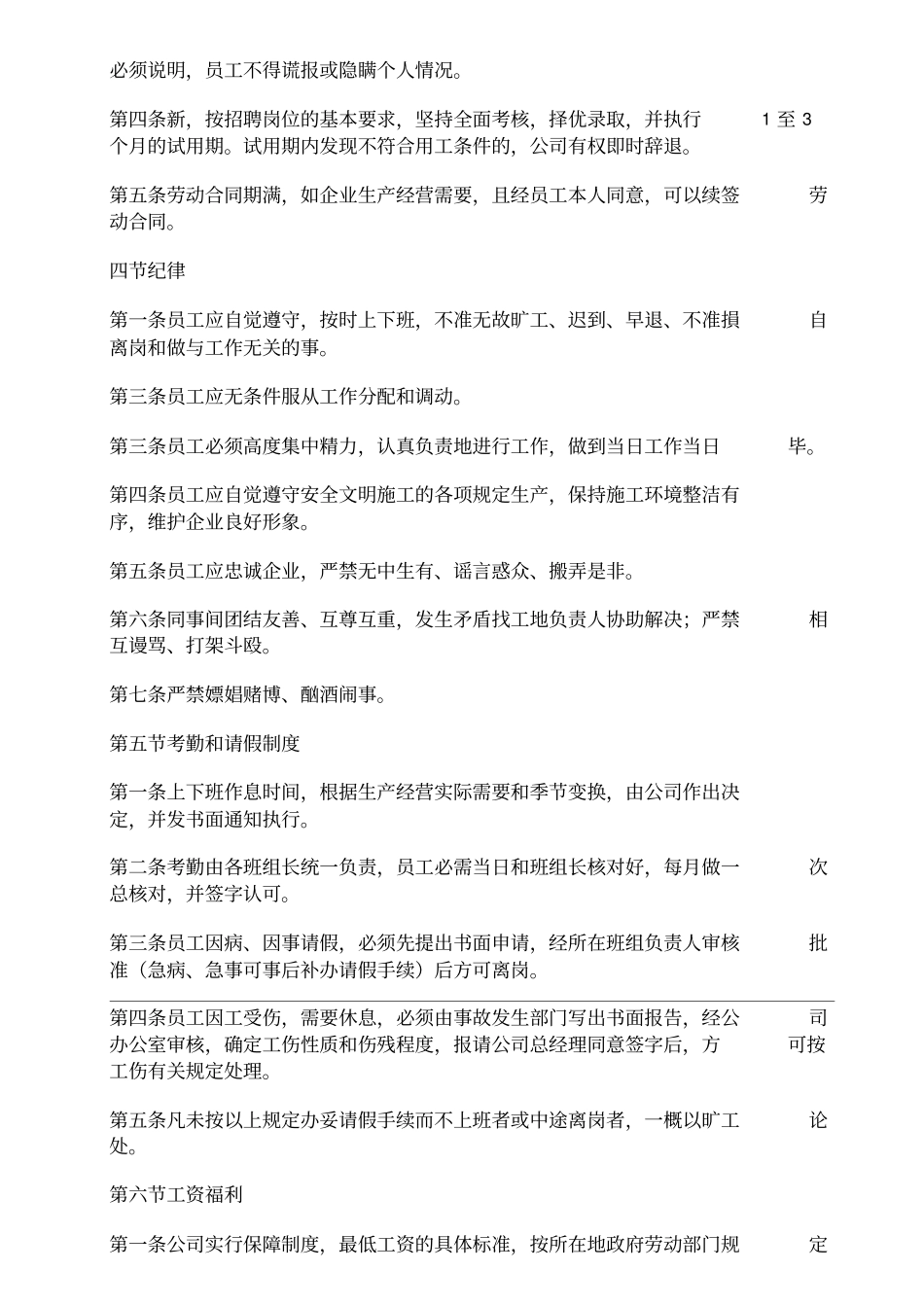
廷筑劳务公司管理规定规定文件编码 (OO8 ? TTIG ? UTITD ? GKBTT ? PUUTI ? WYTUI ? 8256) 敦 化 市 鑫 德 建 筑 劳 务 有 限 公 司为规范公司各项管理,明确各,使各项目、各部门在管理过程中有章可循,形成一个责任明晰、奖惩分明、运行有序的,特拟定《管理手册》,供大家遵守执行。一、公司规章制度总则第一条为了使员工对本公司简况、工作要求、奖惩办法等规定的了解,在工作中能认真执行,以维护生产经营、工作、生活的正常秩序,保障员工的合法权益,特制订本制度。第二条制订本制度的指导思想:以生产经营为中心,坚持把加强与必要的行政手段、经济手段结合起来,培养和造就一支有理想、有道徳、有素质、有纪律的员工队伍,充分发挥其积极性和创造性,保证企业和员工奋斗目标的实现。第三条本制度适用于本公司全体员工。第四条本制度可根据公司各阶段实际情况作修改、调整。第五条凡进入本公司人员均应认真学习、自觉遵守。第二节员工的权利和义务第一条员工必须树立集体主义精神,关心和维护国家和企业的公共利益,忠于职守、、高质量地完成各项工作任务。第二条员工必须遵守本公司制订的各项规章制度,对规章制度有不同意见的,可以在执行制度的前提下,向有关部门直至公司总经理提出。第三条员工对公司的工作有进行批评和建议的权利,对管理人员的违法违章和失职行为有申诉、检举的权利。第四条员工可按本公司相关制度规定,享受劳动、休息、工资等各项待遇的权利。第二 T第一条公司实行,凡公司员工均应签订书面劳动合同。第二条劳动合同由公司法定代表人或法定委托代表人与员工本人签订,员工应仔细阅读并了解劳动合同文件内容,同意后方可签字。劳动合同一经签订即产生。第三条入职:员工入职前必须对员工家庭住址、通讯方式、健康情况等进行登记,并出具 " 身份证原件〃、〃外来人员务工〃等证明,并保留员工身份证复印件以备入档;员工有病史或不适于、重体力活作业、特殊工种作业的,员工必须说明,员工不得谎报或隐瞒个人情况。第四条新,按招聘岗位的基本要求,坚持全面考核,择优录取,并执行1 至 3 个月的试用期。试用期内发现不符合用工条件的,公司有权即时辞退。第五条劳动合同期满,如企业生产经营需要,且经员工本人同意,可以续签劳动合同。四节纪律第一条员工应自觉遵守,按时上下班,不准无故旷工、迟到、早退、不准損自离岗和做与工作无关的事。第三条员工应无条件服从工作分配和调...

1、当您付费下载文档后,您只拥有了使用权限,并不意味着购买了版权,文档只能用于自身使用,不得用于其他商业用途(如 [转卖]进行直接盈利或[编辑后售卖]进行间接盈利)。
2、本站所有内容均由合作方或网友上传,本站不对文档的完整性、权威性及其观点立场正确性做任何保证或承诺!文档内容仅供研究参考,付费前请自行鉴别。
3、如文档内容存在违规,或者侵犯商业秘密、侵犯著作权等,请点击“违规举报”。

碎片内容

建筑劳务公司管理规定规定

您可能关注的文档

确认删除?
VIP
微信客服
  • 扫码咨询
会员Q群
  • 会员专属群点击这里加入QQ群
客服邮箱
回到顶部