电脑桌面
添加小米粒文库到电脑桌面
安装后可以在桌面快捷访问

新员工安全应知应会知识VIP免费

新员工安全应知应会知识_第1页
1/15
新员工安全应知应会知识_第2页
2/15
新员工安全应知应会知识_第3页
3/15
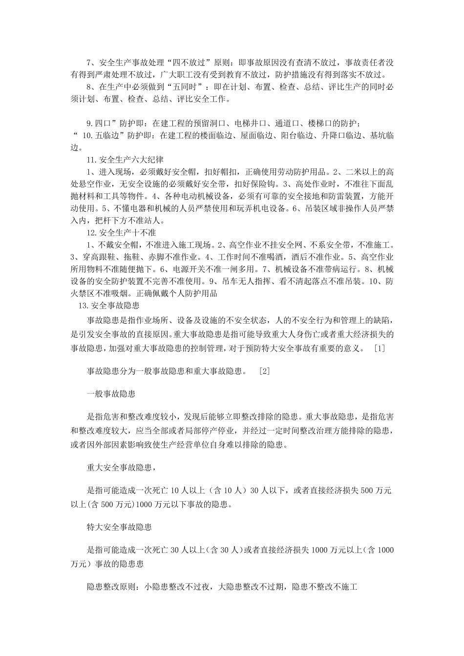
新 员 工 安 全 应 知 应 会 知 识 第 一 讲 : 安 全 生 产 基 本 知 识 1.什 么 是 安 全 生 产 , 它 的 意 义 是 什 么 ? ☞安 全 生 产 : 是 指 在 劳 动 生 产 过 程 中 , 通 过努 力 改 善 劳 动 条 件 , 克 服 不 安 全 因 素 , 防 止 事 故 的 发 生 , 使 企 业 生 产 在 保 证 劳 动 者 安 全 健 康和 国 家 财 产 及 人 民 生 命 财 产 安 全 的 前 提 下 顺 利 进 行 。 ☞包 括 两 个 方 面 的 安 全 : 1、 人 身 安 全 。( 包 括 劳 动 者 本 人 及 相 关 人 员 ) 2、 设 备 安 全 。 安 全 生 产 工 作 : 为 搞 好 安 全 生 产 而 开 展 的一 系 列 活 动 。 2.我 国 安 全 生 产 的 方 针 是 什 么 ? 安 全 第 一 , 预 防 为 主 , 综 合 治 理 。 3.员 工 安 全 生 产 的 主 要 职 责 : 1.遵 守 安 全 生 产 规 章 制 度 和 劳 动 纪 律 ; 不 违 章 作 业 , 并 随 时 制 止 他 人 违 章 作 业 2、 不 断 提 高 安 全 意 识 , 丰 富 安 全 生 产 知 识 , 增 强自我 防 范能力 3、 积极参加安 全 学习及 安 全 培训, 掌握本 职 工 岁需安 全 生 产 知 识 , 提 高 生 产 技能,熟练掌握本 工 种操作 程 序和 安 全 操作 规 程 。 增 强事 故 预 防 和 应 急处理 能力 4.爱护和 正确使 用机器设 备 、 工 具, 正确佩戴防 护用品; 5.关 心安 全 生 产 情况, 向有关 领导或部门提 出合 理 化建议; 6.发 现事 故 隐患和 不 安 全 因 素 要 及 时 向组织或有关 部门汇报; 7.发 生 工 伤事 故 , 要 及 时 抢救伤员 、 保 护现场, 报告领导, 并 协助调查工 作 ; 8.积极参加各种安 全 活 动 , 牢固树立“安 全 第 一 ”思想和 自我 保 护意 识 ; 9.有权拒绝违 章 指 挥和 强令冒险作 业 , 对个 人 安 全 生 产 负责 。 第 二: 讲 基 本 权利 和 义 务 1. 您的 安 全 生 产 权利 1、 上岗前 接受安 全 知 识 培训的 权利 2、 安 全 生 产 知 情权与 ...

1、当您付费下载文档后,您只拥有了使用权限,并不意味着购买了版权,文档只能用于自身使用,不得用于其他商业用途(如 [转卖]进行直接盈利或[编辑后售卖]进行间接盈利)。
2、本站所有内容均由合作方或网友上传,本站不对文档的完整性、权威性及其观点立场正确性做任何保证或承诺!文档内容仅供研究参考,付费前请自行鉴别。
3、如文档内容存在违规,或者侵犯商业秘密、侵犯著作权等,请点击“违规举报”。

碎片内容

新员工安全应知应会知识

您可能关注的文档

确认删除?
VIP
微信客服
  • 扫码咨询
会员Q群
  • 会员专属群点击这里加入QQ群
客服邮箱
回到顶部