电脑桌面
添加小米粒文库到电脑桌面
安装后可以在桌面快捷访问

液压传动知识点复习总结VIP免费

液压传动知识点复习总结_第1页
1/13
液压传动知识点复习总结_第2页
2/13
液压传动知识点复习总结_第3页
3/13
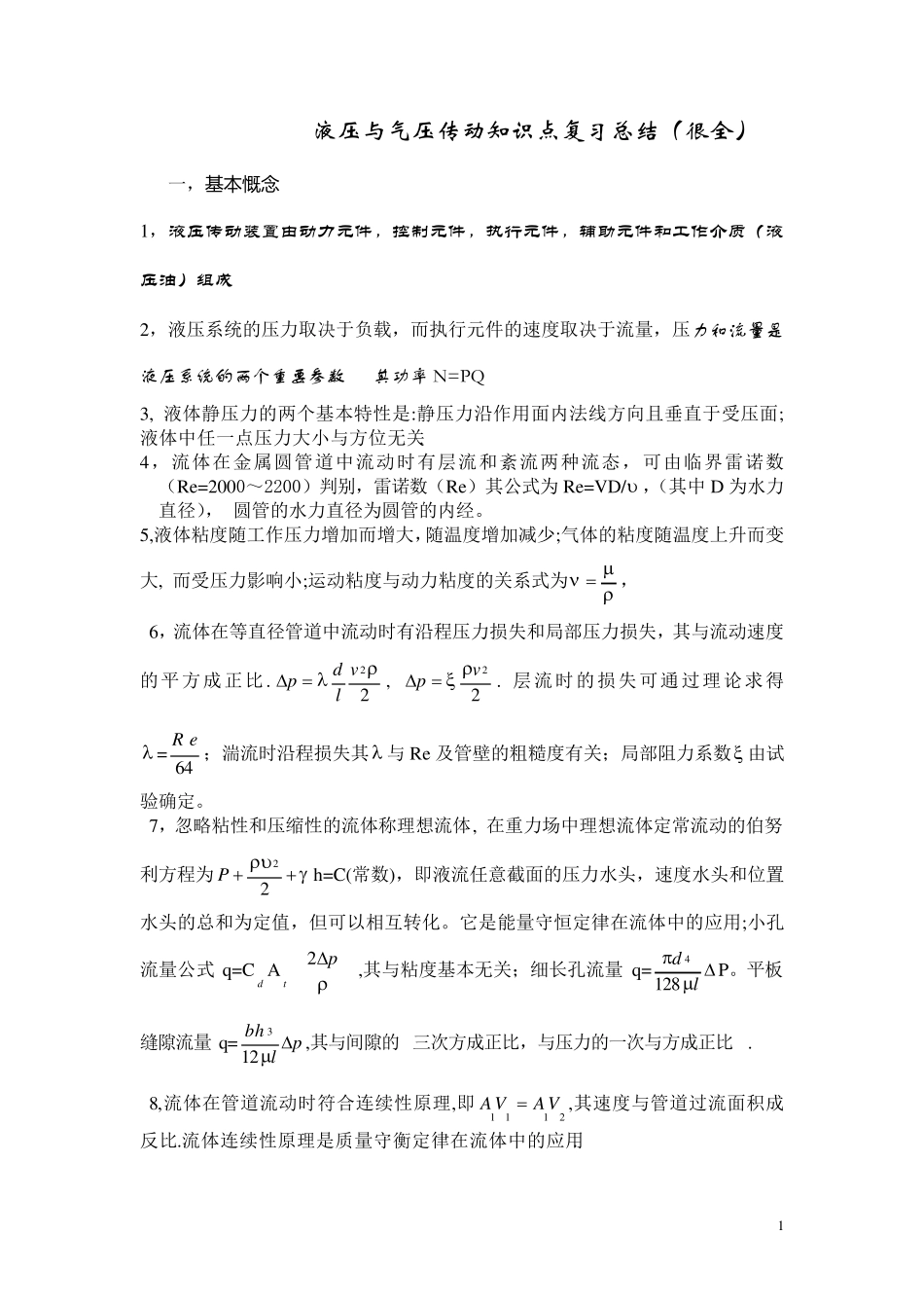
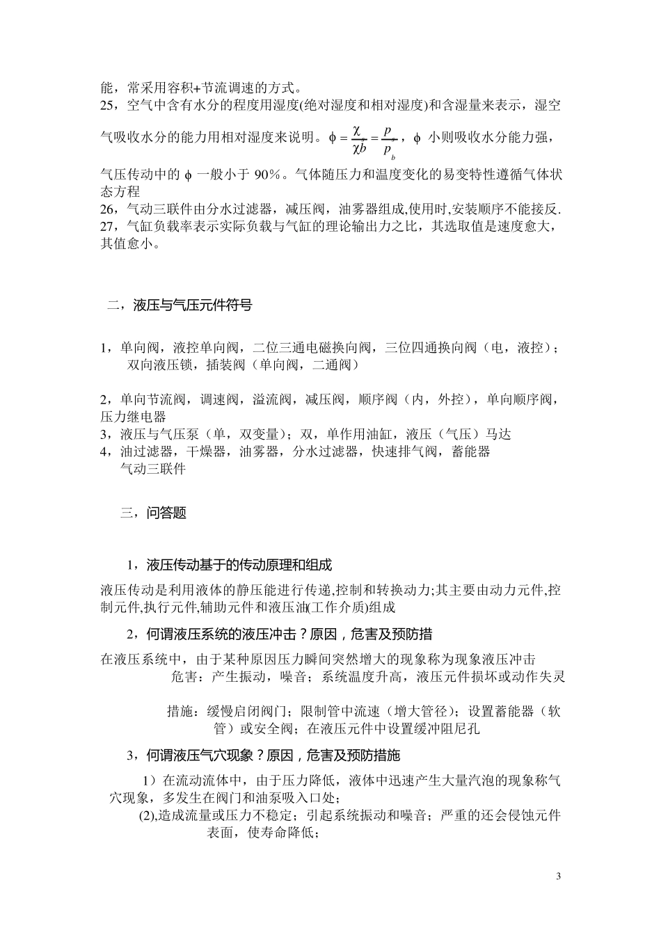
1 液 压 与 气 压 传 动 知 识 点 复 习 总 结 ( 很 全 ) 一,基本慨念 1,液 压 传 动 装 置 由 动 力 元 件 , 控 制 元 件 , 执 行 元 件 , 辅 助 元 件 和 工 作 介 质 ( 液压 油 ) 组 成 2,液压系统的压力取决于负载,而执行元件的速度取决于流量,压力和流量是液压系统的两个重要参数 其功率 N=PQ 3, 液体静压力的两个基本特性是:静压力沿作用面内法线方向且垂直于受压面;液体中任一点压力大小与方位无关. 4,流体在金属圆管道中流动时有层流和紊流两种流态,可由临界雷诺数(Re=2000~2200)判别,雷诺数(Re)其公式为Re=VD/ ,(其中D 为水力直径), 圆管的水力直径为圆管的内经。 5,液体粘度随工作压力增加而增大,随温度增加减少;气体的粘度随温度上升而变大, 而受压力影响小;运动粘度与动力粘度的关系式为 , 6,流体在等直径管道中流动时有沿程压力损失和局部压力损失,其与流动速度的平方成正比.22vldp , 22vp. 层流时的损失可通过理论求得 = 64eR;湍流时沿程损失其 与Re 及管壁的粗糙度有关;局部阻力系数 由试验确定。 7,忽略粘性和压缩性的流体称理想流体, 在重力场中理想流体定常流动的伯努利方程为 22Ph=C(常数),即液流任意截面的压力水头,速度水头和位置水头的总和为定值,但可以相互转化。它是能量守恒定律在流体中的应用;小孔流量公式q=Cd Atp2,其与粘度基本无关;细长孔流量q=ld1284P。平板缝隙流量q=plbh123,其与间隙的 三次方成正比,与压力的一次与方成正比 . 8,流体在管道流动时符合连续性原理,即2111VAVA,其速度与管道过流面积成反比.流体连续性原理是质量守衡定律在流体中的应用. 2 9,在重力场中,静压力基本方程为P=PghO ; 压力表示:.绝对压力=大气压力+表压力; 真空度=大气压力-绝对压力. 1Mp= 10 pa6,1bar= 10 5pa. 10,流体动量定理是研究流体控制体积在外力作用下的动量改变,通常用来求流体对管道和阀件的作用力; 其矢量表达式为:F=)(12VVqdtdmv ;F222zyxfff. fzyxff,,分别是F 在三个坐标上的图影。 11,滑阀液动力有稳态液动力和瞬态液动力,稳态力与阀口的开口量成比例,而瞬态力与开口量的变化率(滑阀移动速度)成比例。稳态液动力方向总是具有使阀口关闭趋势. 12,液压油牌号如L-HM-32,其中32 是在温度40...

1、当您付费下载文档后,您只拥有了使用权限,并不意味着购买了版权,文档只能用于自身使用,不得用于其他商业用途(如 [转卖]进行直接盈利或[编辑后售卖]进行间接盈利)。
2、本站所有内容均由合作方或网友上传,本站不对文档的完整性、权威性及其观点立场正确性做任何保证或承诺!文档内容仅供研究参考,付费前请自行鉴别。
3、如文档内容存在违规,或者侵犯商业秘密、侵犯著作权等,请点击“违规举报”。

碎片内容

液压传动知识点复习总结

小辰9+ 关注
实名认证
内容提供者

出售各种资料和文档

确认删除?
VIP
微信客服
  • 扫码咨询
会员Q群
  • 会员专属群点击这里加入QQ群
客服邮箱
回到顶部