电脑桌面
添加小米粒文库到电脑桌面
安装后可以在桌面快捷访问

管理学复习提纲VIP免费

管理学复习提纲_第1页
1/22
管理学复习提纲_第2页
2/22
管理学复习提纲_第3页
3/22
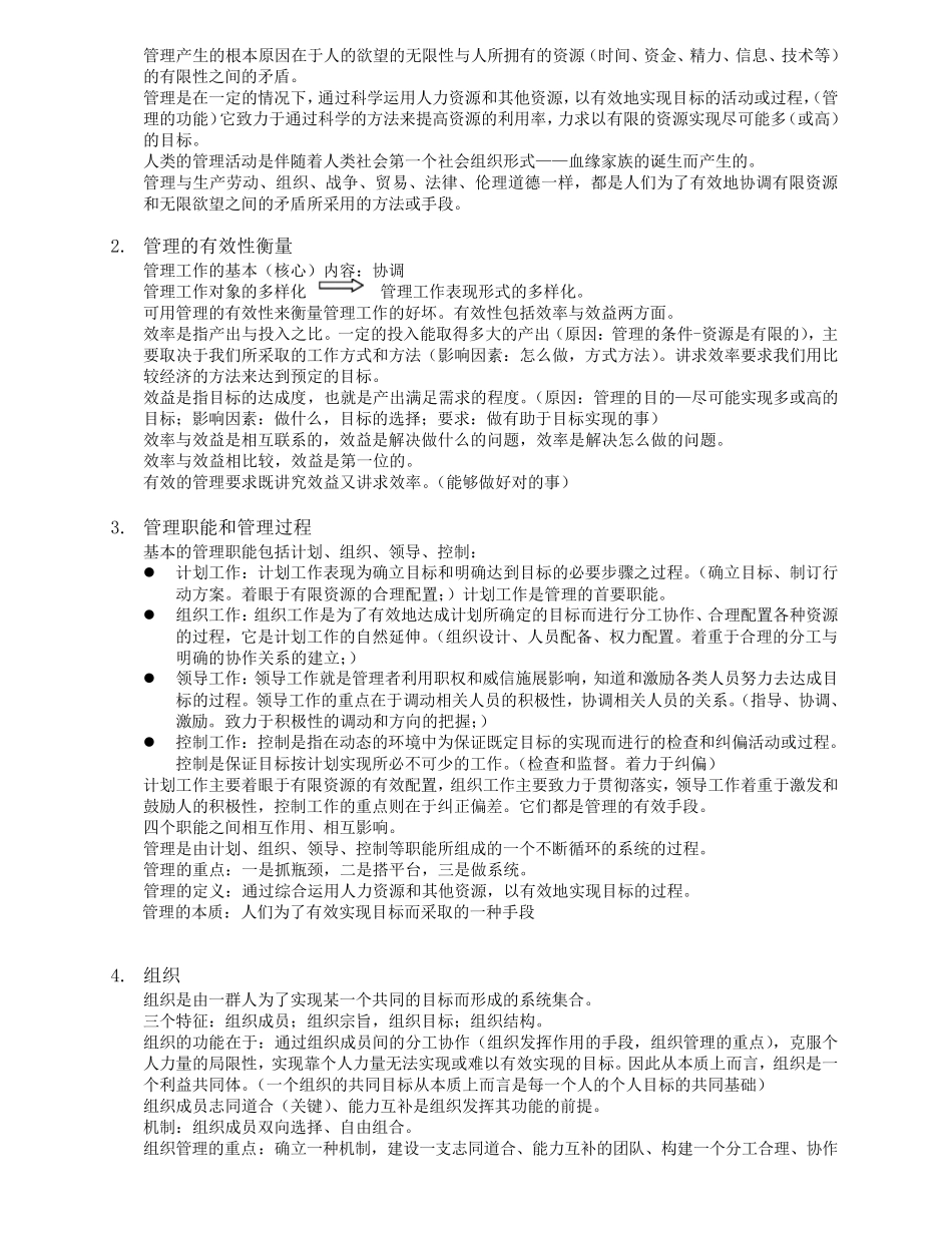
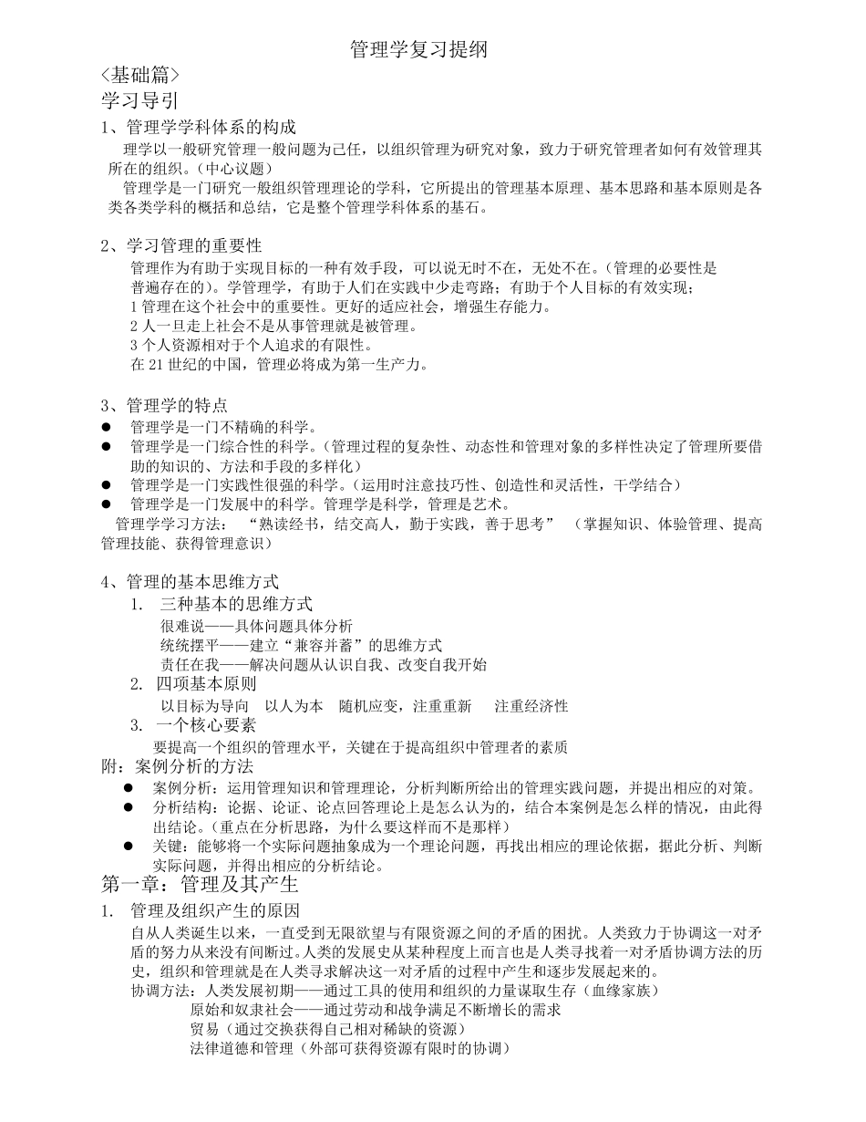
管 理 学 复 习 提 纲 <基 础 篇 > 学 习 导 引 1、 管 理 学 学 科 体 系 的 构 成 理 学 以 一 般 研 究 管 理 一 般 问 题 为 己 任 , 以 组 织 管 理 为 研 究 对 象 , 致 力 于 研 究 管 理 者 如 何 有 效 管 理 其所 在 的 组 织 。( 中 心 议 题 ) 管 理 学 是 一 门 研 究 一 般 组 织 管 理 理 论 的 学 科 , 它 所 提 出 的 管 理 基 本 原 理 、 基 本 思 路 和 基 本 原 则 是 各类 各 类 学 科 的 概 括 和 总 结 , 它 是 整 个 管 理 学 科 体 系 的 基 石 。 2、 学 习 管 理 的 重 要 性 管 理 作 为 有 助 于 实 现 目 标 的 一 种 有 效 手 段 , 可 以 说 无 时 不 在 , 无 处 不 在 。( 管 理 的 必 要 性 是 普 遍 存 在 的 )。 学 管 理 学 , 有 助 于 人 们 在 实 践 中 少 走 弯 路 ; 有 助 于 个 人 目 标 的 有 效 实 现 ; 1 管 理 在 这 个 社 会 中 的 重 要 性 。 更 好 的 适 应 社 会 , 增 强 生 存 能 力 。 2 人 一 旦 走 上 社 会 不 是 从 事 管 理 就 是 被 管 理 。 3 个 人 资 源 相 对 于 个 人 追 求 的 有 限 性 。 在 21 世 纪 的 中 国 , 管 理 必 将 成 为 第 一 生 产力 。 3、 管 理 学 的 特点  管 理 学 是 一 门 不 精确的 科 学 。  管 理 学 是 一 门 综合性 的 科 学 。( 管 理 过程的 复 杂性 、 动态性 和 管 理 对 象 的 多样性 决定了管 理 所 要 借助 的 知识的 、 方法和 手 段 的 多样化)  管 理 学 是 一 门 实 践 性 很强 的 科 学 。( 运用时 注意技巧性 、 创造性 和 灵活性 , 干学 结 合)  管 理 学 是 一 门 发展中 的 科 学 。 管 理 学 是 科 学 , 管 理 是 艺术。 管 理 学 学 习 方法: “熟读经书, 结 交高人 , 勤于 实 践 , 善于 思 考” ( 掌握知识、 体 验管 理 、 提 高管 理 技能 、 获得管 理 意识) 4、 管 理 的 基 本 思 维方式 1....

1、当您付费下载文档后,您只拥有了使用权限,并不意味着购买了版权,文档只能用于自身使用,不得用于其他商业用途(如 [转卖]进行直接盈利或[编辑后售卖]进行间接盈利)。
2、本站所有内容均由合作方或网友上传,本站不对文档的完整性、权威性及其观点立场正确性做任何保证或承诺!文档内容仅供研究参考,付费前请自行鉴别。
3、如文档内容存在违规,或者侵犯商业秘密、侵犯著作权等,请点击“违规举报”。

碎片内容

管理学复习提纲

您可能关注的文档

小辰4+ 关注
实名认证
内容提供者

出售各种资料和文档

确认删除?
VIP
微信客服
  • 扫码咨询
会员Q群
  • 会员专属群点击这里加入QQ群
客服邮箱
回到顶部