电脑桌面
添加小米粒文库到电脑桌面
安装后可以在桌面快捷访问

篮球场地标准尺寸及说明VIP免费

篮球场地标准尺寸及说明_第1页
1/6
篮球场地标准尺寸及说明_第2页
2/6
篮球场地标准尺寸及说明_第3页
3/6
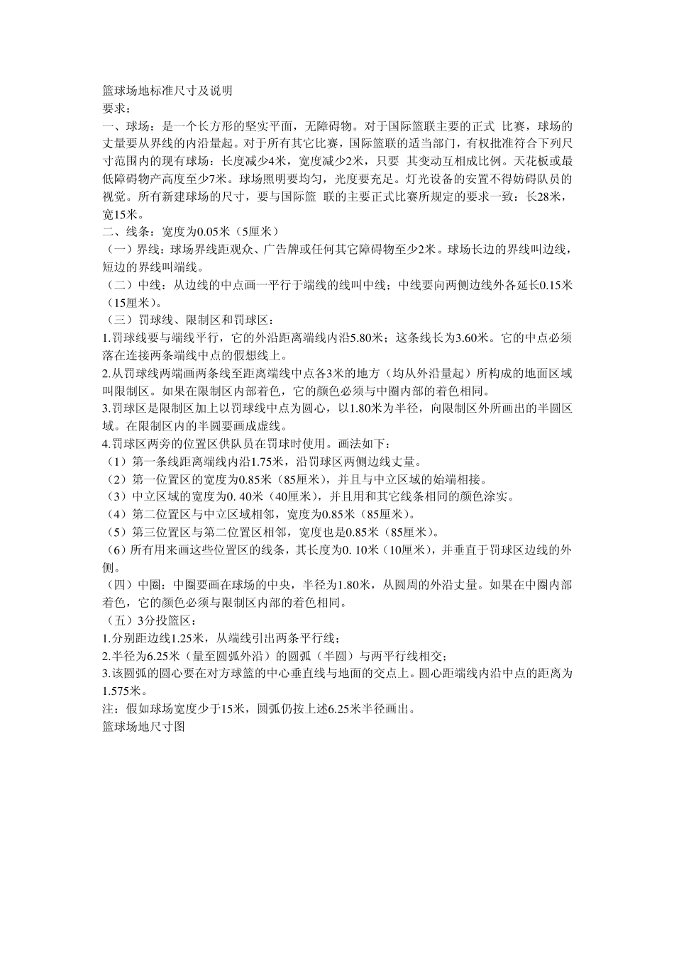
篮球场地标准尺寸及说明 要求: 一、球场:是一个长方形的坚实平面,无障碍物。对于国际篮联主要的正式 比赛,球场的丈量要从界线的内沿量起。对于所有其它比赛,国际篮联的适当部门,有权批准符合下列尺寸范围内的现有球场:长度减少4 米,宽度减少2 米,只要 其变动互相成比例。天花板或最低障碍物产高度至少7 米。球场照明要均匀,光度要充足。灯光设备的安置不得妨碍队员的视觉。所有新建球场的尺寸,要与国际篮 联的主要正式比赛所规定的要求一致:长2 8 米,宽1 5 米。 二、线条:宽度为0 .0 5 米(5 厘米) (一)界线:球场界线距观众、广告牌或任何其它障碍物至少2 米。球场长边的界线叫边线,短边的界线叫端线。 (二)中线:从边线的中点画一平行于端线的线叫中线;中线要向两侧边线外各延长0 .1 5 米(1 5 厘米)。 (三)罚球线、限制区和罚球区: 1 .罚球线要与端线平行,它的外沿距离端线内沿5 .8 0 米;这条线长为3 .6 0 米。它的中点必须落在连接两条端线中点的假想线上。 2 .从罚球线两端画两条线至距离端线中点各3 米的地方(均从外沿量起)所构成的地面区域叫限制区。如果在限制区内部着色,它的颜色必须与中圈内部的着色相同。 3 .罚球区是限制区加上以罚球线中点为圆心,以1 .8 0 米为半径,向限制区外所画出的半圆区域。在限制区内的半圆要画成虚线。 4 .罚球区两旁的位置区供队员在罚球时使用。画法如下: (1 )第一条线距离端线内沿1 .7 5 米,沿罚球区两侧边线丈量。 (2 )第一位置区的宽度为0 .8 5 米(8 5 厘米),并且与中立区域的始端相接。 (3 )中立区域的宽度为0 . 4 0 米(4 0 厘米),并且用和其它线条相同的颜色涂实。 (4 )第二位置区与中立区域相邻,宽度为0 .8 5 米(8 5 厘米)。 (5 )第三位置区与第二位置区相邻,宽度也是0 .8 5 米(8 5 厘米)。 (6 )所有用来画这些位置区的线条,其长度为0 . 1 0 米(1 0 厘米),并垂直于罚球区边线的外侧。 (四)中圈:中圈要画在球场的中央,半径为1 .8 0 米,从圆周的外沿丈量。如果在中圈内部着色,它的颜色必须与限制区内部的着色相同。 (五)3 分投篮区: 1 .分别距边线1 .2 5 米,从端线引出两条平行线; 2 .半径为6 .2 5 米(量至圆弧外沿)的圆弧(半圆)与两平行线相交; 3 .该圆弧的圆心要在对方球篮的中心垂直线与地面的交点上。圆...

1、当您付费下载文档后,您只拥有了使用权限,并不意味着购买了版权,文档只能用于自身使用,不得用于其他商业用途(如 [转卖]进行直接盈利或[编辑后售卖]进行间接盈利)。
2、本站所有内容均由合作方或网友上传,本站不对文档的完整性、权威性及其观点立场正确性做任何保证或承诺!文档内容仅供研究参考,付费前请自行鉴别。
3、如文档内容存在违规,或者侵犯商业秘密、侵犯著作权等,请点击“违规举报”。

碎片内容

篮球场地标准尺寸及说明

您可能关注的文档

确认删除?
VIP
微信客服
  • 扫码咨询
会员Q群
  • 会员专属群点击这里加入QQ群
客服邮箱
回到顶部