电脑桌面
添加小米粒文库到电脑桌面
安装后可以在桌面快捷访问

律师事务所合伙协议书模板VIP免费

律师事务所合伙协议书模板_第1页
1/6
律师事务所合伙协议书模板_第2页
2/6
律师事务所合伙协议书模板_第3页
3/6
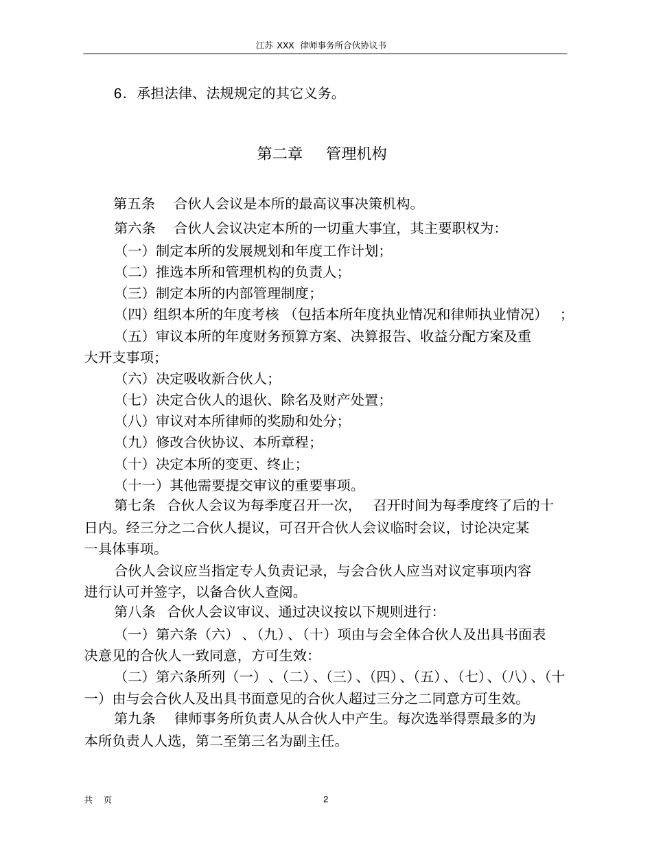
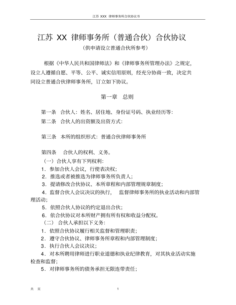
江苏 XXX 律师事务所合伙协议书共页1 江苏 XX 律师事务所(普通合伙)合伙协议(供申请设立普通合伙所参考)根据《中华人民共和国律师法》和《律师事务所管理办法》之规定,设立人遵循自愿、平等、公平、诚实信用原则,经充分协商一致,决定共同设立普通合伙律师事务所,订立如下协议。第一章总则第一条合伙人:姓名、居住地、身份证号码、执业经历等:第二条合伙人的出资额及出资方式:第三条本所的组织形式:普通合伙律师事务所第四条合伙人的权利、义务。(一)合伙人享有下列权利:1.参加合伙人会议,行使表决权;2.推选或者被推选为律师事务所负责人;3.提请修改合伙协议、本所章程和内部管理规章制度;4.监督合伙人会议决议的执行, 监督律师事务所的执业活动和内部管理活动;5.依照合伙人协议的约定退出合伙;6.依合伙协议对本所财产拥有所有权和收益分配权。(二) 合伙人承担以下义务:1.依照合伙协议履行相关监督和管理职责;2.遵守合伙协议、律师事务所章程和内部管理制度;3.执行合伙人会议决议;4.对本所聘用律师进行职业道德和执业纪律教育,对其执业活动实施检查和监督;5.对律师事务所的债务承担无限连带责任;江苏 XXX 律师事务所合伙协议书共页2 6.承担法律、法规规定的其它义务。第二章管理机构第五条合伙人会议是本所的最高议事决策机构。第六条合伙人会议决定本所的一切重大事宜,其主要职权为:(一)制定本所的发展规划和年度工作计划;(二)推选本所和管理机构的负责人;(三)制定本所的内部管理制度;(四)组织本所的年度考核 (包括本所年度执业情况和律师执业情况);(五)审议本所的年度财务预算方案、决算报告、收益分配方案及重大开支事项;(六)决定吸收新合伙人;(七)决定合伙人的退伙、除名及财产处置;(八)审议对本所律师的奖励和处分;(九)修改合伙协议、本所章程;(十)决定本所的变更、终止;(十一)其他需要提交审议的重要事项。第七条合伙人会议为每季度召开一次,召开时间为每季度终了后的十日内。经三分之二合伙人提议,可召开合伙人会议临时会议,讨论决定某一具体事项。合伙人会议应当指定专人负责记录,与会合伙人应当对议定事项内容进行认可并签字,以备合伙人查阅。第八条合伙人会议审议、通过决议按以下规则进行:(一)第六条(六) 、(九)、(十)项由与会全体合伙人及出具书面表决意见的合伙人一致同意,方可生效:(二)第六条所列(一)、(二)、(...

1、当您付费下载文档后,您只拥有了使用权限,并不意味着购买了版权,文档只能用于自身使用,不得用于其他商业用途(如 [转卖]进行直接盈利或[编辑后售卖]进行间接盈利)。
2、本站所有内容均由合作方或网友上传,本站不对文档的完整性、权威性及其观点立场正确性做任何保证或承诺!文档内容仅供研究参考,付费前请自行鉴别。
3、如文档内容存在违规,或者侵犯商业秘密、侵犯著作权等,请点击“违规举报”。

碎片内容

律师事务所合伙协议书模板

您可能关注的文档

确认删除?
VIP
微信客服
  • 扫码咨询
会员Q群
  • 会员专属群点击这里加入QQ群
客服邮箱
回到顶部