电脑桌面
添加小米粒文库到电脑桌面
安装后可以在桌面快捷访问

2012一级建造师项目管理知识点总结VIP专享VIP免费

2012一级建造师项目管理知识点总结_第1页
1/21
2012一级建造师项目管理知识点总结_第2页
2/21
2012一级建造师项目管理知识点总结_第3页
3/21
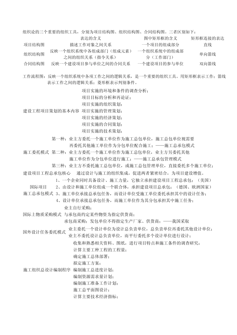
知识点总结项目管理1DMLMPM3FM⎧⎪⎨⎪⎩⎧⎧⎪⎪⇒⇒⇒⎨⎨⎪⎪⎩⎩⎧⎧⎪⎪⇒⇒⇒⎨⎨⎪⎪⎩、决策阶段的开发管理;全寿命周期管理()2、实施阶段的项目管理;、使用经营阶段的设施管理;投资目标;安全管理投资控制进度控制业主方项目管理的目标 进度目标;任务 质量控制合同管理信息管理组织协调质量目标;成本目标;安全管理成本控制进度控制进度目标;设计方项目管理的目标任务 质量控制合同控制信息管理质量目标;组织协调投资目标;1⎧⎪⎪⇒⇒⎨⎪⎪⎩⎧⎧⎪⎨⎪⎩⎨⎧⎪⎨⎪⎪⎩⎧⎪⎨⎪⎩⎪⎩⎩安全管理目标成本目标施工方项目管理的目标任务进度目标质量目标建设单位和该项目所有参与单安全管理成本控制进度控制位的管理人员的数量和质量;人的因素该项目所有参与单位的生产人员的数量和质量;影响系统目标的因素建设单位和所有参与单位的管理方法与工具;方法与工具所有参与单质量控制合同控制信息管理组织位的生产的方法与工具;、组织结构模式组织论协调23⎧⎪⎨⎪⎩⎧⎪⎪⎪⎨⎪⎪⎪⎩⎧⎪⎨⎪⎩:反映各子系统和各元素间指令关系(静态);、组织分工:反映各子系统和各元素的工作分工和管理职能分工(静态组织关系);、工作流程组织:反映一个组织系统各项工作之间的逻辑关系(动态组织关系);项目结构图组织结构图(管理组织结构图)组织工具是组织论应用手段包括 工作任务分工表管理职能分工表工作流程图职能组织结构组织结构模式 线性组织结构矩阵组织结构工作组织论 组织分工A B C D ActivityE ⎧⎪⎪⎪⎪⎪⎧⎪⎨⎨⎩⎪⎪⎧⎪⎪⎪⎨⎪⎪⎪⎩⎩⎧⎪⎪⎪⎨⎪⎪⎪⎩任务分工管理职能分工管理工作流程组织工程流程组织 信息处理工作流程组织物质流程组织计划平面编码 (1位)工作类别编码 (1位)项目结构综合编码系统项目结构编码 (4位)编码 (4位) 即工作项编码项目参与单位编码 (3位)组织论的三个重要的组织工具,分别为项目结构图、组织结构图、合同结构图。三者区别如下:表达的含义图中矩形框的含义 矩形框连接的表达项目结构图描述工作对象之间关系一个项目的组成部分直线组织结构图反映一个组织系统中各组成部门(组成元素)之间的组织关系(指令关系)一个组织系统中的组成部分(工作部门)单向箭线合同结构图反映一个建设项目参与单位之间的合同关系一个建设项目的参与单位双向箭线工作流程图:反映一个组织系统中各项工作之间的逻辑关系,是一个重要的组织工具。用矩形框表示工作;箭线...

1、当您付费下载文档后,您只拥有了使用权限,并不意味着购买了版权,文档只能用于自身使用,不得用于其他商业用途(如 [转卖]进行直接盈利或[编辑后售卖]进行间接盈利)。
2、本站所有内容均由合作方或网友上传,本站不对文档的完整性、权威性及其观点立场正确性做任何保证或承诺!文档内容仅供研究参考,付费前请自行鉴别。
3、如文档内容存在违规,或者侵犯商业秘密、侵犯著作权等,请点击“违规举报”。

碎片内容

2012一级建造师项目管理知识点总结

确认删除?
VIP
微信客服
  • 扫码咨询
会员Q群
  • 会员专属群点击这里加入QQ群
客服邮箱
回到顶部