电脑桌面
添加小米粒文库到电脑桌面
安装后可以在桌面快捷访问

人事劳动管理风险点与应对VIP免费

人事劳动管理风险点与应对_第1页
1/32
人事劳动管理风险点与应对_第2页
2/32
人事劳动管理风险点与应对_第3页
3/32
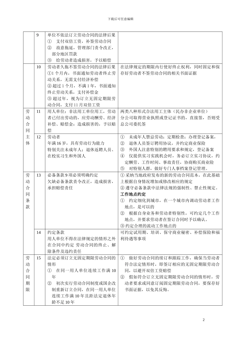
下载后可任意编辑风险点④⑤⑥⑦明确所招聘职位录用条件;存档备查; 应 对招聘1招聘广告避开就业卑视:不应对应聘者的性别、婚姻状况、民族、户籍、健康状况进行不合理的限制。2录用条件不明确,导致无法不符合录用条件解除合同权①一定要明确录用条件②将招聘广告存档备查③采纳如下方式公示: 招聘广告明示;入职时,明示录用条件,要求其签字确认;在录用通知书中明示要求其签字确认;在劳动合同中明确约定。3录用通知书①录用通知一经发出即具有法律效力②与劳动合同不一致的处理①列明不录用的情况②明确应聘者应承诺的期限③合意后约定不能如期报到的违约责任④先体检再发录用通知⑤ 在劳动合同中约定以劳动合同为准。入职审查与管理4入职审查内容年龄审查素养审查劳动关系状态审查身体状况审查① 建立职工名册,要求职工提供以下文件身份证明与应聘职位相关的学历证明和各种资格证明、离职证明、体检报告、家庭住址、联系电话、通讯地址;一一核实并保留复件件,归档② 在劳动合同或入职声明中保证提供的上述资料真实,如假,公司有权产即解除劳动合同,并不予支付经济补偿。③ 确认通讯地址为送达文书地址,以挂号信方式向上述地址邮寄文件,即视为已向本人送达。5如实告知义务应在员工入职信息登记表或劳动合同等文件中声明:公司已经告知本人工作内容内容、工作条件、工作地点、职业危害、安全生产状况、劳动酬劳和其他与工作相关的情况,并请劳动者签名确认。6禁止扣押证件、要求担保和收取财物(处 500-2000 元罚款)不能以任何形式收取、扣押劳动者财物,或者实行其他方法变相为之,如收取费、培训费和服装费等,或扣押员一个月或部分工资 。同时不能要求劳动者提供人保、户保等。订立劳动合同7订立形式,除了非全日制用工,必须签订书面合同8订立时间,用工前;用工开始时;用工后一个月内制定完善劳动合同签订流程,及进依法与劳动者订立劳动合同1下载后可任意编辑9单位不依法订立劳动合同的法律后果①支付双倍工资,补签劳动合同②故意拖延,管理部门责令改正,部分地区罚款③给劳动者造成损害,予以赔偿10劳动者久拖不签劳动合同的法律后果①1 个月内,书面通知劳动者终止劳动关系,无需支付经济补偿② 超过 1 个月,不满 1 年,书面通知终止劳动关系,支付补偿金③ 超过年,视为订立无固定期限劳动合同,支付 11 月双倍工资在法律规定的期限内行使好终止权利,同时固定和保存好劳动者不签劳动合同的相关书面...

1、当您付费下载文档后,您只拥有了使用权限,并不意味着购买了版权,文档只能用于自身使用,不得用于其他商业用途(如 [转卖]进行直接盈利或[编辑后售卖]进行间接盈利)。
2、本站所有内容均由合作方或网友上传,本站不对文档的完整性、权威性及其观点立场正确性做任何保证或承诺!文档内容仅供研究参考,付费前请自行鉴别。
3、如文档内容存在违规,或者侵犯商业秘密、侵犯著作权等,请点击“违规举报”。

碎片内容

人事劳动管理风险点与应对

文森传品+ 关注
实名认证
内容提供者

一家传播文化教育的小店,资料丰富,随意挑选。

确认删除?
VIP
微信客服
  • 扫码咨询
会员Q群
  • 会员专属群点击这里加入QQ群
客服邮箱
回到顶部