电脑桌面
添加小米粒文库到电脑桌面
安装后可以在桌面快捷访问

光伏土地租赁合同-VIP免费

光伏土地租赁合同-_第1页
1/4
光伏土地租赁合同-_第2页
2/4
光伏土地租赁合同-_第3页
3/4
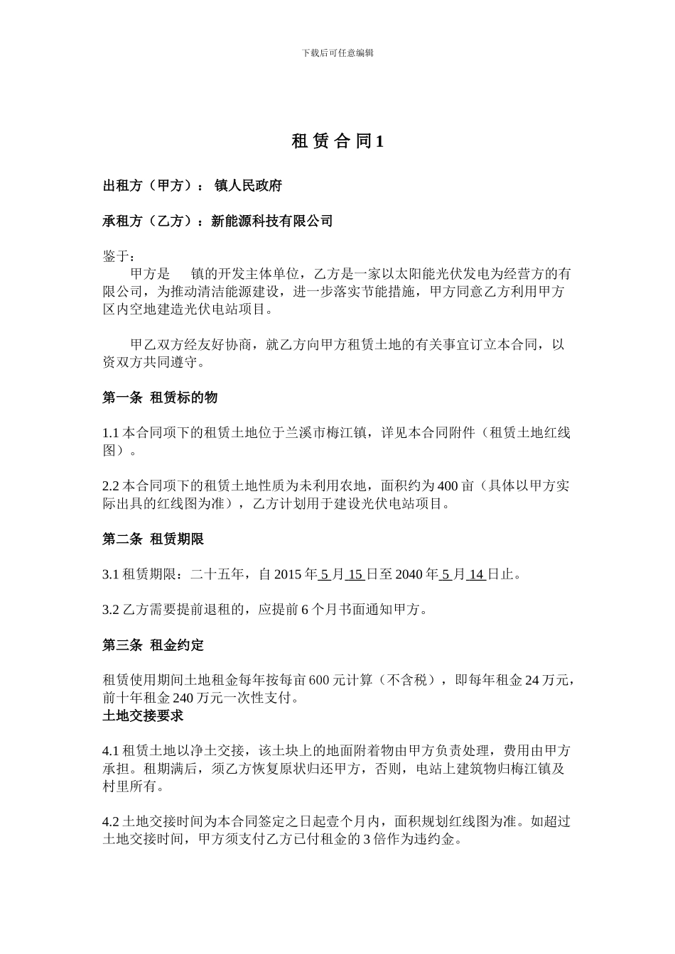
下载后可任意编辑租 赁 合 同 1出租方(甲方): 镇人民政府承租方(乙方):新能源科技有限公司鉴于:甲方是 镇的开发主体单位,乙方是一家以太阳能光伏发电为经营方的有限公司,为推动清洁能源建设,进一步落实节能措施,甲方同意乙方利用甲方区内空地建造光伏电站项目。甲乙双方经友好协商,就乙方向甲方租赁土地的有关事宜订立本合同,以资双方共同遵守。第一条 租赁标的物1.1 本合同项下的租赁土地位于兰溪市梅江镇,详见本合同附件(租赁土地红线图)。2.2 本合同项下的租赁土地性质为未利用农地,面积约为 400 亩(具体以甲方实际出具的红线图为准),乙方计划用于建设光伏电站项目。第二条 租赁期限3.1 租赁期限:二十五年,自 2015 年 5 月 15 日至 2040 年 5 月 14 日止。3.2 乙方需要提前退租的,应提前 6 个月书面通知甲方。第三条 租金约定租赁使用期间土地租金每年按每亩 600 元计算(不含税),即每年租金 24 万元,前十年租金 240 万元一次性支付。土地交接要求4.1 租赁土地以净土交接,该土块上的地面附着物由甲方负责处理,费用由甲方承担。租期满后,须乙方恢复原状归还甲方,否则,电站上建筑物归梅江镇及村里所有。4.2 土地交接时间为本合同签定之日起壹个月内,面积规划红线图为准。如超过土地交接时间,甲方须支付乙方已付租金的 3 倍作为违约金。下载后可任意编辑合同期满时土地处理约定 如租赁合同到期,甲乙双方定协商可以续租,如不续租,乙方应于 60 日内恢复原状将租赁土地归还甲方。第六条 双方的权利和义务: 6.1 甲方的权利和义务: (a)甲方根据本合同约定向乙方收取租金,且有义务协助乙方办理相关土地租赁的登记、审批及备案手续。 (b)监督乙方根据本合同约定使用土地,乙方未征得甲方同意,擅自改变用途的,甲方有权收回相关土地的土地使用权,并不做任何补偿。 (c)本合同期满不再延续的,甲方有权收回土地的土地使用权。 (d)租赁期内,甲方不得干涉乙方对该土地使用权按合同约定的正常使用。 (e)甲方应允许乙方在获得必需的法定批准后,在承租的土地上建设临时性生产配套用房。 (f)租赁期间,甲方对该土地相邻土地行使权利不得阻碍乙方对该土地行使正当权利。 (g)甲方保证不侵犯乙方在租赁土地上的光伏发电设施、附着物的所有权,包括占用、使用、处分及收益的权利和利益。 (h)在本协议有效期内,未经乙方书面同意,甲方不得提前终止协...

1、当您付费下载文档后,您只拥有了使用权限,并不意味着购买了版权,文档只能用于自身使用,不得用于其他商业用途(如 [转卖]进行直接盈利或[编辑后售卖]进行间接盈利)。
2、本站所有内容均由合作方或网友上传,本站不对文档的完整性、权威性及其观点立场正确性做任何保证或承诺!文档内容仅供研究参考,付费前请自行鉴别。
3、如文档内容存在违规,或者侵犯商业秘密、侵犯著作权等,请点击“违规举报”。

碎片内容

光伏土地租赁合同-

您可能关注的文档

确认删除?
VIP
微信客服
  • 扫码咨询
会员Q群
  • 会员专属群点击这里加入QQ群
客服邮箱
回到顶部