电脑桌面
添加小米粒文库到电脑桌面
安装后可以在桌面快捷访问

VI设计策划方案VIP免费

VI设计策划方案_第1页
1/9
VI设计策划方案_第2页
2/9
VI设计策划方案_第3页
3/9
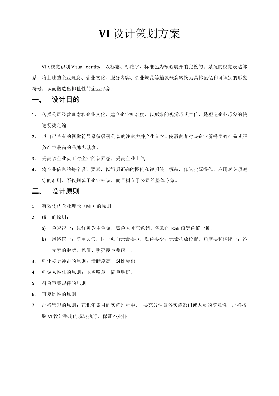
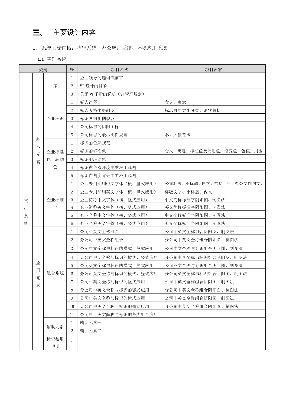
V I 设计策划方案 VI(视觉识别Visual Identity)以标志、标准字、标准色为核心展开的完整的、系统的视觉表达体系。将上述的企业理念、企业文化、服务内容、企业规范等抽象概念转换为具体记忆和可识别的形象符号,从而塑造出排他性的企业形象。 一 、 设计目的 1、 传播公司经营理念和企业文化、建立企业知名度、以形象的视觉形式宣传,是塑造企业形象的快速便捷之途。 2、 以自己特有的视觉符号系统吸引公众的注意力并产生记忆,使消费者对该企业所提供的产品或服务产生最高的品牌忠诚度。 3、 提高该企业员工对企业的认同感,提高企业士气。 4、 将企业信息的每个设计要素,以简明正确的图例和说明统一规范,作为实际操作、应用时必须遵守的准则。不仅规范了企业标识,而且树立了公司的整体形象。 二、 设计原则 1、 有效传达企业理念(MI)的原则 2、 统一的原则: a) 色彩 统一: 以红 黄 为主 色调 ,蓝 色为补 充 色调 ,色彩 的 RGB 值 等色值 一致 。 b) 风 络 统一: 简单 大 气,同一页 面 元 素要少 ,颜 色要少 ; 元 素摆 放 位 置 、角 度要和谐 统一; 各元 素的形状 、色值 、明亮 度也 要统一。 3、 强 化视觉冲 击 的原则: 清 晰 度高、对比 突 出。 4、 强 调 人 性化的原则: 以图喻 意,简单 明确。 5、 符合 审 美 规律 的原则。 6、 可复 制 性的原则。 7、 严 格 管 理的原则: 在 积 年 累 月 的实施 过 程 中 , 要充 分 注意各 实施 部 门 或人 员的随 意性,严 格 按照 VI 设计手 册 的规定 执 行 ,保 证 不走 样 。 三 、 主要设计内容 1、 系统主要包括:基础系统、办公应用系统、环境应用系统 1 .1 基础系统 类别 序项目名称 项目内容 基础系统 基本元素 序 1 企业领导的题词或前言 2 VI 设计的目的 3 关于 V I 手册的说明(V I 管理规定) 企业标识 1 标志诠释 含义,寓意 2 标志方格坐格制图 标志可用大小分类,形状解析 3 标识网络制图规范 4 公司标志的阴阳图样 5 公司标志的最小比例规范 不可入侵范围 企业标准色、辅助色 1 标识的色彩规范 2 标识的标准色 含义,寓意,标准色及辅助色,渐变色,色值,周围3 标识的辅助色 4 标识在色彩环境中的应用说明 5 标识在明度背景中的应用说明 企业标准字 1 企业专用...

1、当您付费下载文档后,您只拥有了使用权限,并不意味着购买了版权,文档只能用于自身使用,不得用于其他商业用途(如 [转卖]进行直接盈利或[编辑后售卖]进行间接盈利)。
2、本站所有内容均由合作方或网友上传,本站不对文档的完整性、权威性及其观点立场正确性做任何保证或承诺!文档内容仅供研究参考,付费前请自行鉴别。
3、如文档内容存在违规,或者侵犯商业秘密、侵犯著作权等,请点击“违规举报”。

碎片内容

VI设计策划方案

确认删除?
VIP
微信客服
  • 扫码咨询
会员Q群
  • 会员专属群点击这里加入QQ群
客服邮箱
回到顶部