电脑桌面
添加小米粒文库到电脑桌面
安装后可以在桌面快捷访问

出公差管理办法VIP免费

出公差管理办法_第1页
1/4
出公差管理办法_第2页
2/4
出公差管理办法_第3页
3/4
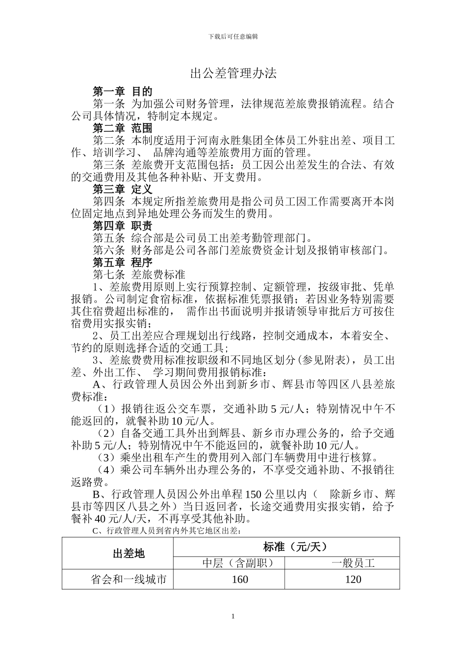
下载后可任意编辑出公差管理办法第一章 目的 第一条 为加强公司财务管理,法律规范差旅费报销流程。结合公司具体情况,特制定本规定。第二章 范围第二条 本制度适用于河南永胜集团全体员工外驻出差、项目工作、培训学习、 品牌沟通等差旅费用方面的管理。第三条 差旅费开支范围包括:员工因公出差发生的合法、有效的交通费用及其他各种补贴、开支费用。第三章 定义第四条 本规定所指差旅费用是指公司员工因工作需要离开本岗位固定地点到异地处理公务而发生的费用。第四章 职责第五条 综合部是公司员工出差考勤管理部门。第六条 财务部是公司各部门差旅费资金计划及报销审核部门。第五章 程序 第七条 差旅费标准1、差旅费用原则上实行预算控制、定额管理,按级审批、凭单报销。公司制定食宿标准,依据标准凭票报销;若因业务特别需要其住宿费超出标准的, 需作出书面说明并报请领导审批后方可按住宿费用实报实销; 2、员工出差应合理规划出行线路,控制交通成本,本着安全、节约的原则选择合适的交通工具; 3、差旅费费用标准按职级和不同地区划分(参见附表),员工出差、外出工作、 学习期间费用报销标准:A、行政管理人员因公外出到新乡市、辉县市等四区八县差旅费标准:(1)报销往返公交车票,交通补助 5 元/人;特别情况中午不能返回的,就餐补助 10 元/人。(2)自备交通工具外出到辉县、新乡市办理公务的,给予交通补助 5 元/人;特别情况中午不能返回的,就餐补助 10 元/人。(3)乘坐出租车产生的费用列入部门车辆费用中进行核算。(4)乘公司车辆外出办理公务的,不享受交通补助、不报销往返路费。B、行政管理人员因公外出单程 150 公里以内( 除新乡市、辉县市等四区八县之外)当日返回者,长途交通费用实报实销,给予餐补 40 元/人/天,不再享受其他补助。 C、行政管理人员到省内外其它地区出差:出差地标准(元/天)中层(含副职)一般员工省会和一线城市1601201下载后可任意编辑地级市140100县级市、县城(不含新乡四区八县)12080(1)标准费用内包括市内交通、住宿、生活补助。同行出差时,同性别者要求两人同住一间(即每两个人只能报销一间客房住宿费);总经理及副总可单人单间。(2)招待费用必须事先报批,有招待费的扣除当天生活补助40 元/人。(3)副总以上人员出差依照上述标准上调 60%。(4)上述补助节约归己,超支自负。D、业务人员外出差旅费和出差补助标准:(1)业务部门部长、副部...

1、当您付费下载文档后,您只拥有了使用权限,并不意味着购买了版权,文档只能用于自身使用,不得用于其他商业用途(如 [转卖]进行直接盈利或[编辑后售卖]进行间接盈利)。
2、本站所有内容均由合作方或网友上传,本站不对文档的完整性、权威性及其观点立场正确性做任何保证或承诺!文档内容仅供研究参考,付费前请自行鉴别。
3、如文档内容存在违规,或者侵犯商业秘密、侵犯著作权等,请点击“违规举报”。

碎片内容

出公差管理办法

您可能关注的文档

确认删除?
VIP
微信客服
  • 扫码咨询
会员Q群
  • 会员专属群点击这里加入QQ群
客服邮箱
回到顶部