电脑桌面
添加小米粒文库到电脑桌面
安装后可以在桌面快捷访问

劳务承包协议样本VIP免费

劳务承包协议样本_第1页
1/2
劳务承包协议样本_第2页
2/2
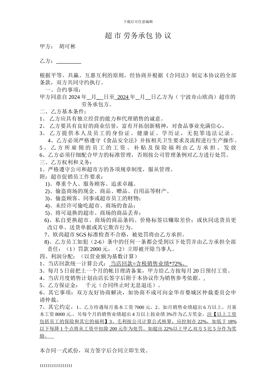
下载后可任意编辑超 市 劳务承包 协 议甲方: 胡可彬乙方: 根据平等、共赢、互惠互利的原则,经协商并根据《合同法》制定本协议的全部条款,双方共同守约执行。 一、合约事项:甲方同意自 2024 年 月_ 日至 2024 年 月 日乙方为( 宁波舟山欧尚)超市的劳务承包方。二、乙方基本条件:1、 乙方应具有独立经营的能力和代理销售的诚意。2、 乙方要具有良好的商业信誉,富有开拓创新精神,对食品事业充满信心。3、 乙方提供本人及员工的身份证、健康证、学历证,无犯罪违法记录。 4、乙方必须严格遵守《食品安全法》并按相关卫生要求及流程进行生产操作。5 、 乙 方 所 雇 佣 的 员 工 的 工 资 、 补 贴 及 保 险 福 利 由 乙 方 承 担 、 发 放 6、乙方必须仔细配合甲方的标准管理,否则按公司管理条例对乙方进行处罚。三、乙方权利和义务:1、严格遵守公司和超市方的各项规章制度,服从管理。附:超市促销员工作要求:1)、尊重个人、服务顾客、追求卓越。2)、偷盗商场的现金、商品、赠品、自用品等财产。3)、偷盗顾客、同事或超市员工的财物;4)、未经许可偷吃超市、商场的食品;5)、将可退换的超市、商场的商品丢弃;6)、私自更换超市、商场的商品条码、价格标签以赚取差价;或伙同送货员更改订单、送货单据或其它欺诈行为。7、欧尚超市 SGS 标准检查不合格,被处罚将由乙方承担。8)、乙方员工如犯(2-6)条中的任何一条都会受到以下处罚并由乙方承担全部责任:(1)罚款 2000 元,(2)立即被开除当事人。四、利润分配:(以营业额为基数计算)1、当店回款统一计算公式: 当店回款 = 含税销售业绩 *72% 。 3、每月 5 日前把上一个月的帐目理清备案,甲方给乙方按每月 20 日预付工资。4、当店月度销售计划由店长签字后附于本协议作为销售参考依据。,5、乙方保证金: 千元(合同终止时无息退还)。6、其它事项:双方友好协商解决,如协商不成可向金华市婺城区仲裁委员会申请仲裁。7、其它约定,1、乙方待遇每月基本工资 7000 元,2、如月销售业绩超出 6 万以上,月基本工资 8000 元.,另每个月的销售业绩超出 4 万以上按业绩 3%作为乙方奖金,注【以上工资包括员工的保险和其它的福利】 3 、毛利按公司计算公式核算,应控制在 22% ,如低于 18% 以下每降 1 个点将从工资中扣除 200 元作为处罚。如超出 22% 以上甲乙双方 5 比 5 分作为奖 励。 本合同...

1、当您付费下载文档后,您只拥有了使用权限,并不意味着购买了版权,文档只能用于自身使用,不得用于其他商业用途(如 [转卖]进行直接盈利或[编辑后售卖]进行间接盈利)。
2、本站所有内容均由合作方或网友上传,本站不对文档的完整性、权威性及其观点立场正确性做任何保证或承诺!文档内容仅供研究参考,付费前请自行鉴别。
3、如文档内容存在违规,或者侵犯商业秘密、侵犯著作权等,请点击“违规举报”。

碎片内容

劳务承包协议样本

您可能关注的文档

确认删除?
VIP
微信客服
  • 扫码咨询
会员Q群
  • 会员专属群点击这里加入QQ群
客服邮箱
回到顶部