电脑桌面
添加小米粒文库到电脑桌面
安装后可以在桌面快捷访问

土地承包协议书和谁申请VIP专享VIP免费

土地承包协议书和谁申请_第1页
1/5
土地承包协议书和谁申请_第2页
2/5
土地承包协议书和谁申请_第3页
3/5
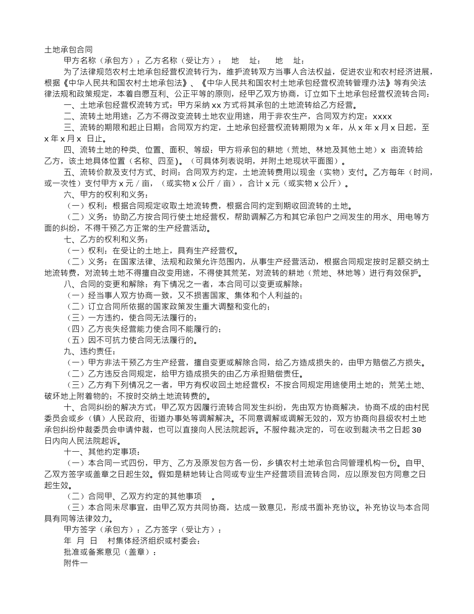
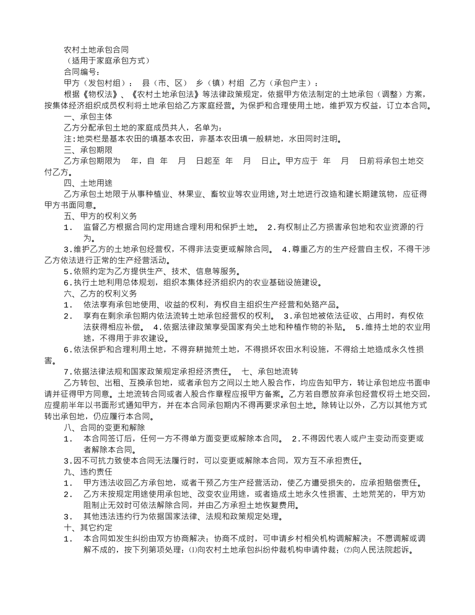
土地承包合同甲方名称(承包方):乙方名称(受让方 ): 地 址 :地 址:为了法律规范农村土地承包经营权流转行为,维护流转双方当事人合法权益,促进农业和农村经济进展,根据《中华人民共和国农村土地承包法》、《中华人民共和国农村土地承包经营权流转管理办法》等有关法律法规和政策规定,本着自愿互利、公正平等的原则,经甲乙双方协商,订立如下土地承包经营权流转合同:一、土地承包经营权流转方式:甲方采纳 xx 方式将其承包的土地流转给乙方经营。二、流转土地用途:乙方不得改变流转土地农业用途,用于非农生产,合同双方约定:xxxx三、流转的期限和起止日期:合同双方约定,土地承包经营权流转期限为 x 年,从 x 年 x 月 x 日起,至x 年 x 月 x 日止。四、流转土地的种类、位置、面积、等级:甲方将承包的耕地(荒地、林地及其他土地)x 亩流转给乙方,该土地具体位置(名称、四至)。(可具体列表说明,并附土地现状平面图)。五、流转价款及支付方式、时间:合同双方约定,土地流转费用以现金(实物)支付。乙方每年(时间,或一次性)支付甲方 x 元/亩,(或实物 x 公斤/亩),合计 x 元(或实物 x 公斤)。六、甲方的权利和义务:(一)权利:根据合同规定收取土地流转费,根据合同约定到期收回流转的土地。(二)义务:协助乙方按合同行使土地经营权,帮助调解乙方和其它承包户之间发生的用水、用电等方面的纠纷,不得干预乙方正常的生产经营活动。七、乙方的权利和义务:(一)权利:在受让的土地上,具有生产经营权。(二)义务:在国家法律、法规和政策允许范围内,从事生产经营活动,根据合同规定按时足额交纳土地流转费,对流转土地不得擅自改变用途,不得使其荒芜,对流转的耕地(荒地、林地等)进行有效保护。八、合同的变更和解除:有下情况之一者,本合同可以变更或解除:(一)经当事人双方协商一致,又不损害国家、集体和个人利益的;(二)订立合同所依据的国家政策发生重大调整和变化的;(三)一方违约,使合同无法履行的;(四)乙方丧失经营能力使合同不能履行的;(五)因不可抗力使合同无法履行的。九、违约责任:(一)甲方非法干预乙方生产经营,擅自变更或解除合同,给乙方造成损失的,由甲方赔偿乙方损失。(二)乙方违反合同规定,给甲方造成损失的由乙方承担赔偿责任。(三)乙方有下列情况之一者,甲方有权收回土地经营权:不按合同规定用途使用土地的;荒芜土地、破坏地...

1、当您付费下载文档后,您只拥有了使用权限,并不意味着购买了版权,文档只能用于自身使用,不得用于其他商业用途(如 [转卖]进行直接盈利或[编辑后售卖]进行间接盈利)。
2、本站所有内容均由合作方或网友上传,本站不对文档的完整性、权威性及其观点立场正确性做任何保证或承诺!文档内容仅供研究参考,付费前请自行鉴别。
3、如文档内容存在违规,或者侵犯商业秘密、侵犯著作权等,请点击“违规举报”。

碎片内容

土地承包协议书和谁申请

确认删除?
VIP
微信客服
  • 扫码咨询
会员Q群
  • 会员专属群点击这里加入QQ群
客服邮箱
回到顶部