电脑桌面
添加小米粒文库到电脑桌面
安装后可以在桌面快捷访问

土地承包经营权租赁合同VIP免费

土地承包经营权租赁合同_第1页
1/4
土地承包经营权租赁合同_第2页
2/4
土地承包经营权租赁合同_第3页
3/4
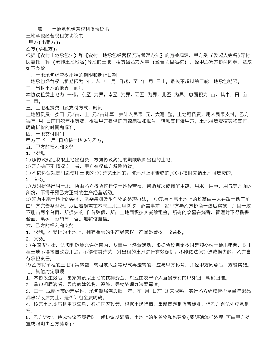
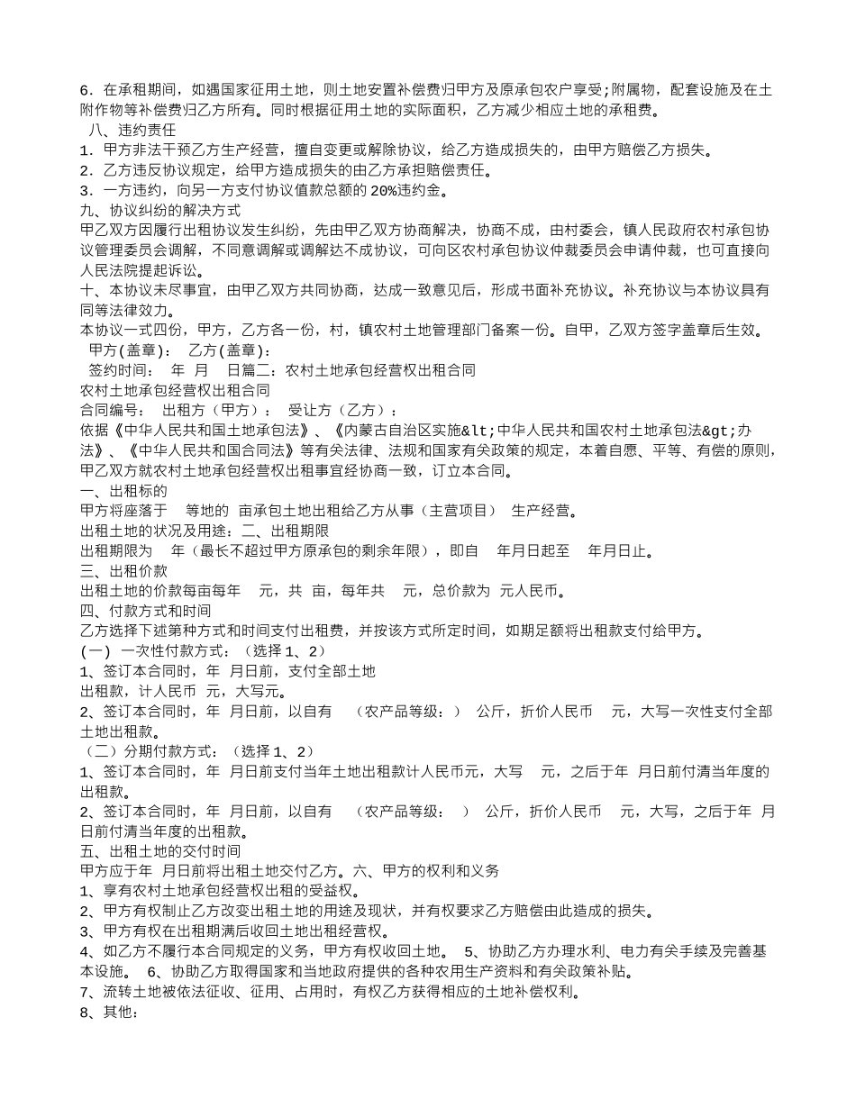
篇一:土地承包经营权租赁协议书土地承包经营权租赁协议书甲方(出租方):乙方(承租方):根据《农村土地承包法》和《农村土地承包经营权流转管理办法》的有关规定,甲方受 (发起人姓名)等村民委托,将 (流转土地地名)等地的土地,租赁给乙方从事 (经营项目名称) ,经甲乙双方协商同意,达成如下条款:一、土地承包经营权出租的期限和起止日期土地承包经营权出租期限为 年,从 年 月 日起,至 年 月 日止。最长不超过第二轮土地承包期限。二、出租土地的地界,面积本协议租赁土地为 一带,东至 为界,南至 为界,西至 为界,北至 为界。总面积为 亩,其中:田 亩,土 亩。三、土地租赁费用及支付方式,时间土地租赁费:按田 元/亩,土 元/亩计算,共计人民币 元,大写 整。土地租赁费,用人民币支付。乙方每年 月 日前付次年租赁费,根据甲方提供的有效票据和账号,转帐支付给甲方。土地租赁费按实物支付,明确折价的时间和标准。四、土地交付时间甲方于 年 月 日前将土地交付乙方。五、甲方的权利和义务1.权利。⑴ 照协议规定收取土地出租费,根据协议约定的期限收回出租的土地。⑵ 乙方有下列情况之一者,甲方有权单方解除协议。① 不按协议规定用途使用土地的;② 荒芜土地的,破坏地上附着物的;③ 不按时交纳土地租赁费的。2.义务。⑴ 及时提供出租土地,协助乙方按协议行使土地经营权,帮助解决或调解用路,用水,用电,用气等方面的纠纷,不得干预乙方正常的生产经营活动。⑵ 现有本宗土地上的杂木,劣杂果树及附作物的处理办法。 ⑶现有本宗土地上的坟墓由主人在改土动工前由甲方完善整理好。以后若确需在本宗土地上埋新坟,必需事前,经甲方与乙方协商一致后实施,并且一坟不能占两个台面,所损失的 作价赔偿,所占土地面积按实减除租金。所有的坟墓在烧香,管理时不得损害台面,果树,设施等,否则加数倍赔偿。六,乙方的权利和义务1.权利。在受让的土地上,拥有相关的生产经营权,产品处置权,收益权。2.义务。⑴ 在国家法律,法规和政策允许范围内,从事生产经营活动,根据协议规定按时足额交纳土地出租费,对出租土地不得擅自改变用途,不得使其荒芜,对出租的土地进行有效保护,不能依法保护造成损失的,乙方自行承担责任。⑵ 乙方将承租的土地采纳转包,转租或入股等形式再流转的,应与甲方协商,并经甲方同意后,方能实施。七、其他约定事项1.本协议生效后,国家对该宗土地的扶持资金,除...

1、当您付费下载文档后,您只拥有了使用权限,并不意味着购买了版权,文档只能用于自身使用,不得用于其他商业用途(如 [转卖]进行直接盈利或[编辑后售卖]进行间接盈利)。
2、本站所有内容均由合作方或网友上传,本站不对文档的完整性、权威性及其观点立场正确性做任何保证或承诺!文档内容仅供研究参考,付费前请自行鉴别。
3、如文档内容存在违规,或者侵犯商业秘密、侵犯著作权等,请点击“违规举报”。

碎片内容

土地承包经营权租赁合同

确认删除?
VIP
微信客服
  • 扫码咨询
会员Q群
  • 会员专属群点击这里加入QQ群
客服邮箱
回到顶部