电脑桌面
添加小米粒文库到电脑桌面
安装后可以在桌面快捷访问

外贸公司薪酬管理制度VIP免费

外贸公司薪酬管理制度_第1页
1/6
外贸公司薪酬管理制度_第2页
2/6
外贸公司薪酬管理制度_第3页
3/6
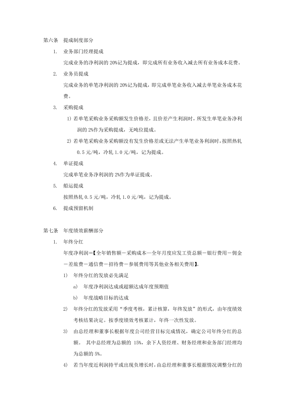
2011 年度香港佳琦薪酬管理制度 第一条 适用范围 本制度适用于佳琦国际实业集团有限公司全体员工。 第二条 目的 1. 规范公司的薪酬管理和标准。 2. 科学、公正的确定员工薪酬,建立起以激励为导向的薪酬体系。 3. 员工薪酬与公司效益及个人绩效挂钩,最大限度地调动员工的积极性。 第三条 原则 薪酬作为分配价值形式之一,遵循公平性、竞争性、激励性和合法性的原则。 1. 公平性指公司员工所获得的薪酬应与对企业做出的贡献成正比,即与其岗位价值相匹配。 2. 竞争性是指与所在地区行业或同等规模的企业之间相比较,公司的薪酬标准要有吸引力。 3. 激励性是指在薪酬设计上,考虑适当拉开各级别、各岗位的薪酬水准差距,以真正体现薪酬的激励效果,从而提升员工的工作积极主动性。 4. 合法性是指公司的薪酬制度符合现行的法律。 第四条 薪酬内容与结构 1. 非业务类薪酬组成部 分 1) 基 本薪酬部 分: 基 本工资 2) 年度绩效薪酬部 分: 年终 分红 3) 附 加 薪酬部 分: 各项 补 贴 2. 业务类薪酬组成部 分 1) 基 本薪酬部 分: 基 本工资 、提成 2) 年度绩效薪酬部 分: 年终 分红 3) 附 加 薪酬部 分: 各项 补 贴 3. 不同岗位人员根据实际情况进行不同组合,详情如下表一所示: 表一 岗位分类 基本工资 提成 各项补贴 年终分红 总经理 非业务类 √ √ √ 人资经理 √ √ √ 财务经理 √ √ √ 业务部门经理 业务类 √ √ √ √ 业务员 √ √ √ 采购 √ √ 船运 √ √ √ 单证 √ √ √ 第五条 基本工资部分 1. 基本工资标准 1) 总经理:分三档,分别为月薪 12000 元,15000 元和 18000 元,其中 70%每月正常发放,30%考核工资每半年考核发放一次。 2) 人资经理:分四档,分别为月薪 6000 元,8000 元,10000 元和 12000,其中70%每月正常发放,30%考核工资每半年考核发放一次。 3) 财务经理:分四档,分别为月薪 6000 元,8000 元,10000 元和 12000,其中70%每月正常发放,30%考核工资每半年考核发放一次。 4) 业务部门经理:分四档,分别为月薪 6000 元,7000 元,8000 和 9000 元,按月固定发放。 5) 单证员:分四档,分别为月薪 4000 元,5000 元,6000 元和 7000 元,按月固定发放。 6) 业务员:分四档,分别为月薪 3000 元,4000 元,5000 元和 6000 元,按月固定发...

1、当您付费下载文档后,您只拥有了使用权限,并不意味着购买了版权,文档只能用于自身使用,不得用于其他商业用途(如 [转卖]进行直接盈利或[编辑后售卖]进行间接盈利)。
2、本站所有内容均由合作方或网友上传,本站不对文档的完整性、权威性及其观点立场正确性做任何保证或承诺!文档内容仅供研究参考,付费前请自行鉴别。
3、如文档内容存在违规,或者侵犯商业秘密、侵犯著作权等,请点击“违规举报”。

碎片内容

外贸公司薪酬管理制度

您可能关注的文档

确认删除?
VIP
微信客服
  • 扫码咨询
会员Q群
  • 会员专属群点击这里加入QQ群
客服邮箱
回到顶部