电脑桌面
添加小米粒文库到电脑桌面
安装后可以在桌面快捷访问

高考语文专题复习 病句练习题3VIP免费

高考语文专题复习 病句练习题3_第1页
1/7
高考语文专题复习 病句练习题3_第2页
2/7
高考语文专题复习 病句练习题3_第3页
3/7
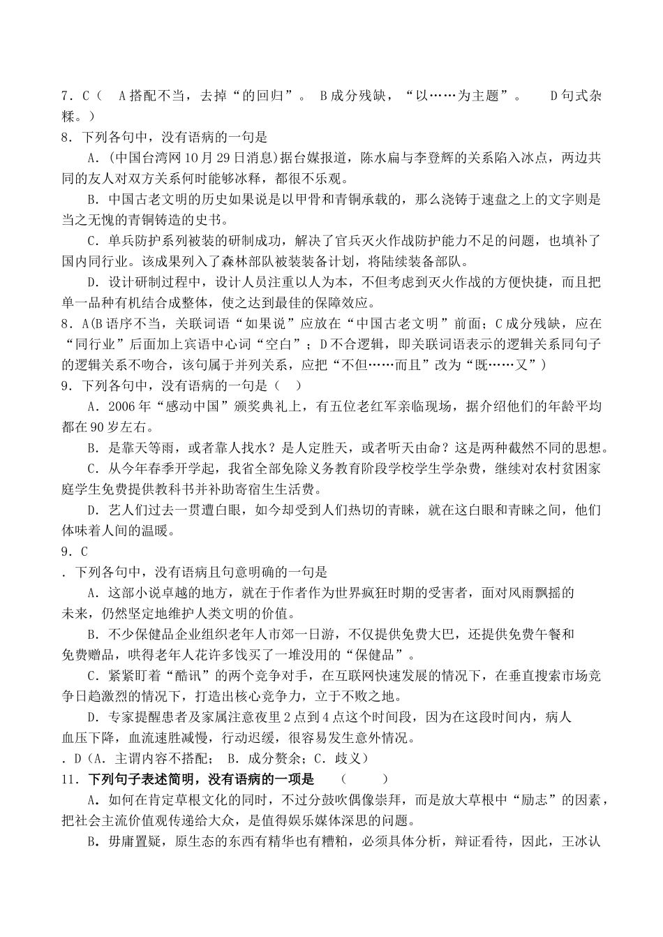
20 高考语文专题复习 病句练习题 31.下列各句中,没有语病的一句是( )A.通过志原者示范来引导市民排队,实在是个不错的活动形式,可以避免减少等候过程中出现的拥挤。B.目前北京的房价与消费者预期差距较大,八成消费者认为,每平方米 6000 元以下较为合理。C.随着交通事故数量的激增,有关专家呼吁,对非法赛车、违章开车、无照驾驶的现象一定要严加管理。D.考古学家清理墓穴时,搜集了在量的石制工具,其中有砍刀器、石斧等是用石英砂岩打制而成的。1.B(A 项,双重否定,“避免减少”取其一;C 项,搭配不当,“现象”不可“管理”,应为“制止”;D 项,句式杂糅)2.下列句子没有语病的一句是A.我国政府将医疗体制改革委托给了包括国内著名高校、世界卫生组织在内的 6 个机构,每个机构将各自为中国卫生改革与发展提出一套方案。B.能否发挥好中央和地方两方面的积极性,克服有令不行、有禁不止的现象,是中央经济工作会议通过的土地调控政策实现其积极作用的关键。C.中国证监会所属的应急处理中心监测互联网,在某证券网站提供的多款证券交易软件的安装程序中捆绑了木马程序,这对网上金融交易危害极大。D.认真学习口腔保健知识,自觉建立良好的生活、饮食习惯,不断增强自我保健的意识和能力,是我们获得口腔健康的有力保证。2.A B.不合逻辑,两面对一面;C.缺谓语,“在某证券网站……”前须补“发现”一类的动词谓语。D.“建立……习惯”,搭配不当3.下列句于中,没有语病的一句是 A.冬枣是近年来开发的鲜食枣品种,由于其成熟期比一般品种晚熟一个月左右,故而得名“冬枣”。 B.高密剪纸在民间历史悠久,广为普及,在中国至少已有两干多年的历史了,但究竟起于何时,既无文字记载,也无考古发现。 c.提供爱滋病免费检测,一方面说明政府对爱滋病防治的重视,另一方面说明提高公民的爱滋病防治意识迫在眉睫。D.对于他前一阵的工作,上级主管部门既不肯定他的优点,也不否定他的缺点,这使他不知如何是好。3.C4.下列句子中,没有语病、表意明确的一句是 A.为什么对于这种浪费人才的现象,至今没有引起有关部门的重视呢?B.如何防备展览会以及珠宝店的贵重品免遭盗窃,这是目前西方国家深感头疼的事。C.人生的价值和意义,其实并不在于别人对自己如何膜拜、崇敬、羡慕,而在于自己对社会,对历史的进步和发展作出何种贡献。 D.当前,国际反恐合作使带有明显恐怖主义印记的“东突’’势力处境十分尴尬...

1、当您付费下载文档后,您只拥有了使用权限,并不意味着购买了版权,文档只能用于自身使用,不得用于其他商业用途(如 [转卖]进行直接盈利或[编辑后售卖]进行间接盈利)。
2、本站所有内容均由合作方或网友上传,本站不对文档的完整性、权威性及其观点立场正确性做任何保证或承诺!文档内容仅供研究参考,付费前请自行鉴别。
3、如文档内容存在违规,或者侵犯商业秘密、侵犯著作权等,请点击“违规举报”。

碎片内容

高考语文专题复习 病句练习题3

您可能关注的文档

文章天下+ 关注
实名认证
内容提供者

各种文档应有尽有

确认删除?
VIP
微信客服
  • 扫码咨询
会员Q群
  • 会员专属群点击这里加入QQ群
客服邮箱
回到顶部