电脑桌面
添加小米粒文库到电脑桌面
安装后可以在桌面快捷访问

政工程监理安全、文明、环保交底书VIP专享VIP免费

政工程监理安全、文明、环保交底书_第1页
1/11
政工程监理安全、文明、环保交底书_第2页
2/11
政工程监理安全、文明、环保交底书_第3页
3/11
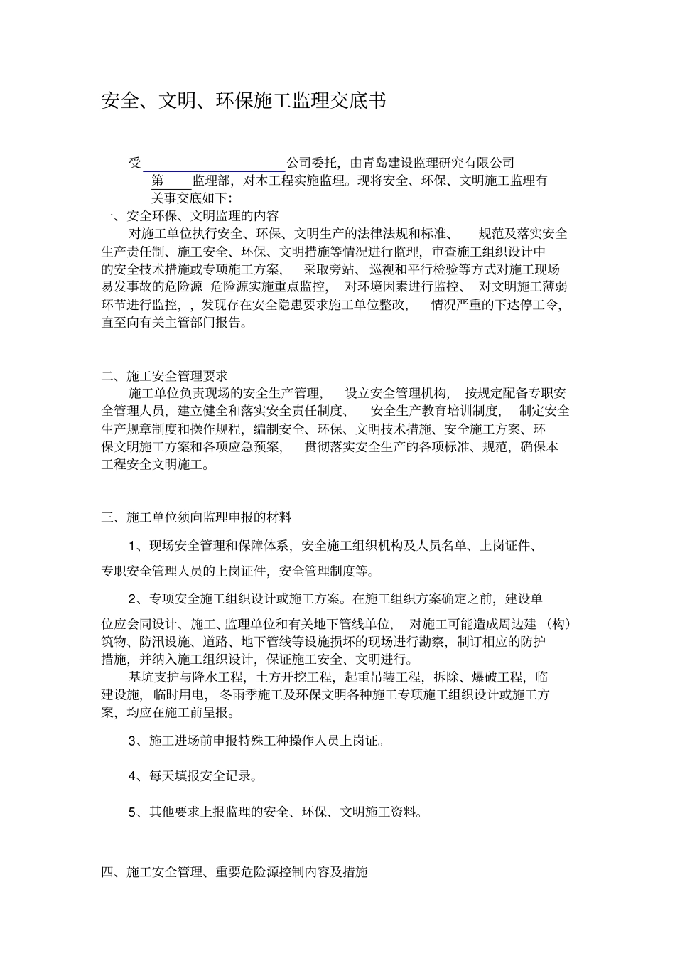
安全、文明、环保施工监理交底书受公司委托,由青岛建设监理研究有限公司第监理部,对本工程实施监理。现将安全、环保、文明施工监理有关事交底如下:一、安全环保、文明监理的内容对施工单位执行安全、环保、文明生产的法律法规和标准、规范及落实安全生产责任制、施工安全、环保、文明措施等情况进行监理,审查施工组织设计中的安全技术措施或专项施工方案,采取旁站、 巡视和平行检验等方式对施工现场易发事故的危险源 危险源实施重点监控, 对环境因素进行监控、 对文明施工薄弱环节进行监控,,发现存在安全隐患要求施工单位整改,情况严重的下达停工令,直至向有关主管部门报告。二、施工安全管理要求施工单位负责现场的安全生产管理,设立安全管理机构, 按规定配备专职安全管理人员,建立健全和落实安全责任制度、安全生产教育培训制度, 制定安全生产规章制度和操作规程,编制安全、环保、文明技术措施、安全施工方案、环保文明施工方案和各项应急预案,贯彻落实安全生产的各项标准、规范,确保本工程安全文明施工。三、施工单位须向监理申报的材料1、现场安全管理和保障体系,安全施工组织机构及人员名单、上岗证件、专职安全管理人员的上岗证件,安全管理制度等。2、专项安全施工组织设计或施工方案。在施工组织方案确定之前,建设单位应会同设计、施工、监理单位和有关地下管线单位, 对施工可能造成周边建 (构)筑物、防汛设施、道路、地下管线等设施损坏的现场进行勘察,制订相应的防护措施,并纳入施工组织设计,保证施工安全、文明进行。基坑支护与降水工程,土方开挖工程,起重吊装工程,拆除、爆破工程,临建设施,临时用电, 冬雨季施工及环保文明各种施工专项施工组织设计或施工方案,均应在施工前呈报。3、施工进场前申报特殊工种操作人员上岗证。4、每天填报安全记录。5、其他要求上报监理的安全、环保、文明施工资料。四、施工安全管理、重要危险源控制内容及措施1 基坑(槽)施工管理1.1 开挖前,建设、监理、施工单位须对基坑(槽)周边环境情况、土质情况以及可能发生危险等情况进行安全评估,施工单位按规定要求, 结合评估情况,编制施工方案。 该方案由工程技术人员编制,公司技术负责人审核,项目总监审定, 工地安全人员监督执行。 对开挖深度超过 2 米的沟槽和基坑, 编制支护方案,并经施工单位技术负责人审批,总监和建设单位审查。 沟槽两侧堆土高度不得超过 1.5 米,沟槽两侧应各留出80...

1、当您付费下载文档后,您只拥有了使用权限,并不意味着购买了版权,文档只能用于自身使用,不得用于其他商业用途(如 [转卖]进行直接盈利或[编辑后售卖]进行间接盈利)。
2、本站所有内容均由合作方或网友上传,本站不对文档的完整性、权威性及其观点立场正确性做任何保证或承诺!文档内容仅供研究参考,付费前请自行鉴别。
3、如文档内容存在违规,或者侵犯商业秘密、侵犯著作权等,请点击“违规举报”。

碎片内容

政工程监理安全、文明、环保交底书

文库响当当+ 关注
实名认证
内容提供者

该用户很懒,什么也没介绍

确认删除?
VIP
微信客服
  • 扫码咨询
会员Q群
  • 会员专属群点击这里加入QQ群
客服邮箱
回到顶部