电脑桌面
添加小米粒文库到电脑桌面
安装后可以在桌面快捷访问

数控车任务工作VIP免费

数控车任务工作_第1页
1/20
数控车任务工作_第2页
2/20
数控车任务工作_第3页
3/20
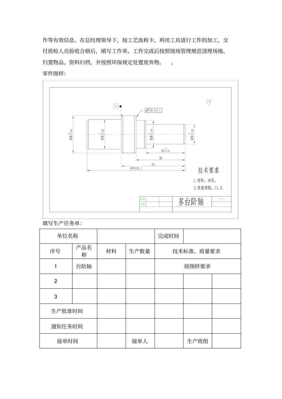
任务一台阶轴的数控车加工学习目标:完成本学习任务你应该能知识目标:1、了解数控发展史,数控机床的分类,数控机床的组成及工作过程,数控机床的坐标系,能正确的操作机床,并能熟练操作仿真软件2、正确选择台阶轴加工所用刀具的几何参数与切削用量。3、正确填写台阶轴加工工艺卡片。4、正确使用绘图工具进行绘图5、结合台阶轴编程的学习,初步掌握数控程序的结构6、编写正确的台阶轴的程序, 掌握基本的 M、S、T 指令及 G00、G01的使用能力目标:1、模拟数控车床的操作,完成台阶轴的仿真加工2、正确的装夹工件3、能够正确的使用量具4、讨论分析台阶轴加工缺陷造成的原因和应采取的解决措施5、描述通过台阶轴加工所学到的编程知识与技能6、总结在台阶轴加工中获得的经验和不足之处7、掌握如何通过精加工来保证零件尺寸素养目标:1、小组长代表本组在全班展示台阶轴的加工成果,各组成员说明在加工中遇到的问题及解决方案,训练学生的表达能力2、查阅有关资料,对学习与工作进行总结反思,能与他人合作,进行有效沟通3、车间卫生及机床的保养要符合现代6S 管理目标学习活动一:任务描述、接受任务工作情景描述 :恒大集团需生产零件20 件,指派我们公司利用现有设备完成20 件零件的加工任务,生产周期10 天,要求我们在 10 天内完成该批零件的加工。接受任务后,借阅或上网查询有关的资料,获取数控程序的编制与机床的操作等有效信息。在总经理领导下,按工艺流程卡,利用工具进行工件的加工,交付质检人员验收合格后,填写工作单。工作完成后按照现场管理规范清理场地、归置物品、资料归档,并按照环保规定处置废弃物。。零件图样:填写生产任务单:单位名称完成时间序号产品名称材料生产数量技术标准、质量要求1 台阶轴按图样要求2 3 生产批准时间通知任务时间接单时间接单人生产班组学习活动二:任务分析一、图样分析1、本任务所加工的零件应选择什么尺寸的毛坯?材料是什么?其加工切削性能怎样?有无热处理和硬度要求?2、零件图上是否有漏掉的尺寸或者尺寸标注不清楚,从而影响零件的编程。若发现问题,应向设计人员或工艺制定部门请示并提出修改意见。3、本任务所加工的零件是台阶轴,查阅资料,了解并说明台阶轴的用途和加工要求是什么。学 习 过 程1. 正确识图理解相关内容2. 能正确选择台阶轴加工所用刀具的几何参数。4、分析零件图样,并在下表中写出该台阶轴的主要加工尺寸、几何公差要求及表面质量要求,为零件的...

1、当您付费下载文档后,您只拥有了使用权限,并不意味着购买了版权,文档只能用于自身使用,不得用于其他商业用途(如 [转卖]进行直接盈利或[编辑后售卖]进行间接盈利)。
2、本站所有内容均由合作方或网友上传,本站不对文档的完整性、权威性及其观点立场正确性做任何保证或承诺!文档内容仅供研究参考,付费前请自行鉴别。
3、如文档内容存在违规,或者侵犯商业秘密、侵犯著作权等,请点击“违规举报”。

碎片内容

数控车任务工作

您可能关注的文档

确认删除?
VIP
微信客服
  • 扫码咨询
会员Q群
  • 会员专属群点击这里加入QQ群
客服邮箱
回到顶部