电脑桌面
添加小米粒文库到电脑桌面
安装后可以在桌面快捷访问

房屋租赁合同及家具设备清单VIP免费

房屋租赁合同及家具设备清单_第1页
1/4
房屋租赁合同及家具设备清单_第2页
2/4
房屋租赁合同及家具设备清单_第3页
3/4
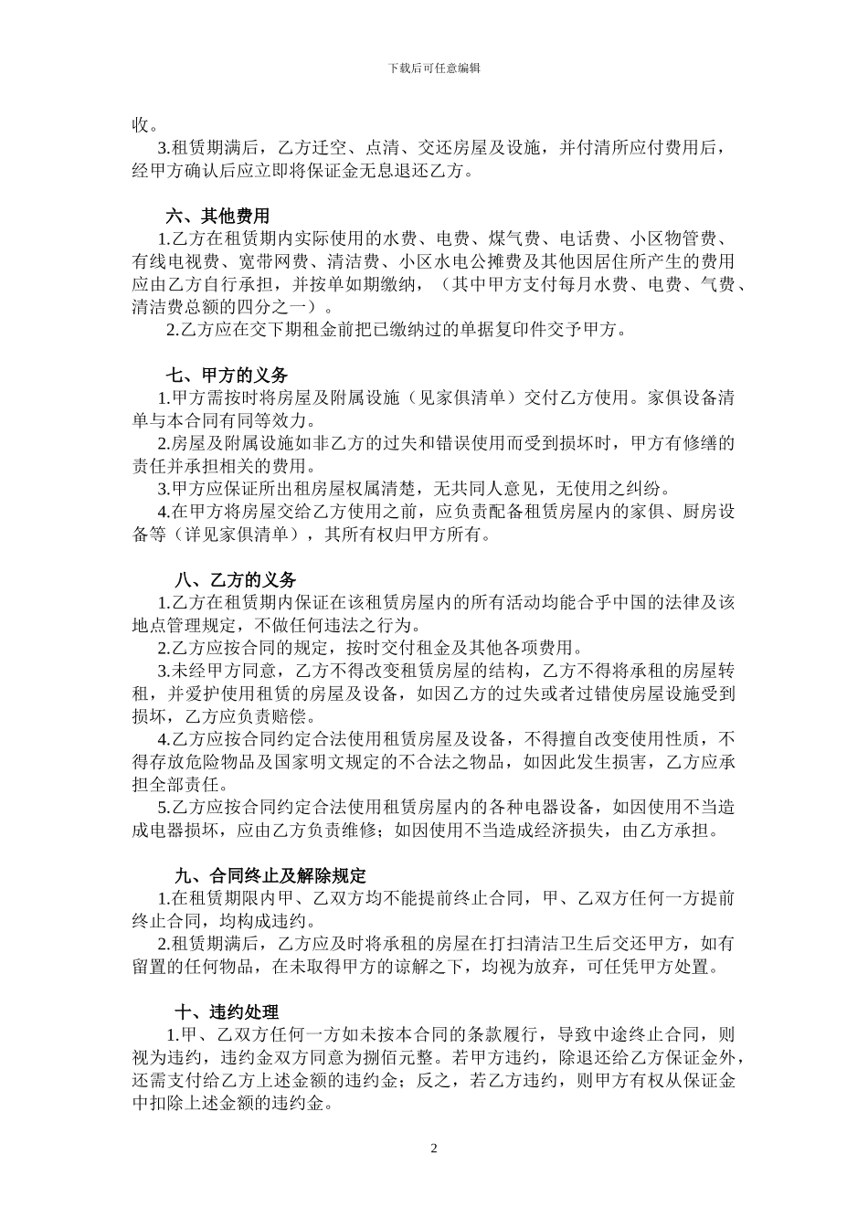
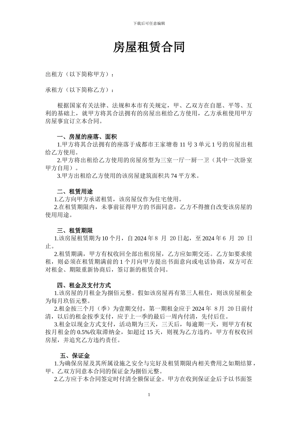
下载后可任意编辑房屋租赁合同出租方(以下简称甲方): 承租方(以下简称乙方):根据国家有关法律、法规和本市有关规定,甲、乙双方在自愿、平等、互利的基础上,就甲方将其合法拥有的房屋出租给乙方使用,乙方承租使用甲方房屋事宜订立本合同。一、房屋的座落、面积1.甲方将其合法拥有的座落于成都市王家塘巷 11 号 3 单元 1 号的房屋出租给乙方使用。2.甲方将出租给乙方使用的房屋房型为三室一厅一厨一卫(其中一次卧室甲方自用)。3.甲方出租给乙方使用的该房屋建筑面积共 74 平方米。二、租赁用途1.乙方向甲方承诺租赁,该房屋仅作为住宅使用。2.在租赁期限内,未事前征得甲方的书面同意,乙方不得擅自改变该房屋的使用用途。三、租赁期限1.该房屋租赁期为 10 个月,自 2024 年 8 月 20 日起,至 2024 年 6 月 20 日止。2.租赁期满,甲方有权收回全部出租房屋,乙方应如期交还。乙方如要求续租,则必须在租赁期满前的 1 个月向甲方提出书面意向或电话协商,双方可在对租金、期限重新协商后,签订新的租赁合同。四、租金及支付方式1.该房屋的月租金为捌佰元整。假如该房屋再有第三人租住,则该房屋租金为每月玖佰元整。2.租金按三个月(季)为壹期交付,第一期租金应于 2024 年 8 月 20 日前付清,以后的租金按季支付,应于上一季的最后一周内付清,先付后住。3.租金以现金方式支付,活动期为三天,三天后,每逾期一天,则甲方有权按月租金的 0.5%收取滞纳金,如超过 15 天,则视为乙方违约,甲方有权收回房屋,并追究乙方违约责任。五、保证金1.为确保房屋及其所属设施之安全与完好及租赁期限内相关费用之如期结算,甲、乙双方同意本合同的保证金为捌佰元整。2.乙方应于本合同签定时付清全额保证金。甲方在收到保证金后予以书面签1下载后可任意编辑收。3.租赁期满后,乙方迁空、点清、交还房屋及设施,并付清所应付费用后,经甲方确认后应立即将保证金无息退还乙方。六、其他费用1.乙方在租赁期内实际使用的水费、电费、煤气费、电话费、小区物管费、有线电视费、宽带网费、清洁费、小区水电公摊费及其他因居住所产生的费用应由乙方自行承担,并按单如期缴纳,(其中甲方支付每月水费、电费、气费、清洁费总额的四分之一)。2.乙方应在交下期租金前把已缴纳过的单据复印件交予甲方。七、甲方的义务1.甲方需按时将房屋及附属设施(见家俱清单)交付乙方使用。家俱设备清单与本合同有同等效力。2.房屋及附属...

1、当您付费下载文档后,您只拥有了使用权限,并不意味着购买了版权,文档只能用于自身使用,不得用于其他商业用途(如 [转卖]进行直接盈利或[编辑后售卖]进行间接盈利)。
2、本站所有内容均由合作方或网友上传,本站不对文档的完整性、权威性及其观点立场正确性做任何保证或承诺!文档内容仅供研究参考,付费前请自行鉴别。
3、如文档内容存在违规,或者侵犯商业秘密、侵犯著作权等,请点击“违规举报”。

碎片内容

房屋租赁合同及家具设备清单

您可能关注的文档

确认删除?
VIP
微信客服
  • 扫码咨询
会员Q群
  • 会员专属群点击这里加入QQ群
客服邮箱
回到顶部